TDA7490是ST公司(http://us.st.com/)生产的双声道D类数字功率放大器,采用该芯片组成的数字功放只需要少量的外围元件即可达到较高的电气指标,因而该芯片很适合应用于新型大屏幕菜单和新型家庭立体声音响电路,其主要电气参数如表1所示。

TDA7490采用25脚单列直插式封装,其引脚排列和各引脚功能如图1所示。

图2是TDA7490的典型应用电路。TDA7490的是工作模式控制端,通过输入不同的控制电压,可以使TDA7480在“正常”→“待机”→“静音”三种模式之间切换。

需要注意的是:输出端所接由L1、C10(L2、C29)组成的低通滤波器的参数不能随意改变,其取值应该根据扬声器的阻抗R\(_{L}\)、最高通过的频率f\(_{c}\)以及电路的Q值要求来确定的。其中f\(_{c}\)通常在30Hz~22kHz(f\(_{c}\)=1/2π\(\sqrt{LC}\),Q值在0.7~0.53之间效果最佳(Q=R\(_{L}\)C/L),若Q值小,则高频响应高端下降得较早,不过下降斜率较小,因而电路较稳定;Q值等于0.7时,响应最平坦,截止频率点前后变化最均匀;如果Q值高于0.7的话,则会使频率响应在f\(_{c}\)处出现较大幅度的上冲,导致频率变化剧烈,因此不宜采用。
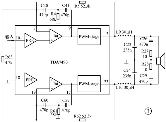
TDA7490中的两个放大器也可以桥接工作(桥接电路如图3所示)。此时输出功率可以达到50W以上,不过此时TDA7490的发热量很大,一定要将散热片加大,否则,TDA7490有烧毁的危险。

编者注:TDA7490的详细资料见本期配刊光盘的“本期元器件资料”文件夹。
(李天恩)