广东步步高电子公司生产的超薄型便携式VCD/MP3/CD机身较薄,所以,它采用方型1200mAH镍氢充电电池,随机附带有镍氢充电器。因该便携式VCD/MP3/CD机,充电器外型很像一个鞋刷,两节电池必须串联同时充电,充满(大电流)时间约4~4.5小时。下面介绍该镍氢充电器的工作原理。
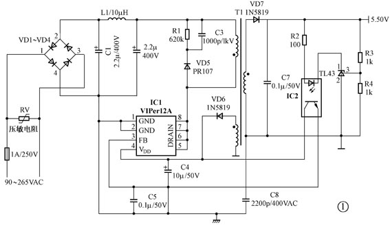
充电器电路原理图如图1所示。市电经1A/250V保险管加到压敏电阻RV和整流桥堆VD1~VD4上,压敏电阻用于市电瞬间过压保护,VD1~VD4整流后的脉动直流电再经C1、L1、C2组成的π型滤波电路滤波后加到变压器T1初级。

观察变压器T1初、次级绕组的同名符号,可以看出它是典型的反激式变换型变压器(也叫回扫变压器型变压器)。图2是其等效原理图,开关S导通时,变压器初级侧感应电压极性为上正下负,次级侧感应电压极性为下正上负,这时变压器初级侧以输入电压V1励磁蓄积能量,变压器次级侧电压极性使二极管VD反偏截止;开关S断开时,变压器初级侧电压极性反转为上负下正次级侧感应电压极性为上正下负,这时变压器次级侧以输电压VO消磁,蓄积在电感中的能量释放供给负载。电压变比为M=D/N(1-D),式中,N为变压器匝比,即N=N1/N2;D是占空比,定义为D=TON/T,TON是开关S导通时间,T为工作周期。IC1(VIPer12A)是STMicroelectronics公司生产的低功率、离线式控制器,它内部集成了开关控制电路和功率场效应管,其①、②脚是功率管的源极(SOURCE);③脚是反馈信号输入端,作为内部电路控制使用;④脚是电源端;⑤~⑧脚是功率管的漏极(DRAIN),功率管的栅极(GRID)没有引出,在内部受一个RS触发器输出Q端控制,该触发器有4个(R1~R4)复位输入端,分别代表温度、欠压锁定、过压和电流保护输入,1个置位S输入端。因此,该器件具有过压、过流和温度保护功能,属电流控制型,漏极最大极限电流约420mA,工作频率为60kHz,特别适合8~13W的小型家用电器使用。另外,当漏极为最大极限电流的12%,即约50mA时,系统靠减少开关周期而工作于脉冲模式,这一点对于轻负载时的转换器尤其重要。

变压器还有一个辅助绕组,经VD6半波整流后作为IC1的电源;开始启动时此绕组不能供电,启动电源是由IC1(VIPer12A)的漏极进入到IC内部的,一旦系统正常工作后,就靠辅助绕组供电。
IC1(VIPer12A)③脚FB端接光电耦合器IC2,而光电耦合器受精密可调基准电源TL431控制,从图1中的参数可计算低压侧稳压输出5.5V,即2.5V×(1k+1k)/1k=5.0V。此外,电路中R1(620k),C3(1000pF/1kV),VD5(PR107)组成保护电路,因为,在IC1关断瞬间,变压器T1初级侧电压极性反转上负下正,该电压同桥堆整流出的电源电压同相、相加,这个较高的电压同时加到IC1上,所以,需要用上面的电路保护,同时吸收初级部分能量。
充电控制电路如图3所示。该电路分为恒流充电电路、滞回比较电路、涓流充电电路这几部分。
恒流充电路:恒流充电单元由R8(56Ω)、VT1~VT3(S8050)和R9(2.2Ω,1/4W)组成。正常工作时,VT3的发射结与R9并联,其电压基本不变,约0.60V,因此,可以计算出流过R9的电流约270mA;如果输入电压偏高或充电电池电压较低,这时流过R9的电流也相应增大,即VT3的发射结电压升高,VT3就会有更大的基极电流,于是VT1、VT2基极电压就会下降,从而保持流过R9电流基本不变(稍稍增大一点)。
滞回比较电路:滞回比较器由LM358和R5(1k)、R6(10k)组成,LM358接成正反馈形式;基准电压也是由精密可调基准电源电路TL431与R2(150Ω)、R3(1.5k)、R4(10k)组成,因此,可以计算出基准电压V\(_{REF}\)=2.5V×(1.5k+10k)/10k=2.875(V)。而上、下翻转电压由下面公式导出:V+=(VREF×10k+3.55V×1k)/(10k+1k),其中3.55V是LM358输出的“高电平”。V-=(VREF×10k+0.6×1k)/(10k+1k)其中0.6V是LM358输出的“低电平”。因此,计算后可以得出:上翻转电压V+=2.936(V);下翻转电压V-=2.668(V)。
当把充电电池放入电池槽,插入市电就开始大电流充电,充电电流约270mA;随后电池电压会缓慢上升,LM358反相输入端②脚一直检测电池电压的变化,一旦电池电压上升到上翻转电压(2.936V),LM358就会发生雪崩正反馈,其①脚输出“低电平”(0.6V),随后系统转入涓流充电。
涓流充电电路:LM358发生雪崩正反馈,其①脚输出“低电平”时,这个较低的电压通过R14(2.2k)加到另一组运放的反相输入端⑥脚;显然,该脚电压远小于其同相端的电压(2.5V),因此,LM358的⑦脚输出“高电平”,从而控制VT4饱和导通,这样,R8和R10分压把VT1、VT2的基极电位控制在3.80~3.85V之间。则R9上的电压降为VR9=(3.80~3.85)-VBE-VBATT-VVD0。式中VBE是VT1、VT2的发射结电压,约为650mV;VVD0是肖特基二极管正向电压,小电流时约为250mV;VBATT是充电电池的端电压(2节),约为2.85V。
镍氢充电电池在以大电流充电到较高电后转向小电流充电,其电压会立即下降一点,然后缓慢下降,一般会下降到2.75~2.85V之间;该电压随涓流充电电流的大小而不同,涓流大则相应的电池电压高,反之则低。这是充电电池的特性决定的,也是一个工程实际问题。
因此,我们可以计算得出VR9最大为100mV,最小为50mV,读者很容易计算出相应的涓流充电电流,此时VT3处于截止状态。
那为什么要涓流充电?为什么要设下翻转电压呢?也许读者该有这样的疑问了。下面笔者简单介绍一下工作原理。
因为电池在批量生产时有分散性,如果把电池充到2.936V即关掉充电器,实际上此时部分电池并未充满;因此,为了让每一个电池都充满,在电池电压到达2.936V后改为涓流充电即可;另外,以涓流充电较长时间(30天)也不会损坏电池。
对第二个问题,如果只设一个阈值电压,比如前面讲到的2.936V,那么可以想象:当电池电压超过该值后切换到涓流充电,电池电压会缓慢下降,一旦低于阈值电压,系统又回切换大电流充电……,这样如此反复一方面会损坏电池,另一方面会给使用者造成错觉:电池怎么总是充不满呢?现在再设置一个下翻转电压V-=2.668V,当系统转到涓流充电后,只要电池电压不低于下阈值电压,它就不会再翻转,一直保持涓流充电直到使用者取下。
VD0的作用:开始设计时由于考滤不周,电路中并没有VD0,但在做实际充电实验时发现一个问题:当电池充满后不直接取下电池,而是连同充电器一起取下时,电源指示灯LED1(红色)亮起来了!原因如下:当市电去除后,+5.0V不存在了,这时,电池电就会经R9、VT3的集电结(集电结此时正偏导通)、R8、R1最后加在LED1(红色),所以它会亮,并且电池电压越高,LED1(红色)越亮。
指示灯的含义:LED1(红色):电源指示,一旦插入市电即亮;LED2(绿色):大电流充电指示,由LM358的①脚驱动;LED3(黄色):涓流充电指示,由LM358的⑦脚驱动。
(葛中海)