MAX666是MAXIM(美信)公司生产的CMOS低功耗8脚塑封稳压集成芯片,输入电压为2V~16.5V。在输入电压高于输出电压1V以上时,可不附加任何元件输出固定5V电压或稍加几个元件在1.3V~16V范围内调整输出,并且具有输出电流限制和电池欠压保护功能。MAX666最大静态电流为12μA,正常输出电流为40mA,最大输出电流为50mA。
MAX666主要用于由电池供电的以单片机为核心的手持式仪器和一些要求低功耗的遥感探测或自动测量设备。
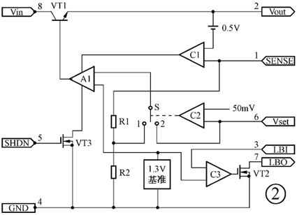
一、MAX666管脚排列、内部电路和工作原理
MAX666的管脚排列如图1所示,内部电路框图见图2。芯片内由一个1.3V±30mV微功耗基准电压参考电路、三个比较器(C1、C2、C3)、两个N沟道场效应管、一个电阻分压器、一个误差放大器A1和一个稳压输出三极管构成。

图2中VT1是稳压调整输出管,由误差放大器A1控制。A1的一个输入端连接1.3V基准电压参考电路,由片内R1、R2或Vset脚外接的电阻分压网络产生的稳压输出反馈信号连接到A1的另一个输入端。由比较器C2控制开关S来决定是联连内部还是外部分压网络。也就具有两种工作模式,当Vset(⑥脚)接地时,C2比较器使S连接1端,A1输入的反馈信号由片内分压网络产生,Vout(②脚)固定5V输出。当Vset不接地,而接外部电阻分压网络且输入电压高于50mV时,C2使S连接2端,A1误差放大器的输入端直接接Vser脚,由Vset的外接电阻分压网络根据需要调整Vout的输出电压。

C1比较器是通过SENSE(①脚)的输入情况来监视MAX666的输出电流,以限制稳压输出的电流不能超过设计值。在Vout(②脚)和SENSE(①脚)之间外接一个电流取样检测电阻RcL,调整该电阻值能设置限制稳压输出的电流值。当RcL两端的电压差超过0.5V时,C1比较器的输出使A1误差放大器不工作,VT1截止关断Vout的输出。
C3是电池低电压检测信号比较器,LBI(③脚)和LBO(⑦脚)分别为低电池电压检测信号输入端和输出端。LBI(③脚)外接可设置低电池电压阈值的电阻分压网络,LBI输入的电压与内部1.3V基准参考电压比较,当LBI输入的电压低于1.30V时,C3控制VT3场效应管在LBO(⑦脚)输出低电平。当输入的电压高于1.3V时,LBO输出高电平(要外接上拉电阻)。
SHDN(⑤脚)可输入一个逻辑电平,由VT2场效应管控制A1误差放大器的工作与否,来关断稳压输出或使稳压正常输出。当SHDN(⑤脚)输入的电平低于0.3V时,稳压输出正常工作。当SHDN(⑤脚)输入的电平高于1.4V时,关断稳压输出。
二、应用电路
1. 图3是MAX666只作固定5V稳压输出而其他引脚功能不用的典型电路,固定5V电压输出电路的芯片联接特征是Vset接地。该电路输入电压6V~16V,①脚和②脚相接,④、⑤、⑥脚接地,③、⑦脚悬空。特点是不需外接附加元件,电路简单。

2. 图4是降压可调节稳压输出电路。芯片联接特征是Vset不接地而外接由R1和R2组成的分压器。在保证输入输出电压差不小于1V的情况下,可在1.3V~15V内调节输出稳压值。该电路主要是根据稳压输出来确定R1和R2的阻值。其计算公式是:Vout=Vset×(R1+R2)/R1。式中Vset值在50mV<Vset<1.33V内选择。当Vset=1.30V时,简化计算式为:R2=R1×(Vout/1.30V-1)。由于Vset最大输入电流是10nA,在不损失精度的情况下R1和R2可在相对大的范围内取值。大多数场合下,R1的经验取值是R1=1MΩ。R2再根据公式计算取值。

3. 图5是3V锂电池供电产生5V稳压输出的升压应用电路。电路中Vout(②脚)和SENSE(①脚)相连是取消电流限制功能,SHDN(⑤脚)接高电平,目的是关断芯片内的稳压输出电路,使该芯片的功耗减小。因LBO(⑦脚)内部场效应管是开漏联接,R2是⑦脚输出高电平时的上拉电阻。IC2(4093)是延滞四与非门芯片,IC2d、R1和C1组成3kHz的驰张振荡器,VT1是开关管,L1是储能电感。
当开关S接通电源,LBI(③脚)检测到低电压输出时,LBO(⑦脚)输出低电平,使IC2b④脚输出高电平,从而打开IC2a与非门,驰张振荡器产生的3kHz的信号能顺利驱动VT1基极,在3kHz的信号的驱动下,VT1在导通时约有100mA的电流通过L1储存能量。在VT1截止时,L1电感向负载释放能量。在这个过程中,由于电感电流不能突变,所产生的反电动势加在VD1的阳极,要维持电感中的电流继续流动,因此反电动势(电压)必高于C1原来所充的电压,并通过VD1向C1充电使C1两端电压升高,达到升压的目的。
当电压升至稳压控制值(电路中峰值设为5.5V)时,③脚检测的输入电压使⑦脚输出高电平(由电阻R2拉高)。由IC2a和IC2b组成的门栓电路使IC2c输出低电平,VT1截止,直到③脚输入的检测电压使⑦脚输出低电平重新再打开IC2a与非门为止,这样周而复始的进行,使得输出端有稳定的5V电压输出。C1用来起充电泵和滤波作用。
编者注:MAX666的详细资料见本期配刊光盘的“本期元器件资料”文件夹。
(段益祥)