从2001年到2002年,索尼公司先后向视听产品市场推出了XA系列、ER系列、ES系列、EX系列、FS系列共12款背投彩电机型,其中XA系列为普及型、FS系列为旗舰级,而ER、ES、EX系列为高级型。下面以索尼贵翔KP-ES43MG/ES48MG/ES61MG背投彩电为例,在分析电源电路原理特点基础上,介绍典型故障的维修。
电源电路的结构与特点
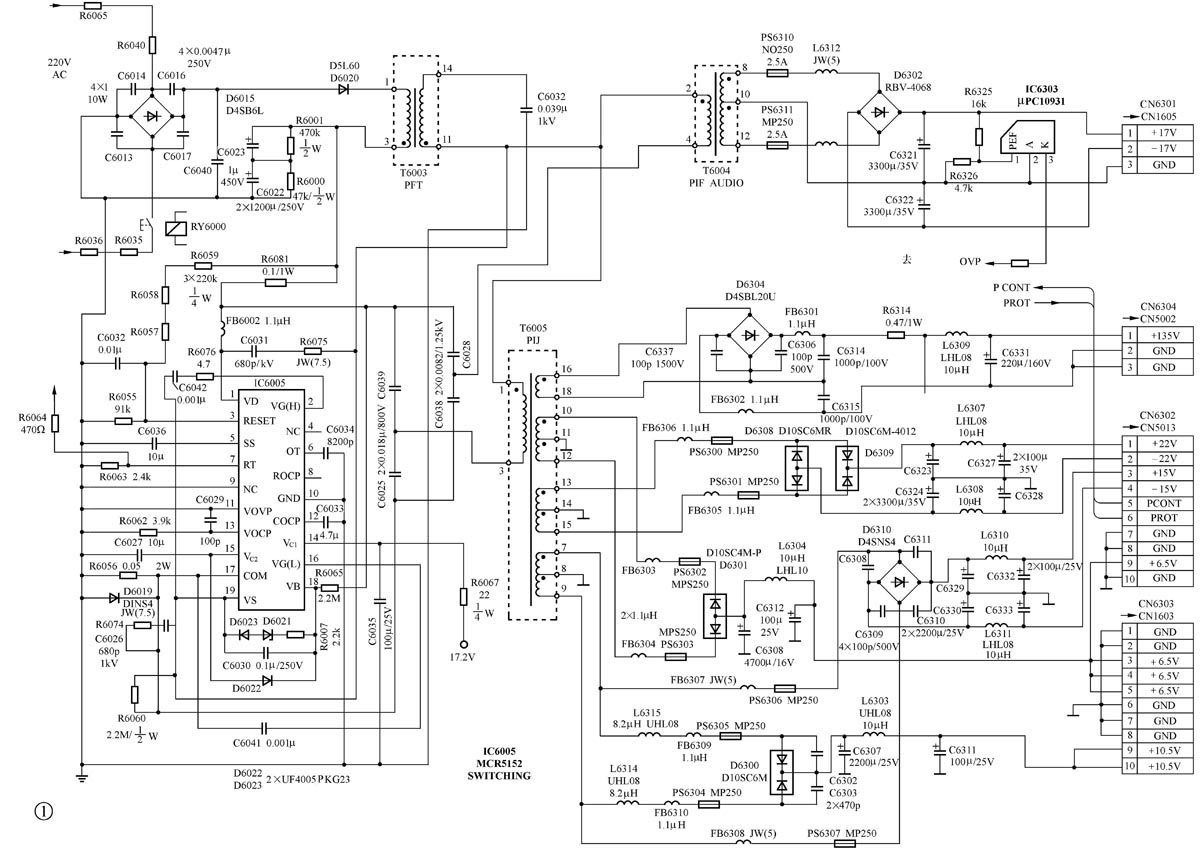
ES系列背投彩电机型电源电路如图1所示,系统由电源厚膜块MCR5152(编号IC6005),脉冲变压器T-6003、T6005、T6004,可控精密稳压器IC6301、光电耦合器IC6002(主电源),MOSFET场效应管、开关变压器T-6100、STBY稳压器IC6302(副电源)等相关电路组成。

与XA系列机型电源相比,MCR5152将原振荡脉宽调制器IR3M02、半桥式双路驱动器IR2112和两只MOSFET开关管集成在一只芯片内,使电源电路更加简洁。主电源采用了三只脉冲变压器:其中T6003作为LC谐振变压器完成DC-AC变换;T6005为视频脉冲变压器;T6004为音频脉冲变压器。视频和音频大信号电源彼此独立,有利于提高画质和音质。
副电源采用由MOSFET管2SK2663和T6100组成的小功率开关电源,可以通过ON/OFF方式电路对主电源实施交流关机,因此待机功耗为1W左右,有生态节能待机之称。ES机型的数字化程度很高,运行数据容量较大,为防止控制程序出错和数据丢失,主控制系统的STBY+5V电源还设有TL431CLP组成的欠压检测电路。
工作原理
1.MCR5152芯片简介
MCR5152是美国摩托罗拉公司开发生产的半桥式电源专用厚膜块,其特点是电源变换效率高、输出功率大、电源适应范围宽(图1电源为110~240V AC),广泛应用于高档大屏幕彩电和背投影彩电。MCR5152内部方框电路如图2所示。
IC6005①脚为高端MOSFET管漏极电源供电端V\(_{D}\);②脚为高端MOSEFT管栅极触发端V\(_{G}\)(H);③脚为复位启动端RESET;⑤脚是电源软启动控制端SS,延时时间由外接电容C6036决定(见图1),电路的功能是通过恒流源对C6036的充电抑制开机瞬间加到两只MOSFET管栅极激励方波的占空比,防止突发大电流损坏MOSFET管。
⑥脚、⑦脚为OSC电路的振荡频率控制端,外接定时电容C6034和定时电阻R6063;由恒流源对C6034充电放电,在⑥脚形成锯齿波脉冲电压,充电电流大小由恒流源内阻确定,放电电流大小由⑦、⑧脚内等效电阻决定。⑦脚外部由光电耦合器IC6002和精密稳压器IC6301组成的稳压控制调整电路(见图3),通过改变IC6002④、③脚内阻来改变OSC的振荡频率,实现输出电压恒定不变。
⑧脚是⑥脚电流支路,改变外部电阻大小,也可以改变OSC的振荡频率,图1电路⑧脚悬空。为过压保护端VOVP。当加在该脚电压大于其内比较器反相端的基准电压时,OVP电路动作强制OSC停振;为过流检测端,用于检测末级LC谐振回路电流。OVP和OCP两项功能在图1中没有使用。
为内部小信号电路工作电源输入,典型值是17V,21.6V为上限值;为低端激励级电源;为低端 MOSFET管栅极触发端V\(_{G}\)(L);为推挽输出MOSFET管接地端;为高端激励级电源;为半桥式MOSFET管电流输出,给外部的三个并联LC谐振电路提供周期性变化的脉冲电流(近似正弦波)。
此外,MCR5152内部逻辑门控电路与驱动级之间设有死区时间控制(LEVEL SHIFT)和延迟(RELAY)电路,错开两路高、低端激励方波(1.2μs时间间隙),避免两只MOSFET开关管出现同时导通现象。
2.振荡脉冲形成与半桥式电源变换
接通电源主开关S3104,交流电源经两级共模滤波器C6600、T6002、C6003、T6001、C6009滤波和D6015、C6022、C6023整流滤波,得到约310V直流悬浮电压:一路加到电源模块IC6005①脚,作为MOSFET管漏极工作电源;另一路由R6055与R6057+R6058+R6059分压加到③脚RESET端;同时来自副开关电源的+17.2V直流电压加到。
由RESET信号对内部逻辑电路复位后,+17.2V电压经内部稳压提供基准电压源,恒流源对⑥脚外接定时电容C6034充电和放电,形成锯齿波电压;锯齿波脉冲通过OSC的触发电路和逻辑电路处理成两路时序交替的方法激励脉冲,然后经或门、死区时间控制、延迟(仅低端一路)和推动放大,激励末级两只MOSFET管轮流工作在导通和截止状态,即开关状态。
设上半周高端激励方波为正、低端激励方波为负,高端MOSFET管导通、低端MOSFET管截止,+310V直流电源经高端管漏—源极(②、)→T6003C6032→地,构成回路给C6032充电,电流在T6003组方向由下至上;高端管漏极电流同时经T6004②—④→C6038和T6005①—③→C6025→R6056→地,构成的两个并联回路分别给C6038与C6025充电,电流在T6004②—④和T6005①—③绕组的流向由上至下。
下半周两路激励方波反向,高端MOSFET管截止,低端MOSFET管导通,C6032上的充电电压经T6003IC6005低端管漏—源极()→R6056→地,构成闭合回路放电,放电电流在T6003组方向由上至下;同时C6038上的充电电压经T6004④—②→IC6005→C6038下构成的回路放电,C6025上的充电电压经T6005③—①→IC6005→C6025下构成的回路放电,流过T6004和T6005主绕组中电流的方向都是由下至上。周期性变化的电流在三个并联LC谐振回路的电感线圈两端激发三组感应电动势,通过线圈的互感作用,分别在T6004和T6005的次级绕组产生相应的高频感应脉冲:
其中T6004⑧—⑩—衡双绕组感应电压由D6302、C6321和C6322整流滤波,产生±17V直流电压为音频立体声功放IC1101和静音电路Q1207供电。
T6005组感应电压由D6304、C6331整流滤波,产生+135V直流电压为行推动级、行输出级、扫描速度调制输出级供电;T6005⑩—组感应电压由D6301和C6308 整流滤波,产生
+6.5V直流电压经IC1601和IC1605四端精密稳压器稳压,得到
+5V-TU与+5V-B3,6.5V电压经四端精密稳压器IC1603稳压得到+3.3V电压,经五端可控精密稳压器IC1604稳压得到+2.5V电压,这四组直流电压给机芯的数字电路(除主控系统)供电。
T6005组感应电压由D6308、D6309、C6323、C6324、C6327、C6328整流滤波,产生±22V直流电压为会聚功率放大器IC5501和IC5502供电;T6005⑦—⑧—⑨绕组感应电压经D6310、C6329、C6330整流滤波,产生±15V直流电压为场输出级IC5302供电。±15V电压由三端稳压器IC5103和IC5104稳压,得到
±12V直流电压为机芯小信号电路与运算放大器供电;T6005⑦—⑧—⑨绕组感应电压还由D6300、C6311、C6307整流滤波,产生+10.5V直流电压经四端精密稳压器IC1602稳压,得到+9V电压为机芯小信号处理电路供电。
3.电源稳压控制调整
电源稳压控制调整电路如图3所示,IC6301为五端精密可控稳压器,
+B135V电压经内部分压电路检测后加到③脚内的控制端、与基准电压进行比较放大后从④脚输出,控制光电耦合器IC6002①~②脚发光二极管中的光电流,然后通过光电效应改变IC6002④~③脚光敏三极管的结内阻,进而改变IC6005内恒流源对⑥脚定时电容C6034的充电电流大小,进而改变OSC频率,达到稳压。
如果某种原因使+B135V上升,这个正的电压变化增量ΔV经IC6301检测比较放大使流过IC6002①、②脚的光电流增大→IC6002④、③脚结内阻减小→IC6005⑥脚C6034的充电电流减小→OSC输出方波激励脉冲频率降低→三个并联LC回路感应电动势下降→+B135V下降而回到设定值。
同理+B135下降,负的电压变化增量ΔV经IC6301检测放大使流过IC6002①、②脚光电流减小→IC6002④、③脚结内阻增大→IC6005内恒流源对⑥脚C6034的充电电流增长→OSC输出方波脉冲频率增高→+135V上升而回到设定值。
4.副电源振荡形成与供电
副开关电源原理电路如图4所示。两级共模滤波后的交流电源由D6100、D6106、D6104、C6101整流滤波产生
+180V直流脉动电压。一路经T6100①—③绕组加到Q6100(MOSFET)管漏极;另一路径T6100①—③绕组和R6104加到Q6100的栅极,使之获得栅偏压导通;漏极电流在T6100①—③主绕组产生上正下负感应电动势,通过互感在T6100④—⑤绕组产生同极性的脉冲电压经R6108、C6106加到Q6100栅极→Q6100漏极电流增大→T6100④—⑤绕组感应脉冲幅度增大→Q6100漏极电流进一步增大,强烈的正反馈使Q6100快速进入饱和。
Q6100饱和导通后,栅极失去控制作用,漏极电流不再增长,同时T6100④—⑤绕组电压经R6018→C6106→R6103、Q6102集—射极→地→T6100⑤脚组成的回路给C6106充电,充电电压极性右正左负且加在Q6100的源栅极,使Q6100反偏截止,T6100各绕组上感应脉冲极性反向。C6106上的充电电压经R6108→D6103→D6102组成回路放电。放电完毕,电路恢复到起始状态,整流滤波直流脉冲经R6104再次启动Q6100,新的振荡周期开始。
Q6100启振工作,T6100⑥—⑤脚感应脉冲经D6017、C6020整流滤波,产生
+17.3V直流电压由Q6004选通加到IC6005的,为内部小信号电路供电。
T6100⑨—⑧绕组感应电压由D6303、C6334整流滤波,产生+7V电压为继电器RY6000和相关控制电路供电;+7V电压经IC6302稳压调整,得到STBY+5V电压,为主控系统微处理器IC002、EEPROM存储器IC004、IC006和红外接收器IC3101及状态指示灯电路供电。
图4中的Q6102、D6101、D6108和R6106组成副电源稳压控制调整电路,T6100⑥—⑤脚取样绕组脉冲电压由二极管D6108、C6109整流滤波,再经R6019、D6101和Q6102的基射电阻分压作为Q6102的基极偏压。如果⑥—⑤脚提供的17.3V电压上升,则经取样加到Q6012基极电压增加→Q6012集—射极对Q6100栅极的分流作用增强→开关管导通时间缩短→T6100①—③绕组储存能量减少→+17.3V电压下降。
反之,Q6102基极电位降低→集—射极对Q6100栅极的分流作用削弱→开关管导通时间延长→而使+17.3V电压稳定不变。
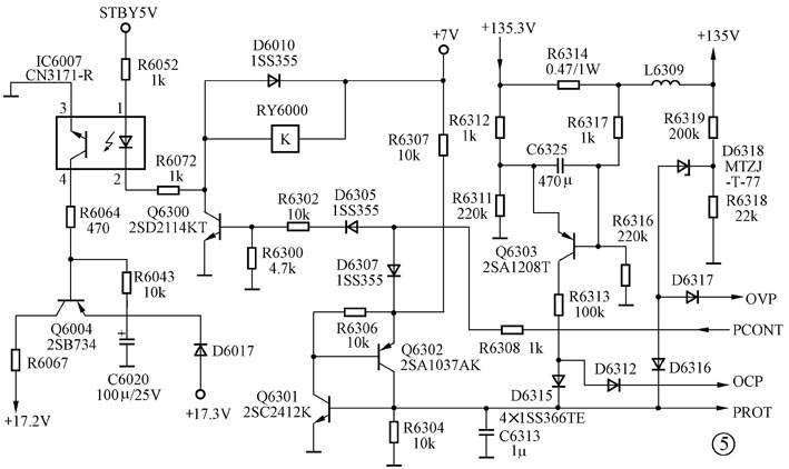
5.电源ON/OFF控制电路
电源ON/OFF方式转换控制电路如图5所示,它由继电器RY6000、光电耦合器IC6007、Q6004、Q6300和主控微处理器IC6002ST-BY接口组成。

接通交流电源副开关电源工作供电,主控微处理器IC6002得到STBY+5V电源,RESET复位信号和20MHz主时钟支持,启动总线进行自检;先从IC6004中调出上次关机前存入的程序数据,从IC6002紝{6}脚送出STBY高电平(转换成P CONT)加到Q6300基极→使Q6300饱和导通,继电器RY6000吸合而常开触点闭合,则接通主电源的交流供电;Q6300饱和导通,又使IC6007③—④脚光敏三极管导通→Q6004基极电位下降饱和导通→17.2V电压经Q6004射—集极加到IC6005→OSC电路启振,主开关电源供电,屏幕重现上次关机前的频道内容。
按下“POWER”键,IC6002紝{6}脚转为0V低电平→Q6300截止:RY6000释放,闭合触点→切断主电源的交流供电;Q6300截止后使IC6002和Q6004也截止→断开IC6005的+17.2V供电→OSC停振;同时IC6002的输出低电平、输出高电平→Q3102截止,绿色指示管熄灭,Q3101导通、红色指示管点亮,指示主电源由ON方式进入交流关机的OFF待机方式。
(李其佳)