由于多媒体音箱通常置于桌面,因此左右声道的音箱体积要受到限制,但小的箱体不可能获得好的还声效果,特别是低频。为了弥补这一不足,人们设计了一个“0.1”声道,所谓“0.1”声道,即将左右声道音频信号混和后通过电子滤波器取出其中的重低频(200Hz以下的频段)信号,单独进行功率放大推动一只重低音音箱(低音炮)。重低音箱内有一只口径较大的低音扬声器,虽然这只音箱的体积较大,但是因为人耳对这一频段的声音无方向识别能力,可以将它任意摆放。重低音箱配合左右两只卫星音箱,使得整个系统的音频重放效果显得相对饱满。本文介绍一款小巧玲珑的2.1声道多媒体音箱的制作方法。
扬声器选择
这款音箱中的扬声器均选用银笛扬声器,重低音音箱采用了银笛5英寸松压盆低音扬声器,型号是YD131-732FS。虽然其口径只有5英寸,但由于音箱箱体采用了独特的设计,其重放频率可以低至80Hz,完全可以满足一般需要。为了缩小卫星音箱的体积,每一个卫星音箱只采用了一只球顶高音,型号是YDQG410(8)。以上扬声器均是防磁扬声器。扬声器参数如表1所示。

箱体制作
本音箱的板材均采用厚度为15mm的中密度板。重低音音箱尺寸为160mm×370mm×240mm,重低音音箱为带通式音箱(又称ASW无源式音箱),可以有效地增强和扩展低频,从而获得频带较宽的低音,使得小口径的扬声器也能发出强劲的低音。重低音音箱的扬声器装于音箱箱体内部,如图1、图2所示。卫星音箱尺寸如图3所示。由于卫星音箱只有一只球顶高音扬声器,所以直接安装在面板上即可,至于后部可以做一个罩将扬声器罩住。由于卫星音箱较薄,可能摆放时会遇到一定的麻烦,因此,笔者在卫星音箱后面安装了一个悬挂钩,并在后下方安装了一个金属支架,如图4所示。


功放制作
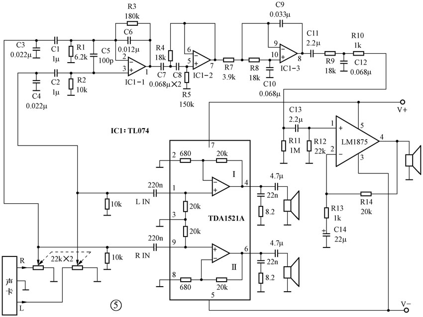
功放电路如图5所示。卫星音箱功放电路采用了飞利浦公司专为小功率音响设备设计的6W双声道高保真功率放大器TDA1521A,TDA1521A主要电气参数如表2所示。左右声道音频信号从TDA1521A①、⑨脚输入,放大后的音频信号从TDA1521A④、⑥脚输出,驱动扬声器发声。由于卫星音箱扬声器只用了球顶高音扬声器,所以在TDA1521A的音频输出端串了一个4.7μF的电容,防止低频信号进入扬声器将其烧坏。


重低音功放采用了NS公司生产的20W单声道高保真功率放大器LM1875,LM1875主要电气参数如表3所示。左右声道音频信号在IC1-1内部混和,然后送至IC1-2、IC1-3与外围电路组成的电子滤波器,滤除频率高于200Hz的音频信号,200Hz以下的低频信号经过R10、C13耦合到重低音功放电路LM1875①脚进行功率放大,放大后的低音信号从④脚输出,驱动超重低音扬声器发声。

功放电路的电源如图6所示,电源变压器用黑白电视机上淘汰下来的12V×2变压器即可满足要求。为了减小体积以及散热的需求,整个电路板安装在重低音音箱背面上的一块铝板上,如图7所示。
注:TDA1521A、LM1875的详细原厂资料见本期配刊光盘的“本期元器件资料”文件夹。
(科林)