3.副电源和ON/OFF电路
(1) 副电源电路
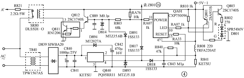
副电源电路如图4所示,它由工频变压器T840、整流桥堆D839和四端稳压复位芯片Q840组成。共模滤波后的交流电流加到T840的初级绕组,经降压变换和D839、C840整流滤波产生+9.0V直流电压,然后由Q840稳压调整得到+5V-1电压:+5V-1电压一路送到主控微处理器QA01、EEPROM存储器QA02、红外接收器KB01,作为机芯控制系统的工作电源;另一路+5V-1电压加到保护模块Z801的,作为其内ON/OFF方式转换和复合保护中心电路的工作电源。

主控微处理器QA01属于低电平复位的CPU芯片,在电源接通+5V-1电源供电瞬间,由Q840④脚送出一个低电平RESET到QA01的,CPU对内部的程序计数器和指令寄存器等进行清零,待QA01的主时钟稳定后,Q840④脚再输出5.0V复位废除电压,使CPU从复位状态进入正常工作方式,执行用户键入指令。
(2) 电源ON/OFF控制电路
电源ON/OFF控制电路由图4中的Q811、Q812、QA01的POWER接口和继电器SR80组成。接通电源主开关S801,主控微处理器QA01在得到+5V-1电源,RESET信号和10MHz主时钟支持,完成复位后从QA02中调出上一次关机前记忆的程序数据,由QA01输出5.0V开机信号加到Q812基极→Q812导通→Q811导通→SR80吸合→接通共模滤波的交流电源到图1中的整流滤波电路,使主开关电源获得直流变换电压而启振工作;CPU同时从⑩脚送出0V低电平,使Q803截止、Q801导通点亮双色发光管D801中的G管,指示机芯进入ON方式。
按下遥控“POWER”键,QA01从撤出POWER高电平开机信号→Q812截止→Q811截止→SR80释放、闭合触点断开→切断主开关电源整流滤波电路的交流输入通道→主电源停止振荡;CPU同时从⑩脚送出+5V高电平,Q801截止、双色二极管中的G管熄灭,Q803导通、D801中的R管点亮,指示电源进入OFF方式。
4.行输出级供电和高压稳定电路
行输出级供电电路比较简单,它仅仅为末级视放和三只投影管提供工作电源:其中回扫变压器T461③、②脚逆程脉冲由D406、C446整流滤波产生+200V直流电压,为末级三路独立的视频放大器供电;T461⑨、⑧脚感应脉冲经R934+R933限流为三只投影管灯丝供电;T461的EH绕组为三只投影管第二阳极提供30.5kV超高压;T461的EF绕组产生的10kV电压送到聚焦盒,经分压调整给三只投影管的聚焦极和帘栅级供电。
T461的超高压是由行逆程窄脉冲升压整流滤波获得,高压源自身内阻较大,而三只投影管的束流会使图像内容在1.1~3.2mA范围内变化,这样束流变化必定引起高压大幅变化,高压变化又引起画面尺寸变化。为此,在行扫描输出级设置了如图5所示高压稳定电路。
T461①脚(行管Q404集电极)的行逆程脉冲由C468和C444分压取样、R467和C463平滑滤波由R338耦合到四运放Q304反相输入端,与同相输入端的基准电压比较放大从Q304的输出;如果束流增大引起高压下降,则反射到T461①脚的行逆程脉冲幅度下降→Q304的EHT取样幅度下降→输出电平升高→Q400集→射极导通程度增强→饱和型电流互感器T400初级电流增大,次级电感量减小;由于T400的次级绕组通过三只并联的行偏转线圈与T461的初级绕组①-②串联,结果总的电抗感减小使回扫时间缩短,行逆程脉冲幅度增高,T461的EH绕组高压稳定不变。
5.电源保护功能电路
主开关电源一次回路的保护功能主要设置在谐振式电源厚膜块Q801内,而二次负载回路的保护功能主要设置在保护模块Z801内。
(1) 浪涌电流限制保护
浪涌电流限制保护电路如图6所示,其中R820和R821为两只大功率限流电阻。在开机瞬间,整流滤波大电容C851上电压尚未建立,开关电源尚未振荡时,控制电路没有+7V电源而截止,继电器SR81的触点打开,共模滤波后的交流电经R820+R821限流缓冲送到整流滤波电路,防止瞬间冲击电流损坏整流滤波元件。

滤波大电容C851上直流电压建立、主开关电源振荡工作,其次级绕组输出的+7V直流电压提供给控制电路中的继电器和三极管,使Q824导通→Q821导通→SR81触点吸合,触点闭合将R820+R821短接,以避免整机负载电流流过限流电阻产生焦耳热,增加功率和机内温升,降低电路的安全可靠性能。
(2) 电源延时软启动保护
电源启动瞬间,由于开关变压器T862的次级各绕组直流电压尚未建立,空载电源的开关管工作在最大占空比脉冲状态,流过MOSFET管漏极的瞬间电流幅度很大,如果不抑制占空比,重复开机有可能造成瞬间过流热击穿。Q801⑤脚设置了电源软启动保护电路,开机瞬间,其内恒流源通过Q801⑤脚支路给外接电容C830充电,基于电容两端电压不能突变,C830上充电电压建立有一个稳定过程,而延时时间由⑤脚内电阻R4和C830决定。在这段延时期内,以较小的电流给定时电容C819充电,使DSC电路工作在低频弱振荡方式,以抑制大占空比激励开关管突发的大电流。
待T862的次级直流电压建立供电,C830充电过程结束,恒流源恢复正常电流给的定时电容C819充电,令DSC电路进入高频强振方式,为两只MOSFET提供高占空比激励脉冲正常工作。
(3) 过压保护
OVP过压保护设在Q801⑧脚内,它对T862②-①绕组提供的16.8V直流电压进行取样检测,在⑧脚Vcc输入电压达到上限设定值22V时,OVP电路激活启控,输出控制电平开启锁存器(LATCH)强制DSC电路停振,开关电源停止工作,以免损坏Q801内小信号功能电路。
(4) 过电流保护
过电流保护电路由图1中的C826、R811+R874、R812和C825组成,它实际上是一个典型的交流负反馈电路,其作用是防止Q801的LC串联谐振回路出现过电流热击穿MOSFET开关管。
电源进入振荡工作,Q801输出的正弦波电流由C826耦合在R811+R874两端形成交流取样电压,经R812和C825平滑滤波(防止干扰脉冲串入产生误动作)加到Q801⑩脚OCP电路进行检测。检测输出一路用于控制FCONT电路,在LC回路中的电流出现递增时经反馈网络的取样使Z801⑩脚电位升高,通过OCP电路对FCONT的控制作用使内恒流源对定时电容C819的充电速率减慢、LC回路振荡频率降低、电流减小。
如果LC回路出现瞬间大电流超出MOSFET管漏极电流允许极值,则通过网络的负反馈作用使OCP电路翻转,输出控制电平经CD开启锁存器,强制OSC电路停振,开关管失去激励方波而截止。
(5) 过热保护
T·S·D过热保护是由贴在电源厚膜芯片基板上的温度传感器组成,它将芯片内部温度的变化转换成相应的电压变化,然后送到比较器与基准电压进行比较,一旦芯片内温升超出145℃,热传感器转换后的电压大于基准电压,比较器翻转,输出高电平开启锁存器,强制OSC电路停振,开关电源停止工作。
(6) +B120V过压保护
开关电源次级的保护模块Z801内部方框电路见图3,它由三部分电路组成:虚线左边为误差检测放大器,用于前述电源的稳压控制;虚线中间为ON/OFF方式转换电路,用于单电源待机方案彩电。由于单电源待机是通过强制主开关电源进入低频弱振方式实施,这种方式电源待机功耗相对较大、安全可靠性较低,因此图1电路未采用。另设置独立的副电源,通过切断主开关电源交流供电实现待机。
虚线右边为保护电路,包括+B过流、过压和X射线三项保护功能。T6、T7和T5组成复合保护中心,输入端与三个保护支路的输出端衔接,输出端与主控微处理器的QA01的POWER控制端连接。T6和T7组成单向晶闸管结构、旨在加速电路的响应速度,提高这三项保护功能的可靠性。
开关电源输出的+B120V直流电压由Z801①脚内的精密电阻R16和R17检测分压加到齐纳二极管DW4的负端,如果+B电压达到整定阀值136V,则经R16与R17分压后的取样电压使DW4击穿→T6和T7连锁导通→T5迅速饱和导通→QA01POWER端下拉成低电平→Q812截止→Q811截止→SR80释放、闭合触点断开、切断主开关电源交流供电,强制电源进入保护待机方式。
(7) +B120V过流保护
+B120V过流保护电路由Z801外围过流检测电阻R478和①、②脚内的T8等相关元件组成。负载正常时,电流在R478两端的压降约0.3V。该电压加在T8的射极、基极,T8(PNP)管截止;如果+B120V负载过流,使R478两端压降增大到0.65V,T8导通→D1和DW5导通→T6和T7连锁导通→T5饱和导通→QA01POWER端下拉成低电平→通过ON/OFF转换电路作用切断主开关电源的交流供电,强制执行保护待机。
(8) X射线(高压限制)保护
行回扫变压器T461⑨-④脚的灯丝电压由D427和C471整流滤波,经(R474+R476)、R473取样加到Z801的内比较器同相输入端,与反相输入端的基准电压进行比较。若灯丝电压正常,取样电压低于VREF基准电压,比较器输出低电平;一旦灯丝电压达到设定阀值,则取样电压高于VREF电压,比较器翻转输出高电平→T6和T7连锁导通→T5饱和导通→QA01POWER端下拉成低电平→通过ON/OFF控制电路作用切断主开关电源交流供电、强制执行保护待机。
以上三项保护都通过激活复合保护中心将QA01的电位下拉成低电平,CPU接收到PROT信息,会关闭所有的程序,并从⑩脚输出时间间隙为0.5s的断续脉冲,使待机红色指示灯闪烁。在故障没有排除之前保护待机状态不会解除。
(9) +32V和+16V过流保护
+32V和+16V过流保护电路如图7所示。在±16V和±32V供电回路都设有快速熔断器,能对这4路负载短路进行有效的保护,因此图7电路主要对会聚功放级的过流(也包括短路)进行保护。
+32V和+16V供电正常时,Q774发射极电位由三端精密稳压器D761锁定不变,+16V经R7601和R7602为Q774提供基极偏流,使Q774导通→Q763导通、Q775导通。Q763导通、+32V电压经Q763射—集极为会聚功放供电;Q775导通、D764和D798导通、Q704、Q714、Q724、Q734、Q744和Q749分别为六路对应会聚功放提供静态偏置电压,使会聚功放正常工作。
+32V负载过流或短路,电压大幅下降使D761截止,Q774射极断开而截止;+16V负载过流短路,电压大幅下降也会使Q744反偏截止。Q774截止、Q763截止,切断会聚功放级+32V供电;同时Q775截止、D764和D798截止,Q704、Q714、Q724、Q734、Q744和Q749截止,六路对应功放级失去基极偏压全部截止。
(10) 垂直偏转异常保护
垂直偏转异常保护电路如图8所示,场输出厚膜块IC301采用±16V双电源供电,在场回扫期通过泵电源升压供电达16×4=64V(相对-16V),逆程脉冲幅度达580V\(_{P}\)-P。IC302②脚的逆程脉冲由C333耦合、R305取样加到Q370基极。垂直偏转正常、取样逆程幅度足够大→Q370导通→Q371导通→Q372导通→D3402截止→VCD芯片Q510为0V低电平,其内保护电路不工作。
如果垂直扫描异常(如±16V供电、泵电源供电等),则IC301②脚的逆程脉冲大幅度下降→Q370截止→Q371和Q372截止→+9V经R379(R378+R377)分压使D3402导通,Q510转为高电平,其内保护功能生效、关断Q510和的行/场激励脉冲输出、停止扫描,以防电子束集中打击屏幕中心水平线灼伤荧光粉。
电源电路的维修
1.检修思路
根据原理分析,结合电源系统电路结构特点,可归纳故障现象有“三无”(无声、无光、无图)、无光栅以及光栅尺寸不稳定和失聚等。
“三无”故障可以通过观察机前红、绿指示灯的变化来判断故障性质、确定故障部位。
开机后机前红、绿指示灯都不亮,检查交流输入电路保险管F801是否损坏:若已熔断,一般是主开关电源存在短路;F801若完好,则副电源电路异常。
开机后红灯点亮,按“POWER”键,红灯不熄、绿灯不亮,说明主控微处理器QA01没有进入工作状态,主要查其电源、RESET信号和主时钟;红灯熄、绿灯亮,但继电器SR80无吸合声,故障在包括SR80在内的ON/OFF方式转换电路;红灯熄、绿灯亮,能听到SR80吸合声,查限流电阻R820+R821,两只电阻完好,故障在包括整流滤波在内的主开关电源电路。
谐振式电源膜块Q801①脚输入整流滤波电压正常但不振荡,重点查Q801⑧脚的启动电路和16.8V电源供电电路;定时电容和⑦脚的时间常数电阻;⑤脚的延时启动电容及⑩脚外围的负反馈网络。
开机红色待机灯闪烁,闪烁间隙为0.5 s,故障实质是保护待机,故障部位在Z801所属的三项保护支路,可通过开机时监视+B120V电压、Z801①、②脚间电位差(即R478两端压降)以及Z801电压来确定是三项保护支路中的哪一项保护功能生效。
开机后红色待机灯闪烁,闪烁时间间隙为1s,则是主控微处理器QA01检测到I\(^{2}\)C BUS短路,可通过测量QA01的相关引脚电压来区分4组I\(^{2}\)C BUS中的哪一组存在短路? 0.5s和1s间隙都很短,分辨不清可断开行负载(Z801内的三项保护都来自行输出级)、接上假负载,开机红灯仍闪烁,无疑是I\(^{2}\)C BUS短路。
2.故障检修实例
(1) 开机三无
接通电源开关S801,机前红灯、绿灯不亮,查保险管F801熔断;断开R820、换上F801、开机绿灯亮、SR80触点吸合,表明短路出在主电源。
查整流滤波元件找出C849漏电,换电容,故障排除。
(2) 开机三无
合上S801、红灯点亮,按“POWER”键无反应;再按“POWER”键监视QA01为0V无正跳变,说明微处理器未能进入正常工作。测量QA01V\(_{DD}\)=5V,⑩脚RESET电压约0.3V,查Q840④脚电压5.0V,接着查D818、RA33,找出RA33失效。换上10k电阻,故障排除。
(3) 开机三无
合上S801、绿色灯点亮但SR80触点不闭合;测QA01电压5.0V、Q812射极电压4.8V,但Q811集电极电压为5.0V,表明Q812导通、Q811仍截止。又测Q811①、②脚电阻为无穷大,估计内部的基极上偏置电阻开路,换上自偏置三极管,故障排除。
(4) 开机三无
开机绿灯点亮且SR80触点闭合,但D803两端没有交流供电;查R821、R820,保险电阻R820已经熔断。换上新电阻,声光图恢复。不到一分钟,两只限流电阻冒热气;冷却再开机,发现SR81触点未闭合,查控制电路找出继电器SR81电磁线圈已断。换上新继电器,故障排除。
(5) 开机三无
合上S801、绿灯点亮且SR80和SR81吸合;测Q801①脚电压达290V,监视没有锯齿波电压波形。在⑧脚另引入16V电压,故障依然,这就排除⑧脚的电源启动和供电电路故障。
查Q801和⑦脚的定时元件C819、R802和R807,找出R807变质失效。R807失效,使C819只充电,不放电,C819上自然不能形成锯齿波脉冲。更换上R807(27k)电阻,故障排除。
(6) 开机三无
接通交流电源绿灯亮、两只继电器吸合,测Q801①脚电压290V,用示波器监视的锯齿波脉冲正常,但无输出,说明OSC电路启振,但串联LC回路没有振荡工作。
查Q801的自举升压元件R809、D811、C810完好,又查L804、T862④-⑤主绕组、C828,查出谐振电容C828一端焊点与铜箔脱开。用刀片刮去氧化层焊牢,故障排除。
(7) 开机三无
合上S801,机前红灯闪烁,闪烁时间隙不到1s;开路L870、接上150W白炽灯,开机绿灯点亮,说明故障原因系Z801保护中心激活。
测量绿灯点亮状态时+B电压为120V,复原电路开机监视Z801出现正跳变电压、幅度大于VREF=6.2V,而Z801①、②脚电位差约0.3V。查行输出管Q404集电极并联的逆程电容,找出C444容量失效。更换C444(8200pF/1.5kV)电容,故障排除。
(8) 无光栅有伴音
有伴音表明开关电源供电基本正常,无光栅故障原因主要有:投影管供电电路异常;行扫描或场扫描系统工作异常。
断开图8中的R377、将亮度关小,开机能看到屏幕中部有一条朦胧水平线,排除行扫描和投影管的供电电路;测量Q372集电极电压达5.8V,这样就将故障定位在图8所示的场扫描系统。
测量IC301①脚和⑥脚的±16V供电,发现⑥脚电压远偏离+16V,查供电电感L303和滤波电容C321,找出电感失效。换上电感,故障排除。
(9) 光栅水平幅度不稳定
为了使光栅的尺寸不受高压变化影响,投影机都设有光栅垂直幅度补偿校正和水平幅度补偿校正电路。在+B120V稳定正常前提下,光栅水平幅度不稳定的原因就在图5的补偿校正电路。
监视画面水平幅度变化时,+B120V电压稳定不变,鉴于画面垂直幅度稳定,故四运放Q304之前的高压取样电路工作正常。检查后续Q304运放、Q400以及饱和型电流互感器T400等,找出T400初级EHT信号耦合电阻R418失效。换上R418(100k)电阻,故障排除。
(10) 三色光栅失聚
从背投电视红、蓝、绿三原色光束会聚原理分析,故障发生在图7供电控制电路。
测量会聚功放的+16V和+32V供电,+32V电压为0V,查图7中的Q763、Q774和Q775全部截止;又测Q774基极和发射极电压,发现基极电压接近0V,查基极偏置R7601、R7602和Q776(等效下偏置电阻),查出自偏置三极管Q776击穿。换上新管故障排除。
(李其佳)