现在的晶体管放大器,为了达到优异的性能,往往有复杂的电路组成,如双差分全互补、渥尔漫、至电流自举式渥尔漫等。本文介绍一款电路不仅简洁、性能优越,而且声音鲜度极佳,电路复杂的放大器往往不容易做到。
图1所示的电路是从音响资料上寻觅的20dB平坦放大器电路,其原理非常简单:VT1和VT2、VT3和VT4分别构成二级互补共射放大,电路的增益取决于R3和R12的比值,R7、R8、RP1决定二级的静态电流,调节RP1可使输入和输出端电位为零。该电路的电性能:频响超过500kHz,输出最高电压可达22V,而在输出8V时,20Hz~20 kHz范围内的谐波失真小于0.005%,而且上述指标并不是依赖深度负反馈获得,该电路的负反馈量仅为15dB。

由于高度对称放大和直耦(注:原图存在错误,R4、R8的取值不正确),上述指标笔者并不怀疑。如果按该电路制作成功率放大器,有可能取得极佳的听感,但该电路并不是很容易制成功率放大器。首先,由于线路简单,没有采用差分输入,如果直接配搭两级射极跟随器,输出端的直流漂移将使整机无法工作;第二,该电路的输出阻抗较高,如果电流输出级配搭不当会引起明显的失真;第三,该电路要求VT3、VT4的静态电流达23mA,而VT1、VT2的静态电流亦达18mA,并且要求高度的AC和DC匹配,这样就难以选用Cob小、配对良好的小功率三极管。
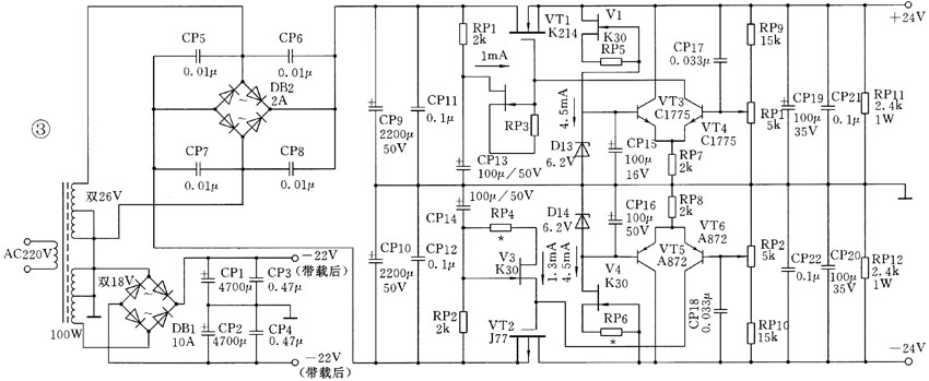
参考图1的电路模式最终设计的功率放大器电路如图2所示。一级采用Cob小于2pF,h\(_{fe}\)为350的发烧级三极管C2705/A1145。第二级采用同是名管的C3298/A1306,h\(_{fe}\)为160。二级的静态电流分别调在6mA和13mA最佳线性区。电压放大级与电流输出级用电容C4隔离以提高稳定性。电流放大级采用交叉互补式射极跟随器,该电路中VT5、VT6互为对方偏置,可避免使用固定偏置电阻降低输入阻抗的弊病,加上末级为MOS-FET管K413/J118,使输入阻抗极高并且无交越失真,最适合搭配前电压放大级。由于MOSFET管具有负温度特性,无需设温度补偿即可稳定工作(但应注意避免过载)。末级不设负反馈,这样整机的反馈量也只有15dB左右,以保证良好的瞬态响应。电压放大级的±24V采用高品质洼田式稳压电源(见图3),正负电压的误差小于0.03V。如果变压器次级电压误差足够小,可直接使用简单的整流滤波,滤波电容选用For audio之类的4700μF高档音频专用电解,这样听感还要好于使用稳压电源。注意:不能与电流放大级使用同一个绕组,最好另用一个变压器。


按图2电路(配图3的电源)做电路样板后,在输出端接4.4Ω负载,经实测:最大不失真正弦波输出电压为14V,此时的频响1Hz~500kHz(±3dB),各频率下的方波响应除500 kHz时稍许延迟外其余非常理想(如图4~图7所示,上面的是输入信号源波形,下面为输出波形,在满载时测试)。遗憾的是手头没有仪器进行失真度测试,而一般的失真度测量仪只能测0.05%的失真,估计不能用于此电路的测量。



制作要点:(1) 电路中的所有对称元件包括电阻都要仔细配对(市售的电阻误差一般都较大),其实本电路配对并不困难,电阻用数字万用表挑选,用精度高的指针表亦可。如果没有图示仪,VT1~VT8可直接用本电路板在实际工作状态下配对:先配VT1~VT4,在相应的晶体管位置接上IC座以方便插装,选择不同hfe的晶体管使A、B端的漂移电压最小,然后用同样的方法选配VT5~VT8使C、D点的漂移电压最小,起码要小于0.1V。VT1~VT4配对时要将RP1调在300Ω。实际工作时调节RP1使A、B点在零位后用固定电阻代替。(2)稳压电源的误差应在带实际负载时调节。(3)本电路的电阻未注明功率的需使用1/2W的金属膜品种;D1、D2如买不到1S1588可用1N4148代用。(4)由于电路非常简单,读者可以自行设计印板。VT1与VT2、VT5与VT6最好能安装在同一块铝片上均温。
听音评价:本放大器的声音鲜度非常高,高频的细节很多,可能是因为在低的负反馈量下有高的功率带宽和方波响应的缘故。
值得改进的地方:本放大器增益低、功率小(24W/8Ω)是缺点,但可通过提高电源电压和前级的增益来弥补,希望广大读者能进一步制成大功率放大器。
(刘建军)