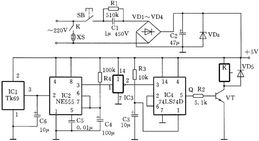
本文介绍一款用电视机或VCD机的遥控器均能进行控制的红外线遥控电源插座。电路原理图如附图所示。
电路中采用了接收、放大、解调一体化的红外线接收头,继电器触发驱动电路使用了一只双D触发器集成片74LS74(IC4),在本电路中只使用其中一片,接成双稳态形式,D与Q相连,R、S端接高电平,接在R端的R3、C3阻容网络起通电复位作用,保证刚接通电源以及停电再来电时,插座处于关的状态,把555定时器(IC2)接成单稳态触发器起到定时触发作用。
当按下按钮SB接通电源时,IC4复位,Q端输出低电平,三极管VT截止,继电器不动作,插座无电压输出。按一下遥控器的任意键,红外接收头收到信号后,输出端的电压降低经电容滤波后成为低电平,松开遥控器按键后,输出端又变成高电平。这样就给555定时器一个低电平触发脉冲,其输出端(③脚)就会输出一个高电平脉冲,再经74LS04(IC3)反相成为脉宽相同的低电平脉冲送给D触发器的CP端,当低电平的上升沿到来时,使Q 端翻转成为高电平,三极管VT饱和导通,继电器吸合,插座有电压输出。若再按一下遥控器,Q端再次翻转为低电平,插座又失电。
本电路中,R4为100kΩ碳膜电阻,C4为100μF电解电容,所以IC2输出的脉宽约为11s(1.1×R4×C4s),也就是说,按下遥控器11s后,继电器才动作,以免操作遥控器控制其他电器时造成该电路误动作。IC2输出脉宽(即延时时间)可通过改变R4、C4的值进行调整。另外,为了避免干扰,要把接收头放得离电源远一些。
IC1可选用Tk69型红外接收头, 继电器K选用JQX-14FF-5V型继电器,VD1~VD4选用1N4003硅整流二极管,VD5选用1N4007,VDz为5V稳压管,IC2为NE555定时器,IC3为74LS04反相器,IC4为74LS74D触发器;其他元器件参数如附图所示。

(刘玉兰)