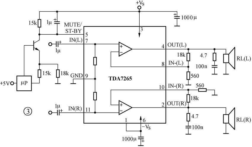
TDA7265是单片双通道音频功放集成电路,内含两组相同的功放电路,其内电路结构框图和典型应用电路如图3所示。TDA7265的最大电源电压为±25V,最大输出电流为4.5A,最大功耗为30W。
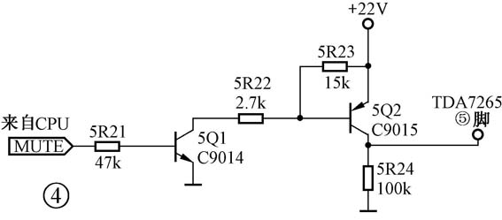
在HG-5300型机中,用一片TDA7265实现左、右声道的环绕功放(见图1)。TDA7265也有静噪和待机功能,原理与上述TDA7294相似,参见图4。电源刚开启时,CPU(MUTE端)输出短暂高电平,使5Q1和5Q2导通,因而TDA7265的MUTE端(⑤脚)被加上高电平,使之处于待命状态。当前级放大器工作正常后,CPU输出的MUTE为低电平,5Q1和5Q2由导通转为截止,使TDA7265的MUTE为低电平,TDA7265进入正常工作状态。当关闭电源时,5Q8输出5V高电平经5D29等加到5Q1基极,使5Q1和5Q2导通,送出高电平加至TDA7265的⑤脚,使环绕功放电路迅速进入待机和关机状态,从而防止了关机噪音的发生。另外在电路工作转换过程中,CPU亦会产生MUTE电平使TDA7265受控为静噪状态,避免出现烦人的杂声。

(王德沅)


