一、作品设计来源
这是本人设计的已经国家知识产权局授权的一个专利项目(专利号:99209364.3)。自己无财力将其转化为产品或投资于广告宣传以求转让。申请专利前,曾制作过少量样品,在自己和亲朋好友家中试用,至今已三年多,运行稳定可靠。
本参赛项目按照此次大赛要求,基本上实现了“创新(市场上无类似功能产品)、实用(适用于家庭,尤其是家庭成员中行动不便者或身有残疾者)和简洁(全部采用普通电子元器件)”的目标。
二、作品用途
(1)可用彩电随机所带的遥控器在完全脱机的情况下,对彩电进行全开和全关操作。用遥控器使彩电进入待机状态时,彩电即与市电断开;用遥控器又可经本节电器使彩电进入收视状态。特别适用于老年人、残疾人、行动不便者,当然也适用于追求新潮、舒适、方便、享受的任何健全人。
(2)节约电能。彩电在待机状态下仍会消耗5~20W电能,而本节电器的电源变压器功率只有3W,实际功耗1W多,相对于待机状态有明显的节电效果。
(3)提高了彩电使用的安全性。节电器的电源输入端(也是彩电的电源输入端)接有过压吸收保护元件,当出现电源错相、雷电等异常电压时,给彩电又增加了一道保护屏障。
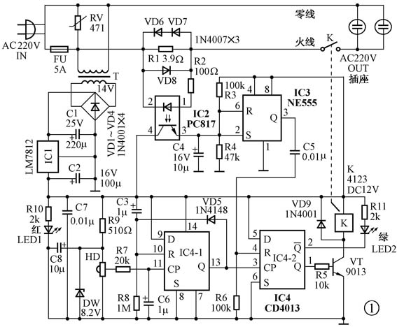
三、电路图
四、电路的详细工作原理
彩电待机节电器(以下简称节电器)电路分电源、开机电路、关机电路和输出执行电路等几部分。
电源部分由变压器T、整流桥VD1~VD4和三端稳压器LM7812等元件组成,输出稳定的12V电压向整机供电。输出执行部分由三极管VT和继电器K等元件组成。开机电路由遥控接收头HD、双D触发器IC4等组成,其中电容器C3和电阻R8组成上电清零电路,保证节电器刚通电时IC4-1的Q端为低电平,这时由于没有触发脉冲加到IC4-2的CP端,因此,受IC4-2控制的继电器K处在释放状态。当按压任意型号彩电遥控器的任意键向节电器的红外接收头HD发射开机命令时,红外接收头接收并解调出的脉冲序列即加到触发器IC4-1的CP端,IC4-1的D端高电平(接在电源正极上)传送到输出端Q,在Q端形成开机脉冲并送往IC4-2的CP端,IC4-2的Q端变高,三极管VT导通,继电器K触点吸合,彩电得电,之后电视节目的收看操作与原来无异。同时,IC4-1的Q端的高电平经二极管VD5送到其R清零端,使Q端恢复低电平,为下次开机作好准备。关机电路由IC2(光耦PC817)、IC3(时基电路NE555)和取样电阻R1等组成。时基电路NE555接成施密特电路,由于R3大于R4阻值的两倍,所以当C4未充电时,IC3的R、S端电压小于1/3V\(_{CC}\),Q端为高电平。遥控使彩电开机后,电视机的工作电流在电阻R1上产生压降,在交流电源的某半个周期会使光耦IC2内部的发光管和光敏管相继导通,电容器C4被充电至接近电源电压,并加到IC3的R、S端,其值明显大于2/3V\(_{CC}\),因此,IC3的Q端电平在彩电开机时由高变低。彩电被遥控关机后,其待机电流在电阻R1上的压降不足以维持IC2内元件导通,C4经R4放电,从而导致IC3的Q端再次变高,形成脉冲上升沿,该脉冲经C5加在D触发器IC4-2的清零端R上,最终使继电器K释放,电视机与电源完全断开。
五、使用方法
使用前将节电器的电源插头插入墙上插座,彩电和微波天线电源盒(如果有的话)插头分别插入节电器后部的两个插座上,电视机开关处于接通状态,这时可以看见安装在节电器面板上的红色电源指示灯LED1点亮, 而彩电并未得电工作。将遥控器发射窗口大体指向节电器的接收窗口,按压任意键,节电器面板上的绿色LED2灯亮,节电器开始向彩电送电,接着用遥控器对电视机实施二次开机,使电视机进入正常收视状态。简述彩电开机过程:即第一次按压遥控器时指向节电器,第二次则指向电视机,两次操作时间间隔不要太长,例如不超过2秒钟,否则因待机电流较小,难以维持节电器内光耦导通,电视机会再次失电。电视机定时关机、无信号自动关机和遥控关机均能使电视机完全脱离电源。节电器的LED1可兼作市电指示灯。
(杨德印)

