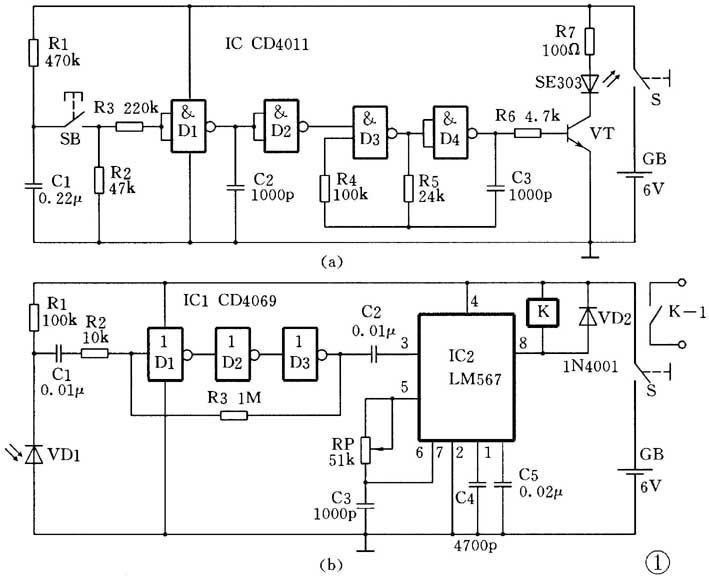
这次无线电小组的活动,同学们组装了单通道红外遥控电路(图1)。大家初步了解了红外遥控电路的组成、基本原理和分析方法。

同学:您刚才说红外遥控电路的遥控指令信号是由红外发光二极管发射的光信号。请问,红外发光二极管和我们常用的能够发出红、绿或黄光的发光二极管有什么不同呢?
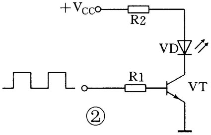
老师:发光二极管(LED)是一种把电能直接转换成光能的半导体器件。光可以分成可见光和不可见光。人眼能够见到的红、橙、黄、绿、青、蓝、紫这七色光是可见光;红外光、紫外光、X光等都是不可见光。光是一种电磁波,各种电磁波有着不同的波长。无线电波的波长大于1mm(1000μm),可见光的波长为0.39~0.78μm,红外光的波长为0.73~1000μm。红外发光二极管发近红外光,波长是0.93μm。其结构和外形与普通发光二极管相同,只是管芯的材料和掺杂不同,发光颜色也就不同。红外发光二极管用砷化镓半导体材料制成,正向压降为1.2~1.4V,工作电流为20~30mA。为了使它能够发送遥控信号,必须在三极管的基极输入脉冲信号(图2),使VT交替导通和截止,集电极的红外发光二极管VD也随之导通和截止,并向外发射红外光脉冲信号。

同学:为什么红外发光二极管一定要工作在脉冲状态才能发射遥控信号呢?
老师:红外遥控电路的控制距离除了取决于红外发光二极管的发射功率外,还跟发光二极管的工作状态有关。同样的发射功率,在脉冲状态时,控制距离就较远。是因红外光的有效传送距离与脉冲的峰值电流成正比。在遥控发射电路中,为了提高峰值电流,常常采用压缩脉冲宽度也就是提高脉冲波形的占空比的方法。一般遥控距离为5~8m。
同学:今天我们制作的红外遥控发射电路中,D3、D4组成的多谐振荡器就是用来产生脉冲信号的电路吧?
老师:对。可算出它的振荡频率约为20kHz。
同学:是否也可以用分立元件或555时基电路组成多谐振荡器呢?
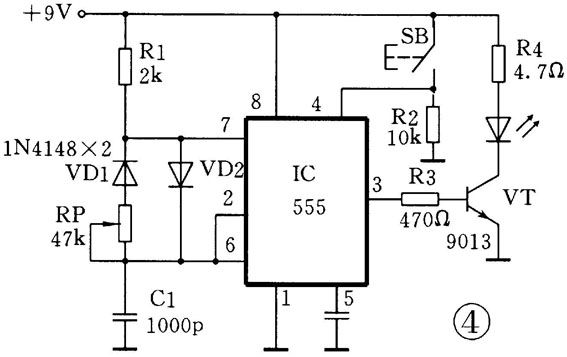
老师:完全可以。用555时基电路,示于图3。还可以接入两只隔离二极管VD1、VD2,使充电回路和放电回路有不同的时间常数以调节占空比,增大脉冲信号的峰值电流(图4)。


同学:请问,接收电路〔图1(b)〕中LM567的内部电路和主要功能是什么呢?
老师:LM567是一种锁相环单音频译码集成电路,它的内部电路和详细工作过程非常复杂。今天只给大家说说它的引脚功能和在红外遥控接收电路里的作用。LM567是一种8脚双列直插塑封的器件,④脚为电源正,⑦脚是接地端;⑤⑥脚外接的RP、C3决定着内部振荡频率f\(_{o}\),f\(_{o}\)≈1/(1.1RP·C3);①②脚的C5、C4为滤波;③脚是音频脉冲信号输入端(大于25mV);⑧脚是逻辑输出端。工作电压为4.75~9V,最大负载电流100mA,频率上限为500kHz,静态电流约8mA,当③脚输入的信号频率与LM567的频率f\(_{o}\)时,⑧脚输出低电平,继电器K吸合,被控负载即投入工作。
同学:明白了。
老师:哪位同学讲讲红外遥控接收电路的工作原理。
同学:红外接收二极管VD1接收到红外光脉冲信号后,转换成同频率的电信号,送到由非门D1~D3组成的负反馈放大器放大,然后输入LM567 ③脚。调节电位器RP,使压控振荡器的振频f\(_{o}\)与输入信号频率相同,这时,LM567 ⑧脚变为低电平,K吸合,接通被控对象。
老师:分析得很好。
同学:红外遥控发射和接收有没有集成电路的产品呢?
老师:单通道红外遥控发射与接收模块(见图5),在发射模块内部集成了多谐振荡器和红外发光二极管驱动电路,通电后就能发射40kHz的红外光脉冲〔图6(a)〕;在接收模块内部集成了红外接收二极管、放大和驱动电路〔图6(b)〕,它把接收到的40kHz红外光信号转换成电信号输出,带动被控装置工作。
同学:在发射电路中,能否做到按一次SB负载得电工作,再按一次SB,负载失电而停止工作呢?
老师:可以选用带有记忆功能的红外遥控模块。如果是分立元件电路,可以利用红外光脉冲转换成的电信号触发双稳态触发器,每触发一次,双稳态触发器翻转一次,这就实现了上面的控制功能。
(宋东生)