“夜明珠”能够在黑暗之中指示出灯光开关、门铃开关或门栓等的位置,引导人们很容易地开亮走廊或房间内的照明电灯,或按响门铃、打开门锁……。由于它具有光控功能,所以当环境光线明亮时,“夜明珠”会自动熄灭,既节电,又有趣!
一、工作原理
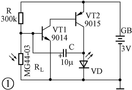
闪光“夜明珠”的电路见图1所示。VT1、VT2与光敏电阻器R\(_{L}\)、偏流电阻器R、正反馈电容器C等组成光控式自激多谐振荡电路,驱动发光二极管VD在黑暗中一闪一闪地发光。

白天,光敏电阻器R\(_{L}\)受光线照射呈低电阻值,电源GB大部分电压降落在电阻器R两端。此时,晶体管VT1的基极电位≤0.65V,VT1处于截止状态,VT2因无偏流亦处于截止状态,发光二极管VD无工作电流而不发光。天黑时,R\(_{L}\)失去外界光线照射呈高电阻值,VT1的基极电位≥0.65V,从而使VT1和VT2相继进入导通状态,VD因流过电流而发光。与此同时,GB通过VT1的发射结和VT2的导通回路对电容器C进行反向充电,充电极性为右正左负。充电电流促使VT1进一步导通、VT2进入深度饱和状态。随着充电的进行,VT1的基极电位逐渐下降,当下降到0.65V以下时,VT1和VT2失去合适偏流而转入截止状态,VD无工作电流而不再发光。此后,C通过R等放电,并正向充电,充电极性为左正右负。随着正向充电过程的进行,VT1的基极电位又逐渐上升,并使VT1和VT2由截止重新变为导通状态。这样周而复始,由于C的充电和放电,导致VT1和VT2的不断导通和截止,使VD发出闪光。
电路中,振荡频率主要取决于时间常数t=R·C,故增减R的阻值或C的容量就可以改变VD的闪烁频率。由于光控灵敏度主要取决于R和R\(_{L}\)对电源GB的分压,故增减R的阻值还可同时改变电路的光控灵敏度。
二、元器件选择
晶体管VT1可用9014或3DG8型硅NPN小功率三极管,要求电流放大系数β值为50~200;VT2可用9015或SCG21型硅PNP小功率三极管,β值可在30~100选择。VD宜选用φ5mm高亮度发光二极管,颜色根据个人喜好自定。
R\(_{L}\)选用MG44-03型塑料树脂封装的光敏电阻器,其他亮阻小于5kΩ、暗阻大于1MΩ的光敏电阻器也可代用。R用RTX-1/8W型碳膜电阻器。C用CD11-10V型电解电容器。GB用两节5号干电池。
三、制作与使用
图2所示是该“夜明珠”的印制电路板接线图,印制电路板实际尺寸约为140mm×14mm。将晶体三极管VT1和VT2、发光二极管VD、光敏电阻器R\(_{L}\)、电阻器R、电容器C按图直接焊接在印制电路板上;另用φ3mm×25mm的粗铜丝弯成两个“U”型夹,焊接在电路板上,作为简易电池夹使用。

整机装配时,以厚度≤2mm的透明有机玻璃为加工板材,用强力胶水粘合制作一个尺寸约为144mm×18mm×18mm的透明外壳;并在盒盖和盒底相对应的位置处(具体由电路板上的安装孔确定位置),各钻上一个φ3mm左右的小孔,配上固定外壳盖的合适螺丝钉和螺丝帽。将焊接好的电路板装进有机玻璃透明外壳内,并用螺丝钉、帽固定好外壳盖,“夜明珠”就算装配好了。
制作好的“夜明珠”,一般不用调试便可投入使用。如果嫌VD闪烁发光的速度太慢(或太快),可适当减小(或增大)C的容量来加以调整。如果天阴或天还没有完全黑下来时,“夜明珠”就已闪烁发光,除了检查R\(_{L}\)的亮电阻是否符合要求外,还可适当增大R的阻值来加以调整。R取值范围一般在200kΩ~510kΩ之间。
“夜明珠”正常工作时,VD呈现闪烁状态。若要想让VD渐明渐暗地闪烁,可在VT2基极和发射极之间并联一只47μF或100μF的电解电容器。连接时,电容器正极接VT2的发射极,负极接VT2的基极,注意不要接错极性。
实际使用时,将“夜明珠”固定在楼道照明电灯壁开关或房间照明电灯壁开关、门铃按钮开关、门锁等的旁边,在漆黑的夜晚它便会向人们准确无误地指示出目标的具体位置来。
由于“夜明珠”白天不闪烁发光时的静态总电流小于10μA,晚上工作时的最大脉冲电流也不超过40mA,所以用电节省;每换两节新的普通干电池,一般可用两个多月。当“夜明珠”闪烁光变暗时,说明电池电能不足,应及时更换新的同规格干电池。
(张晓东)