目前节能灯电子镇流器为了降低成本,立足于实用,大部分为非预热式,电路简单,安装容易,工作可靠。但这种单管节能电子镇流器,不能同时带动两只功率相同的灯管点燃。国外有“一拖二”电子镇流器,包括单管电子镇流器均是采用专用集成电路加分立元件组成,具有过流、过热及空载等保护功能,故成本高,成品价达十几美元。
本人在降低成本、立足于实用的前提下,试验成非预热式“一拖二”电子镇流器,且均由分立元件组成,可同时点燃8~28W两只功率相同的三基色直型灯管,可连续工作48小时,电路无过热现象。最低启动电压在75~100V,电路未设任何保护,是因当一只灯管失常时(短路除外),对电路无影响。电流大小取决于负载(即灯管的功率),灯管减少一只,电路电流降低约1/2,元件自然不会过热。灯管本身不存在短路问题,因灯管漏气或破裂其灯丝自断,则电路的负载仅为一只灯管。根据电路原理及多次破坏性试验,导致电流骤然增大,使烧毁的关键元件是灯管两端(即灯丝间串联)的电容器,一旦有一只击穿短路,即形成较大的短路电流,将部分元件瞬间烧毁。其征兆是灯管闪烁,并逐渐变暗至熄灭,发现这种现象时应立即切断电源,更换发烫的灯管两端串联的电容器,即可避免烧毁电路部分元件。只要这两只电容器的容量适当、耐压足够高,电路不会过流,基本上是万无一失的。就电路本身而言,三极管除烧毁开路外极少发生击穿短路。此提法当否,尚望读者指正。此经验是通过5只电路板上部分元件烧毁试验而得,而且整流部分的印制线(铜箔)烧断,均是由串联于灯丝间的电容器击穿而造成。
现将非预热式“一拖二”电子镇流器电路原理及制作方法介绍如下。
电 路 原 理
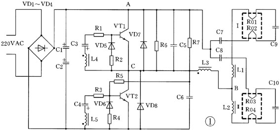
非预热式“一拖二”电子镇流器电路如图1所示。

220V市电接通后,电源经R7对C6充电,其上电压经R5加至VT2的基极,VT2饱和导通。充电时形成的瞬时电流通路为:
电源的正极A点分2路,一路为C7→灯丝R02→C9→灯丝R01→电感L1,另一路为C8→灯丝R03→C10→灯丝R04→电感L2,汇合在B点→C点→VT2(c、e极)→电源负极。
变化的电流加于变压器绕组L3,通过磁环的耦合,又反过来迫使VT2截止,VT1进入饱和导通状态,这时C7、C9及C8、C10被充的电荷又经VT1泄放掉,其瞬时放电通路亦有两条:
一条为C7正极→A点→VT1(c、e极)→C点→L3→B点→电感L1→灯丝R01→C9→灯丝R02→C7负极。
另一条为C8正极→A点→VT1(c、e极)→C点→L3→B点→电感L2→灯丝R04→C10→灯丝R03→C8负极。
VT2、VT1交替导通和截止,会在A、B两点间获得一近似正弦的高频交变电压,加至灯管Ⅰ及Ⅱ的两端使灯管启辉点亮。灯管启辉后,其内阻急剧下降,电路处于失谐振荡,则C9、C10两端的高启辉电压下降为正常电压,维持灯管正常发光,电感L1、L2起到稳定电流的作用,相当于电感镇流器。
VD7、VD8能防止反向电压击穿VT1、VT2。R6、C5组成微分电路,使A、B两点获得近似正弦波形电压。
元件选择与安装
VT1、VT2:13005带散热片,β为20~27。
VD1~VD8:1N4007。
R1、R3:33Ω;R2、R4:680Ω;R5、R6、R7:1MΩ。
C1、C2:10μF/250V,串联使用以提高耐压,也可选用4.7μF~10μF(≥400V)优质电解电容器。
C3、C4:1μF/50V;C5:0.033μF/630V;C6:1000pF;C7、C8:0.1μF或0.047μF/均630V;C9、C10:3300pF/1000V。
T:高频变压器,10磁环,其圈数比L3∶L4∶L5=3∶3∶3。
L1、L2:电感,采用EI-16铁芯,用0.21漆包线绕250圈左右,直流电阻为3Ω左右;或采用EE5铁芯两只,每只用0.21漆包线绕189圈,直流电阻在2Ω左右,串联使用。
安装时,注意高频变压器L3、L4、L5的同名端必须正确,否则电路不工作。
本电路元件参数,适于拖动两只28W三基色灯管。欲拖动两只8W~26W三基色灯管时,应适当调整L1、L2的电感量,8~16W的灯管,电感量在6~8mH;20~28W在3~5mH。可用测其直流电阻估测电感量:8~16W的电感线圈直流电阻4~8Ω;20~28W的则为2~5Ω。铁芯装配时其间应垫0.3~0.8mm的纸片,纸片厚度可调节输出功率。
当灯管两端发亮或闪烁时,应适当调整C7~C10的容量。若灯管温度过高,可在VT1、VT2的发射极串接1~4.7Ω的电阻,增加L1、L2的圈数或减小线径。
印制电路板图如图2所示。外形及安装示于图3。

(杨国治)