本文介绍的电动工艺风车,安装在一个球形玻璃罩内(图1),打开风车底部的电源开关后,拍一拍手,风车旋转,灯光闪烁,乐曲奏响,令人赏心悦目。

电路原理
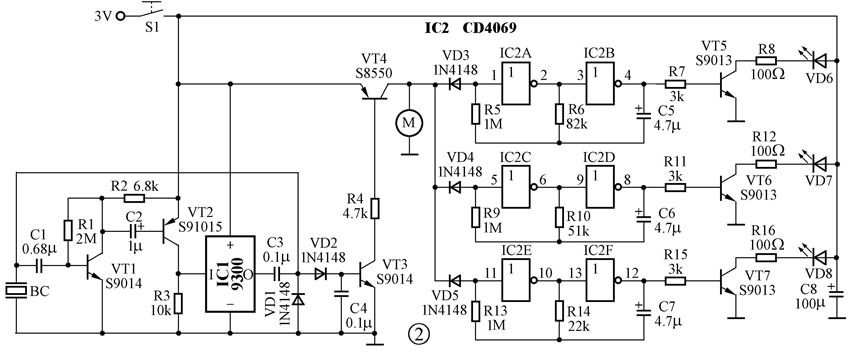
电路见图2。压电片BC既是声音信号接受元件,又是电路的发声元件。工作时,BC将感受到的瞬时声音信号(如拍手声),转变为微弱的脉冲电信号,经由三极管VT1、VT2放大后,给音乐片IC1的触发端I提供一个正脉冲触发信号,音乐片被触发工作,其音乐信号由IC1的O端通过C3返回送入压电片BC,发出动听的音乐声。与此同时,部分音乐信号经二极管VD1、VD2、C4等整形为较平滑的直流电,为VT3提供一个基极电压使其导通,VT4也随之导通,小电动机M得电工作,风车开始旋转,由CD4069等组成的三组闪光电路,因VD3~VD5左端都为高电平,使三组多谐振荡器起振,并以各自不同的频率使几组发光二极管闪闪发光。当音乐演奏完后,VT3、VT4因基极电压的消失而截止,电路处于守候状态。这里,音乐片IC1实际上还起工作延时作用,避免电路长期工作消耗电能。

元件选择
音乐IC片可根据需要选择,如作生日礼物送给朋友可用“生日快乐”音乐片,母亲节送给母亲,可选用“世上只有妈妈好”,朋友结婚,可选用“天仙配”等,BC用27带塑料盒的压电片,发光二极管用高亮度或超高亮度的管子,其闪光效果好一些。由CD4069组成的闪光电路,直接将高亮度发光二极管串电阻后并联在电动机两端,电动机转动时,发光二极管也会有一定的闪光效果,还可直接使用原工艺品中的小灯泡,将其并接在电动机两端,只是效果比较单调,且耗电大一些。
制作安装
该工艺品拆开以后,内部空间较大,电路板可放在其电池盒的背面按其形状尺寸进行设计。安装时,电路板贴在风车电池盒的后面,直接将板上正负极焊接盘与风车电池盒的正负极电池片焊接在一起,安装发光二极管时,可从风车的底盘钻孔后,将二极管由下往上安装,这样安装的孔较大,但事先可将所有的发光二极管与电路板用多股细线焊接好,便于安装。另一种方法是卸开风车的球形玻璃罩,在风车底盘上钻若干小孔,将发光二极管的管脚由上往下从小孔中穿出,再与电路板进行连接,这样安装,要美观一些,但较麻烦。压电片用补鞋胶水或热塑胶粘贴在电池盒旁边即可。
(刘远明)