从5110、6110开始,以后的诺基亚手机的电源模块电路已经基本上一致了,它们的差异仅仅在一些细节电路上。图1所示的是诺基亚3310的电源分布图,它具有很强的代表性。下面对诺基亚手机电源电路特点予以讲述。

一、电池连接器
电池连接器中的BSI线是电池信息线路,它还起一个监测作用。当手机处于开机状态时,若电池被移走,手机系统通过对BSI信号的监测,获知该信息,启动控制功能,使SIM卡在电源消失前关闭所有的操作。在手机设计上,使BSI线先于电池电源与手机系统断开,以保证有足够的时间让SIM卡和LCD电路关闭。诺基亚手机的BSI信号线对开机有很大的影响,除3210手机外,其他手机都有BSI电路。若BSI线路出现问题,会使手机产生不开机的故障。
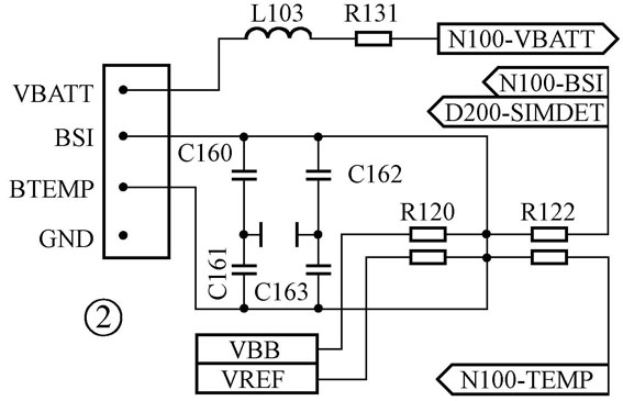
图2所示的8210电池电路就包含了BSI电路,除3210手机外,其他手机的BSI电路形式都如此。电池电源经电感L103和R131给电源模块供电,R131是一个限流电阻。电池的BSI端口通过电阻R122与电源模块N100的BSI端相连,并连接到D200的SIM卡检测端口。这两个电阻开路或脱焊会导致手机不开机或出现SIM卡故障等。

二、开机信号线路
诺基亚GSM手机的开机信号线路有以下特点:
1. 都是低电平触发开机,即电源开关键的一端是接地的,另一端连接到电源模块的开机触发端口。
2. 开机信号线有两个:一个是电源开关键被按下时产生一个低电平开机触发信号,经一个电阻(有的机型还要经内联插座)到电源模块的开机触发端口;另一个开机信号是从手机底部的系统连接器产生的,当旅行充电器被连接到手机时,底部接口的WDDIS端口(看门狗信号端口)产生一个开机信号,该信号线连接到电源开关键的开机信号线上。这里应注意的是,诺基亚手机虽然也是低电平触发开机,但它与摩托罗拉的低电平触发开机有区别。诺基亚手机的开机信号不但要送到电源模块,还经一个二极管将开机信号线连接到中央处理器。所以在检修诺基亚的开机信号线时应注意到逻辑电路的这一条开机信号线。所以,对于有两块PCB的诺基亚手机,要单板开机,需将到中央处理器的开机信号通过一个电阻或一个二极管到地(二极管的负极接地)。诺基亚各机型手机开机信号测试点见附表。

三、稳压输出
从5110手机开始,诺基亚手机的电源大部分都由电源模块提供,少部分电源由专门的稳压器提供,这些稳压器通常都标有“P18”、“P28”、“P33”等字样,如图4所示。

电源模块N100包含所有的电压调节器,并提供电源给整个手机系统。基带电路中数字电路部分的工作电源来自N100提供的2.8V的V\(_{BB}\)。当手机开机后,V\(_{BB}\)电压调节器是一直工作的。V\(_{BB}\)电源给MAD模块D200及其存储器电路、语音处理N250电路中的数字电路部分和LCD驱动器供电。
一个独立的电压调节器给SIM卡提供工作电源。通过D200给N100模块提供的SIM卡电源控制信号SIMPwr的控制,N100内的这个电压调节器可以输出3V或5V的SIM卡电压。
N250模块内的模拟电路部分的工作电源来自一个专门的2.8V电源VCOB-BA。
N100模块还提供一个5V的电源给射频电路和Flash电路。N100还包含实时时钟电路。当手机电池取下时,该电路的工作电源来自一个后备电池。当主电池电压超过3.2V时,N101模块开始给这个后备电池充电。
N100模块还包含另外5个2.8V的电压调节器给射频电路部分供电。这些电压调节器可以直接由D200控制,也可由D200通过对N100内的寄存器进行数据更新来控制。所有调节器都可以分别由2.8V的逻辑电平直接控制或通过寄存器控制。
N100模块提供的VREF-2和N250提供的RXREF电压都是给射频处理模块N505提供参考电压。1.5V的VREF-2提供偏压参考;1.2V的RXREF给接收电路中的A/D转换提供参考电压。
四、开机流程
诺基亚手机的开机流程基本相似,如下所述:
●电源开关键被按下→开机信号信号线PWRONX电位下降→信号经电阻到达电源模块的开机触发端;
●电源开关键被按下→开机信号信号线PWRONX电位下降→开机信号经二极管到达中央处理器的开机触发端;
●电源模块输出逻辑电源V\(_{BB}\)到逻辑电路;
●电源模块输出复位信号PURX到中央处理器电路;
●中央处理器输出基准频率时钟电源控制信号SLEEPX到电源模块;
●电源模块输出基准频率时钟电源VXO;
●基准频率时钟电路开始工作,输出逻辑时钟信号到逻辑电路;
●中央处理器启动开机程序,输出开机维持信号CCONTCSX到电源模块电路;
●电源模块保持电源输出,完成开机。
图5是8210手机的开机流程图,其他诺基亚手机的开机流程与之相似。
8210手机的开机流程为:
●电源开关键S330被按下→开机信号信号线PWRONX电位下降→信号经R118到达N100的开机触发端;
●电源开关键S330被按下→开机信号信号线PWRONX电位下降→开机信号经R374、V360到达D200的开机触发端;
●N100输出逻辑电源VBB到逻辑电路(在C107处检测VBB);
●N100输出复位信号PURX到D200电路(在测试点J227处检测);
●D200输出基准频率时钟电源控制信号SLEEPX到N100(在J226处检测);
●N100输出基准频率时钟电源VXO(在C152处检测);
●G830开始工作,输出26MHz的信号到N505电路(在C830处检测);
●N505处理26MHz的信号,输出13MHz信号到V800的基极;
●V800输出13MHz的逻辑时钟信号(在C834处检测);13MHz的时钟信号经C213到达D200电路;
●D200启动开机程序,输出开机维持信号CCONTCSX到N100电路(在J104处检测);
●N100保持电源输出,完成开机。
五、SIM卡电路
当手机开机后,手机系统首先就是要与SIM卡进行通信,以获取一些相关的资料。只有当手机系统确认SIM已经正确插入时,手机系统才会启动接收机扫描广播控制信道BCCH,获取基站信息,并通过发射机将SIM卡的用户信息(包括加密方式等)传输给基站系统,待系统认可后,手机才能真正进入服务状态。SIM卡与手机系统的连接是通过SIM卡卡座完成的。若SIM卡电路不正常,会引起手机出现“检查卡”、“插入卡”的故障。图6所示的是一个诺基亚手机的SIM卡电路。
(张兴伟)