[1]数字集成电路是指传输和处理数字信号的集成电路,外形如图1所示。数字集成电路种类很多,有TTL电路、HTL电路、CMOS电路等。CMOS电路具有电源电压范围宽、功耗小、输入阻抗高、逻辑摆幅大、扇出能力强、抗干扰和抗辐射能力强、温度稳定性好等特点,因而得到了广泛应用。

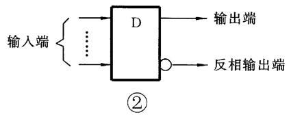
[2]数字集成电路的文字符号为“D”,图形符号如图2所示。有:门电路、触发器、计数器、译码器、寄存器和移位寄存器、模拟开关和数据选择器、运算电路等。

[3]由图3可见,模拟信号是连续变化的信号(左),而数字信号在时间上和数值上都是断续变化的离散信号(右)。数字信号往往采用二进制数表示,数字集成电路的工作状态则用“1”和“0”表示。

[4]数字电路图中,常不画电源接线,因为这并不影响电路功能的分析,实际应用时按规定接入工作电源,如图4所示。

[5]能够实现各种基本逻辑关系的电路通称为门电路。它是构成组合逻辑网络的基本部件,也是时序逻辑电路的部件之一。有与门、或门、非门(反相器)、与非门、或非门等。与门的符号见图5,逻辑式为Y=AB,即只有当所有输入A、B 均为“1”时,输出Y方为“1”;否则Y为“0”。

[6]或门的符号如图6所示,逻辑式为Y=A+B,即只要输入端有一个为“1”时,Y即为“1”;所有输入端均为“0”时,Y才为“0”。或门可以有更多的输入端。

[7]非门的符号如图7所示。非门又叫反相器,逻辑式为Y=A-,即输出端Y总是与输入端A相反。

[8]与非门符号如图8所示,逻辑式为Y=AB——,即只有当所有输入端均为“1”时,输出Y才为“0”;否则Y为“1”。与非门可以有更多的输入端。

[9]或非门的符号如图9所示,逻辑式为Y=A+B——-,即只要输入端有一个为“1”时,Y即为“0”;所有输入端均为“0”时,Y才为“1”。或非门可以有更多的输入端。

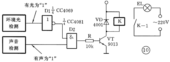
[10]门电路主要用于逻辑控制。图10为声光控路灯电路,由反相器D1、与门D2实现逻辑控制。夜晚无光照时,D1输入为“0”,反相后为“1”,打开了与门D2,这时如有行人的脚步声(有声为“1”),则路灯自动点亮。白天有光照时,D1输出为“0”关闭了D2,即使有脚步声路灯也不会点亮。

[11]门电路作振荡器。图11为门控多谐振荡器,A=1时电路起振,输出900Hz方波。A=0时电路停振。振荡频率f=1/(2.2RC)。
[12]门电路作模拟放大器。图12的放大倍数A=R2/R1。
[13]触发器是时序电路的基本单元,在数字信号的产生、变换、存储、控制等方面应用广泛。有:RS触发器、D触发器、JK触发器、单稳态触发器、施密特触发器等。RS触发器的符号见图13,S为置“1”输入端、R为置“0”输入端;输出端Q、Q-互为反相,附表为其真值表。
[14]图14为RS触发器构成的消抖动开关,当按下SB时,S高电平使触发器置“1”(Q=1)。这时即使SB产生机械抖动,只要机械触点不返回到R端,输出端Q仍保持“1”不变,从而消除了机械开关SB抖动产生的脉冲抖动。
[15]D触发器又称为延迟触发器,具有:数据端D、时钟端CP、输出端Q和Q-。输出状态的改变依赖于时钟脉冲的触发,在时钟脉冲的作用下,数据由D传输到Q。D触发器常用于数据锁存、控制电路中,电路符号和真值表见图15。
[16]图16为D触发器组成的分频电路。每个触发器的D与输出端Q-相连,构成2分频单元。图示为三级2分频单元串联组成8分频电路。增加分频单元即可增大分频比。
[17]单稳态触发器见图17,TR为触发端,R为清零端,Q和Q-为输出端。TR端输入一个触发脉冲,其输出端有一个恒定宽度的矩形脉冲。Q和Q-端的输出信号互为反相。单稳态触发器主要应用在脉冲信号展宽、整形、延迟,以及定时器、振荡器、数字滤波器、频率-电压变换器等。
[18]图18为单稳态触发器构成的100ms定时器电路,每按下一次SB,Q便输出一个宽度为100ms的高电平信号。输出脉宽Tw=0.69 R1·C。
[19]施密特触发器见图19,A为输入端,Q为输出端,它可将缓慢变化的信号转变为边沿陡峭的矩形脉冲,施密特触发器常用于脉冲整形、电压幅度鉴别、模-数转换、接口电路等。
[20]图20为光控电路,光线的缓慢变化由光电三极管VT接收转换为电信号,施密特触发器将其整形成为边沿陡峭的脉冲信号传输给后续电路。
(莫恩)