五、功率放大电路
1.功率放大器组件的端口
不论是哪一种功率放大器组件,都有几个基本的端口:电源端、输入端、接地端、PAC控制端。
对于单频功率放大器来说,有电源端、输入端、接地端和PAC控制端等4个端口。
双频功率放大器的端口则比较复杂,可能有:2个输入端、2个电源端、2个PAC控制端、2个输出端。也可能有:1个输入端、1个PAC控制端、1个频段切换控制端、2个电源端。还可能有:2个输入端、2个电源端、1个PAC控制端、2个输出端、1个频段切换控制端。
故功率放大器的端口应根据实际电路来判断。当然,也有一点规律可循:
● 对于类似图1所示的功率放大器,在没有电路资料时,只有其输出端比较容易查找。这种功率放大器的输出端的印制铜线有很明显的特点。一般称这一类的铜线为微带线。

● 若单频功率放大器如图2所示,则其端口比较固定。

2. 功率放大器的偏压
对于功率放大电路,不论是集成组件的还是分立元件的,放大器件的偏压都是一个重点。相当多的发射机电路中都有专门的偏压电路。偏压通常被标注为VAPC、VPAC或PA BIAS。
功率放大器的偏压有正电压和负电压两种。采用图2所示器件的大多都使用正偏压。而采用图1所示器件的大多都采用负偏压。
根据大量的实践可知,摩托罗拉手机中功率放大器基本上采用负偏压。其他品牌手机的功率放大电路多采用正偏压。
若功率放大器使用的偏压(或启动控制电压)是负压,则功率放大器组件大多是芯片式的封装。其工作电源是电池电源,但经一个电子开关电路转换。一般是负偏压先到达功率放大器,然后逻辑电路才控制电子开关闭合,电池电源到达功率放大器。也就是说,在使用负偏压功率放大器的手机中,只有发射机开始工作时电池电源才到达功率放大器。
而使用正偏压的功率放大器则不同。不论手机开机与否,电池电源是直接连接到功率放大器的电源端的。所以,通过这一点也能判断出手机的功率放大器有无负偏压。
3. 识别功率放大电路
查找识别功率放大电路是比较容易的。一是功率放大器接在天线电路的TX端口;二是电路中通常都会有很多明显的英文标注。
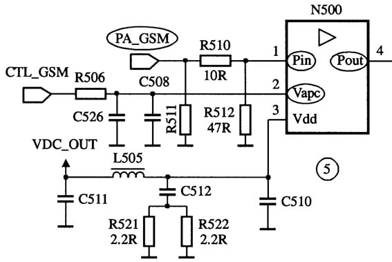
图5所示是NOKIA3210手机电路中的GSM功率放大器电路。由图可见、“PA-GSM”是一个明显的标志,“PA”就是功率放大器的缩写。在N500模块内,“Vapc”只出现在功率放大电路中,它表示自动功率控制。“Pin”和“Pout”也只出现在功放电路中,它们分别表示功率放大器的输入和输出。

在摩托罗拉手机功率放大器电路中,通常有“PA”、“PAC”、“AOC”、“TX-KEY”和“PA-B+”等标注。
在诺基亚手机及松下、爱立信等手机功率放大器电路中,通常有“Pin”、“Pout”及“Vapc”、“PWRLEV”等标注。
4. 检查功率放大电路
(1) 电流法快速判断功率放大电路是否工作
判断功率放大电路是否工作无需太多的设备,有一个带电流表的直流稳压电源即可。给故障机加上外接维修电源,开机。给故障机键入“112”,按发射键。注意观察电源的电流表。在正常情况下,按发射键后,电源电流表有很大的变化。
若按发射键后,电源电流表没有多大变化,则功率放大电路没有工作,或工作不正常。
(2) 频谱法快速判断功率放大电路是否工作正常
电路是否工作与电路是否工作正常是两回事。对于一般工作条件的维修人员来说,频谱分析仪是比较好的选择。
启动发射机后,用频谱分析仪来检测发射信号频谱,以判断功率放大器是否工作正常。一般是通过发射信号频谱分析仪谱线和信号的幅度来判断。
观察发射信号谱线时,发射信号频谱谱线的顶部是关键。图6所示的是两个GSM发射信号频谱图。图6中上边的发射信号频谱是不正常的,而图6中下边的发射信号频谱图是正常的。不论是GSM还是CDMA,其发射信号频谱的顶部都很光滑,说明功率放大电路在工作,但很不正常。应检查功率放大器、TXVCO或发射上变频电路。
(3) 检查发射缓冲放大、驱动放大电路
用频谱分析仪检查发射缓冲放大电路、驱动放大电路的方法与检查接收机的低噪声放大电路和中频放大电路一样,都是通过用频谱分析仪检测放大器的输入、输出信号幅度,判断放电路是否工作正常。
若手机能进入测试状态,可将频谱分析仪的中心频率设置在相应的信道发射频率上。若手机不能进入测试状态,应注意用频谱分析仪跟踪出相应的发射射频频率,然后固定中心频率,进行检查。
若放大器的输出端信号幅度小于输入端,则放大电路肯定有问题。
● 在检测缓冲放大器与驱动放大器时需注意一点:将功率放大器的电源断开,以免出现检测失误。
● 确定缓冲放大电路和驱动放大电路有故障后,可用示波器检测缓冲放大器或驱动放大器。将示波器设置为DC输入,在测试过程中注意调节示波器的幅度和扫描旋钮,以使波形显示清楚。
● 用示波器检测驱动放大器和缓冲放大电路时,主要是检查放大电路的直流工作点。由于发射机电路不论是在测试状态还是在正常工作状态时都是处于脉冲工作,示波器检查直流工作点是最恰当的。电路输入端的波形幅度应小于输出端的波形幅度。
(4) 发射功率放大器的检测
示波器通常用来检测功率放大器的直流控制信号;万用表通常用来检测功率放大电路的对地电阻、线路等;频谱分析仪通常用来检测功率放大器电路的交流通道。
在测试状态下用频谱分析仪检测功率放大器是比较方便的,但是,一定要将功率放大器的功率级别设置为最小。
同时,所用频谱分析仪的射频电缆屏蔽性一定要非常好,否则,在用频谱分析仪检测功率放大器时会出现很大的误差。
与检查其他放大器一样,用频谱分析仪检测功率放大器时,只需检查功率放大器的输入、输出端的信号幅度。分析方法与低噪声放大器的分析方法类似。
对于一个熟练的维修人员,通过对发射机电流的观察对功率放大电路进行判断是很有用的。
若手机能进入测试状态,则该方法的进行比较容易。若手机不能进入测试状态,可通过拨打“112”,启动发射机,从维修电源上电流表来读取电流参数。当然,在这种状态下进行电流法检查需要经验,在实际维修工作中应注意进行总结。
示波器可对功率放大电路进行检查,但局限于直流方面。不论是哪一种功率放大电路,都会有一个直流控制信号(或是偏压,VAPC端口检测)来控制功率放大电路的启动和功率放大电路的增益。在正偏压电路,偏压会随发射功率级别变大而增大。
也许相当一部分维修人员没有手段设置故障机进入测试状态,那也没关系。只要用示波器在功率放大器的控制端口能检测到脉冲信号,对于一般的维修来说足够。
功率放大器若工作不正常,会导致手机出现发射关机、待机时间短、手机不上网、打电话难等故障。
(5) 功率放大电路检修的其他方面
对于功率放大电路的检测除了以上所提到的外,还有一些其他的信号参数需要注意,比如发射信号频率误差、发射信号的相位误差、发射信号的脉冲(BURST)参数等。这些参数若不正常,都会导致手机出现上网难、打电话难等故障。但这些参数通常需要综合测试仪才能检测到。大多数维修人员是不可能配置这些设备的,这里提出来只是供大家参考。
在实际维修中,通常会遇到一些发射机引起的手机不上网或电话难打,往往是检查发射机总是觉得发射机有信号输出,发射机的工作电流也正常,为什么还说是发射机的问题。这就是由于大多数人不了解发射机的信号参数所引起的。
(张兴伟)

