电源电路是整个功放机的能量供应站,其质量将直接影响到整个AV系统的质量。为了保证整个功放机的工作稳定,电源电路必须满足以下要求:(1)输出电压稳定,电源内阻小,功率大,效率高;(2)反应速度快,输出电压波纹系数小;(3)为了防止影响其他设备正常工作,其抗干扰特性必须满足GB13837电磁兼容标准(EMC)。变压器的材料与铁芯的形状对功放的音质也有一定的影响,因此,AV功放电源变压器通常采用漏磁小、内阻小的环形变压器。其电源稳压形式主要有并联稳压以及串联稳压两种形式,下面以常见电源电路为例,说明各种稳压电路的工作原理。
1.三端稳压器稳压电路
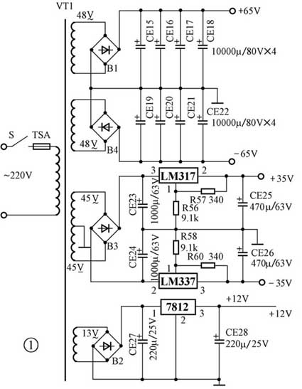
由于三端稳压器电路简单,性能可靠,在许多机型中都采用了三端稳压器稳压的方式。图1是柴尔ZELL831功放电源电路。该机稳压电路采用Motorola(摩托罗拉)公司生产的1.5A三端可调稳压器LM317/LM337组成。其中LM317组成正电压稳压电路,LM337组成负电压稳压电路。LM317的详细原厂资料可以到http://pssaudio.com/Technique/mo-torola/LM317.pdf下载。LM337的详细原厂资料可以到http://www.gaw.ru/doc/Motorola/lm337rev1f.pdf下载。

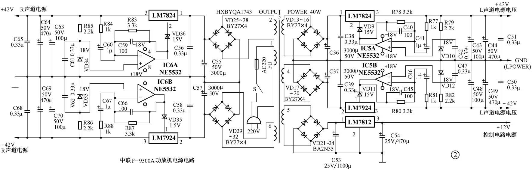
220V交流电经过变压器降压,两个48V绕组输出的电压经过整流、滤波后直接为功放输出级电路提供大电流、高电压电源;13V绕组输出的电压经过整流桥整流、CE27滤波后再经过三端稳压器7812稳压后输出稳定的+12V电压为控制电路供电。45V×2绕组输出的电压经过整流滤波后送到由LM317/LM337组成的正负稳压电路进行稳压。稳压器输出的稳压值Vo≈1.25×(1+R56/R57)≈35V。该组电压为功放输出推动级提供稳定的±35V电压,以保证推动级电路在保持信号动态不变的情况下稳定地工作。还有一些功放的电源电路采用了运算放大器直流伺服的稳压方式。其中最常见的电路形式就是LM78/79系列三端稳压器+NE5532的方式。如中联F-9500A功放机电源电路就是采用的这种方式。中联F-9500A功放机电源电路如图2所示。由于78/79系列稳压器采用了串联稳压器的方式,所以其内阻较大,因此在三端稳压器后面加接了两个蓄能电容(C69、C70)以减小其内阻,三端稳压器输出端所接的0.33μF的电容用于降低电源在高频时的内阻,可拓宽电源频带和速度。

通常,三端稳压器输出端所接的蓄能电容装在放大器电路板上,靠近放大器安装,兼作电源退耦电容。在有的功放电路中,为了防止在关机时,三端稳压器输出端电容放电损坏稳压器,通常在集成稳压块输出和输入端间加反向保护二极管防止蓄能电容引起的集成稳压块输出高于输入,反向受压而损坏。
2.甲类并联调整电源电路
声雅SV-231功放电源电路如图3所示。该机电源电路采用了新型的恒流阻断型甲类并联调整电路。这种电源电路的内阻很小,对音乐细节的重现有很大的益处,因此被广泛应用在各种功放机的功率输出级推动电路电源中。
220V的市电经过变压器降压后从次级L2~L7绕组输出交流电压经过整流后供应功放机所需的各种电压。L2、L3、L5、L6绕组感应的电压经过VD50~VD57整流、C45~C56滤波后为功率输出电路提供±47V直流电压。L4、L7绕组感应的电压经过VD38~VD41、VD42~VD45整流后由C57~C59(以正电压电路为例,负电压电路同理)滤波,滤去交流杂波,接着经过由1.5A三端可调稳压器LM317与R204组成的恒流电路(电流I≈1.25/R204=1.25/15≈80mA,恒流电路能够阻断电源噪音,并有效地退耦掉后级通过电源对前级的干扰),经过恒流之后的电源由VT104、VT109、VT103、VD46、VD47及VT102等构成电压误差取样设置电路,VT102、 VT105以及稳压二极管VD46~VD49构成恒流源电路,为误差放大管VT108、VT109提供基极偏置电压,通过改变调整管的导通压降,然后再利用分流电流,达到稳压的目的。由于调整管与负载是并联的,所以电源内阻很小,这种稳压电源电路的性能和电池供电的性能最接近。还有一些功放的电源采用的是另一种形式的甲类电源电路。图4是声雅SA-38功放电源电路。在图4电路中,VT1、VT10为VT3、VT4、VT12、VT13组成的差分误差放大器提供恒流偏置。VT5、VT6、VT14、VT15构成镜像恒流源电路,保证差分误差放大器工作的稳定一致。R92、R103为过载检测保护电阻。当负载电流增大时,它们两端的压降上升,VT29、VT30导通程度加深,调整管VT27、VT28导通程度减弱,输出电压值下降。
3.洼田式稳压电源电路
由于并联调整电源响应速度比较低,要把电源响应速度做到1MHz是非常困难的,因此很多大功率的功放电源电路采用了并联型稳压电路。在并联型稳压电路中,洼田式电路是一种典型并常用的电路形式。图5是一种大功率洼田式电源电路。在图5电路中,精密稳压源VD2、VD5(TL431)构成基准电压电路,基准电压Vd≈(1+R5/R24)×2.5≈20V,VD6、VD7对VD2、VD5进行恒流供电,保证基准电压的恒定。VT7/TV8为差分伺服取样放大管,差分放大器输出的信号送到VT10的b、e极进行二次放大,为了提高电路的放大倍数,特意加了VD4作为VT10的恒流源负载。R18、R21~R23、VT11构成电源限流保护电路。当负载电流增大时,R18、R21两端压降增大,VT11导通程度减弱,C点电位下降,调整管VT1、VT2基极电位下降,导通程度降低,从而使输出电压下降,减小输出电流。当负载短路时,VT11完全导通,调整管VT1、VT2基极近似接地,调整管VT1、VT2基极截止,停止输出电压,保护其不至于过流损坏。若直接将VD4接在电源输入端,那么,当过流保护电路启动时,VT11就会完全导通,此时电源电压就会直接加在VD4的D、S极,超过60V的电压将会超过VD4的耐压范围使其击穿。因此,设置了VD9、VD10、VD8等电路组成的保护电路。C21、VD10、VD11、C20构成二倍压整流电路,使C20正极电压为二倍电压值,该电压经过R38限流、VD8稳压后,为VD4提供稳定的+12V(VD8的稳压值)供电电压,因此电路不论在正常状态还是在保护状态,VD4上的电压始终不会超过12V,有效地保护了VD4。电路中的0.047μF的电容为防止电路自激而设。TL431的A、k极所接的100μF电容用来改善稳压器的瞬态相应。调整电阻R17(R20)两端的电容C14、C24为补偿电容,对输出电压的波纹系数进行校正,其值可以在0.47~2.2μF之间选取。
4.轻触式电源开关电路
由于机械式电源开关存在一系列的问题且易损坏,所以一些高档功放机电源开关电路采用了稳定可靠的轻触式自锁开关电路。在功放机中常用的轻触式开关电路通常由双D触发器或者RS触发器构成。本文以斯巴克265A功放电源电路为例介绍轻触式电源开关电路的工作原理。斯巴克265A功放电源电路如图6所示。由图6可以看出:该机电源电路采用了普通的整流形式,与以上机型所不同的是该机电源开关电路差异较大,在此重点介绍其开机电路。
斯巴克265A功放电源开机电路采用了电子轻触式按钮控制。控制电路由一片双D触发器MC14013组成,MC14013是摩托罗拉公司生产的双D触发器,可以与常见的CD4013直接代换。在通电后(没有按下电源开关按钮状态),220V交流电只为副电源变压器B2供电,B2次级输出15V的待机供电电压,为功放机在待机时提供电源。通电瞬间,由于C4两端电压不能突变,MC14013的④脚在此时为高电平,随着R8对C4的充电,C4下端逐渐变为低电平,完成MC14013的复位动作,于是MC14013的①脚输出低电平,VT1截止,继电器J1失电断开,其常开触点将主电源变压器与220V交流电断开,主机电路不工作。此时,LED1点亮,指示功放机工作在待机状态。C10为消火花电容,以防止在继电器J1断开瞬间因主电源变压器两端产生过高的脉冲电压而导致继电器触点烧蚀,从而使继电器产生接触不良的故障。当按下电源轻触开关S8时,MC14013的③脚受到高电平触发,RS触发器被触发,MC14013的①脚输出高电平开机信号,直到再次按下电源开关S8时才输出低电平关机信号。MC14013的①脚输出的高电平开机信号使VT1导通,VT1导通后,一方面使继电器J1吸合,将220V交流电压接入主电源变压器为整机供电;另一方面将R74的右端接地,使音源指示发光二极管正常点亮。在待机或者开机状态,如果按下遥控器上的开/关机键,遥控器就发出一个开/关机指令,该指令被遥控接收电路TC9150P接收并识别后,从其紝{1}脚输出一个高电平触发信号加到MC14013的③脚完成开/关机操作,其工作原理与手动按下轻触电源开关S8相同。由于电源变压器是一个电感元件,当两端电压突然消失时,会在此级感应出很高的脉冲冲击电压,在元件特性不一致的电路中就会使功放电路中零点电位失调,在扬声器中产生较响的冲击噪声。因此,在有些机型的电源变压器的初级绕组并联了一个耐压400V的0.47~1μF电容,这只电容就是在切断电源后为变压器提供缓慢减弱的电压,使变压器初级绕组电压不致于突然下降,降低关机时因中点电位失调对扬声器的冲击噪音。
(赵广林)