Micrel公司推出的新型器件MIC79050,是目前精度很高、很简易的单节锂离子(Li+)电池充电控制IC。这种充电电压精度为±0.75%的低成本充电器芯片,可以利用适配器电源工作,只需外加一只输出电容(4.7μF),即可提供4.2V的恒定电压,对便携式装置用单节Li+电池进行充电。
一、封装、内部结构及引脚功能
MIC79050采用3脚SOT-23或8脚SOP封装,在芯片上集成了PNP型晶体管VT、带隙基准电压源、误差放大器和电流限制及热保护电路,其引脚排列和内部结构分别如图1和图2所示。


采用8脚SOP封装的器件(带后缀-4.2BM/BMM)的⑤~⑧脚均为接地脚,实际上只是比3脚封装的IC(带后缀-4.2BS)多出了两个引脚(EN和FB)。各引脚功能为:脚IN为电源电压输入;脚GND接地;脚BAT为电池电压输出;脚EN为使能输入;脚FB为反馈节点。
二、主要性能特点
(1) 输入电压范围宽(从VBAT+1V~16V),在500mA下的输入与输出之间压差低至0.38V,△VBAT/VBAT≤9×10-5。
(2) 在-5℃~+60℃的Li+电池充电温度范围内,充电电压精度为±0.75%。
(3) 结温为-40℃~+125℃,当结温超过125℃时,则执行热关闭保护。
(4) 输出电流达500mA,保护限制电流是750mA(典型值)。
(5) 当输入悬浮或接地时,BAT脚限制反向电流(≤12μA),使电池消耗最小。
(6) EN脚(仅8脚封装器件)TTL、CMOS兼容输入,“1”时使能、“0”或开路时关闭。
(7) FB脚保持低电平时,输出变低;FB脚保持高电平时,晶体管VT饱和,在输入电压不变时使输出电压升高。FB脚还使IC具有脉冲充电能力。
三、典型应用
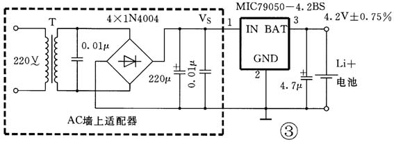
1. 简单的充电器
由适配器和3脚封装的MIC79050及一只4.7μF电容组成的单节Li+电池充电器如图3所示。适配器输出电压(Vs)可达16V,即使只4.5V,也可保证IC正常运行,保证充电电压为4.2V(1±0.75%)。充电电流可以设定在250~500mA,充电电流受适配器固有特性阻抗的限制。

2. 带保护的恒流充电器
图4是由MIC79050-4.2BM和差分放大器MIC7300及比较器MIC6270等组成的一种恒流充电器电路。适配器提供5V/400mA的直流电源。当Li+电池用充足的电流进行快速充电时,电源提供的电流只能是400mA。此时输入被拉低,而MIC79050的输出将跟随输入减去IC本身的电压降。随着充电的进行,充电电流逐渐减小。当通过采样电阻RS的电流降至终止电流门限(≤50mA)以下时,差分放大器MIC7300的输出将低于由LM4041设定的1.225V的参考电压,比较器MIC6270输出高电平,VT导通,通过MIC79050脚FB迫使充电器在充电周期完成时截止。

3. 基于PWM的脉冲充电电路
MIC79050在4.2V的额定输出上提供500mA的最大充电电流。如果电池充电电流大于500mA,充电器输出电压将被拉低。如果MIC79050的输入连接电压固定的低输出阻抗源,在充电器输出电压变低时,将会在IC上产生一个较大的电压降,导致功率消耗增加,为防止器件温升过高,可用外部PWM电路驱动IC的FB脚进行脉冲充电,如图5所示。MIC4417组成低占空比的振荡器,产生一个PWM控制信号驱动VT,以改变脚FB上的电压,从而控制充电器导通或截止。

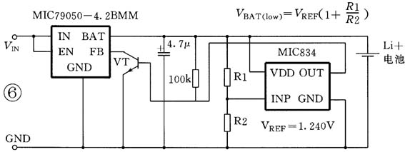
4. 带输出截止电路的充电器
超过允许充电时间,截止功能既可通过拉低MIC79050脚EN,也可通过调制FB脚来实现。利用专门电路结合应用软件,通过实时时钟可计算充电周期允许的最大时间。当充电时间超过设定值时,EN脚被拉低,IC关闭,输出浮置在Li+电池电压上,不再对输出提供电流。
图6中,MIC79050的FB脚可以被调制。MIC834是一个带1.240V电压的集成比较器,R1和R2及基准电压设定充电器输出低门限电压[VBAT(LOW)=1.24V×(1+R1/R2)]。当电池电压超过设定值时,MIC79050输出截止。若电压降低到设定门限以下,MIC834驱动晶体管VT导通,MIC79050将再次启动,直至将Li+电池充满电为止。

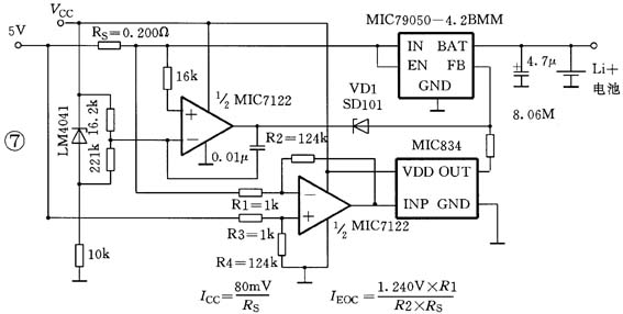
5. 带充电终止功能的恒流恒压充电器
当充电器连接有非常低输出阻抗的输入电压源时,应用图7所示电路所提供恒流和恒压、并带有充电终止充电功能。主环路由运算放大器(MIC7122)通过肖特基二极管VD1控制MIC79050的FB脚来执行。在充电器输出低于设定的充电电流之前,流过采样电阻RS的电流依靠运算放大器保持不变,输出电压也保持恒定。比较器MIC834在内部的参考电压是1.240V,充电结束电流为:IEOC=(1.240V×R1)/(R2×Rs)。当流过RS的电流低于50mA的门限后,差分放大器输出将低于MIC834的基准电压,MIC79050的输出低于正常值,终止充电。

6. 扩大充电电流的方法
一种大电流充电电路如图8所示。MIC79050外部的PNP晶体管,与IC内部的PNP晶体管组成达林顿器件,从而可获得非常大的输出充电电流。
(毛兴武 王振海)
编者注:
MIC79050的原厂英文资料可上网查询:www.micrel.com/-PDF/mic79050.pdf 。