一、发射音频电路
1.发射音频电路
手机的发射音频电路通常有3个信号通道:一个是内接送话器信号通道;一个是耳机送话器信号通道;另一个则是系统接口的线路输入音频信号通道。
在这3个信号通道中,前两个信号通道是最常用的,第3个信号通道通常只用于手机与免提设备连接时使用。
发射音频电路是比较简单的。我们见到手机电路中的发射音频电路通常是送话器电路。发射音频的前置放大、偏压产生等电路通常被集成在一个复合的集成电路中。下面以CDMA手机三星A399来举例说明。

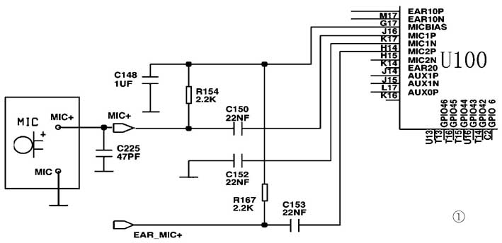
图1所示的是CDMA手机A399手机的送话器电路。该图中就包含内接送话器电路和外接送话器电路。图1中的MIC+信号线路是手机内本身的送话器线路,EAR_MIC+是耳机送话器信号线路。U100从G17端口输出送话器的偏压,经R154到内接送话器。内接送话器转换得到的模拟话音电信号经C150到U100模块的J16端口。
而U100的G17端口输出的电压经R167给耳机中的送话器提供偏压。
U100模块是一个复合的CDMA处理器,它包含发射音频的前置放大、PCM编码,以及逻辑电路中的DSP、微处理单元等等。
2.关键器件
从维修的角度上看,送话器是发射音频电路中的关键元器件。
常用的送话器有正负极之分,在维修时应注意,如极性接反,则送话器不能输出信号。在送话器上,有两个焊点,其中连接到外壳上的是送话器的负极。另一个则是送话器的正极。
有一种简单的方法来判断受话器是否损坏。将数字万用表的红表笔接在送话器的正极,黑表笔放在送话器的负极(如用指针式万用表则相反),对着送话器说话,正常情况下应可以看到万用表的读数发生变化或指针摆动。
3.识别送话器电路
查找送话器电路时,可以通过送话器的图形符号 来查找。若电路中没有这个图形符号,那么电路中通常都由送话器的英文缩写来标识,即“MIC”。
送话器电路包括交流信号通道和直流偏压电路。交流信号通道通常是一个电阻电容构成的选频电路──即话音频带形成电路。查找送话器的偏压时,可从送话器的一个端口出发,只经过电阻或电感,就能找到送话器偏压的来源。
4.检查送话器电路
送话器电路属于发射音频电路。对该电路来说,主要应注意检查送话器的偏压和其交流信号通道。若送话器电路工作不正常,会导致通信设备能建立通话,但对方听不到自己的声音。
万用表可用来检查发射音频电路中的线路、电阻 、电容等是否良好,也可以用来检查送话器偏压。
示波器则可以检查送话器的偏压和送话器的交流信号通道,使用时将示波器设置为DC输入即可。
用万用表检查电路时,可用万用表的电阻挡检查电路中的线路是否开路;检查电阻是否开路、电容是否短路等。
用万用表也可对发射音频电路中送话器的偏压进行检查。送话器的偏压电路是一个直流通道,送话器偏压通常在1.2~1.8V之间。
在检查送话器的偏压时需注意,一般情况下只有发射机启动时,才可能有送话器偏压。所以,假若没有特定的测试手段,要检修发射音频电路就得通过建立通话来启动发射机。对于移动电话来说,只要拨打一个电话就可以建立通话。
用示波器可对发射音频电路中的音频信号进行跟踪,也可对送话器的偏压进行检查。在检查该电路前,需对手机作一些设置。若没有相应的手段令手机处于测试状态,则建立一个通话,以启动发射音频电路。若送话器处无电压,则肯定不能检测到模拟的音频信号。若送话器处有偏压,但无音频信号,应更换送话器。
若建立通话后,对方听到电流声大,通常应更换送话器,或检查音频电路中的电容。有时在送话器上并接一个适当容量的电容也能解决问题,但会导致送话声音减小。
在检修发射音频通道故障时,可利用不同发射音频信号通道的相关性来进行一些判断。
若手机既不能利用内接送话器进行通话,又不能利用耳机中的送话器进行通话,则故障通常出在它们的公共电路。若手机不能用本身的送话器进行通话,但可用耳机进行通话,则说明故障范围很小。通常在内接送话器线路或通道切换电路中。
二、调制电路
逻辑音频电路将模拟的话音信号进行一系列处理,得到发射基带信号TXI/Q。TXI/Q信号被送到I/Q调制电路。进行数字信号与射频信号的转换。
1.数字手机中的调制
任何移动通信设备中都有调制电路。不同制式的设备中所采用的调制技术是有区别的。
首先,来看一看图2、图3所示的示意图。分析一下:

PCM是脉冲编码调制的英文缩写。它是使数字信号随话音信号的变化而变化。数字信号“0”、“1”是载波信号,话音信号是调制信号。这实际上是模拟-数字信号的转换(A/D)。在多数移动通信设备的电路方框图中可以看到。
GMSK是高斯最小移频键控的英文缩写。在GSM手机中,它使67.707kHz的信号随数码语音信号变化而变化。67.707kHz的信号就是载波,数码语音信号就是调制信号。这实际上是数字-模拟信号的转换(D/A)。这在多数移动通信设备的电路方框图中可以看到。
I/Q MOD是指发射机的I/Q调制(TXI/Q调制)。GMSK输出的是一个包含发送信息的低频模拟信号。这个信号到I/Q调制电路去调制发射中频载波信号。这样,通过GMSK、I/Q调制将数码语音信号转换成了射频信号。
TXVCO是发射压控振荡器的英文缩写。在带发射变换的发射机中,TXV-CO电路输出的信号频率是受发射变换电路输出的脉动直流信号控制的。根据调制的定义可知,这实际上又是一次调制。
从广义上讲,数字手机中有多次调制。需注意的是,在进行电路描述时,通常是指射频电路中的调制。我们在讲手机电路时,通常指的是射频电路中的TXI/Q调制。
在射频电路中,不同发射机电路结构的调制有所不同:
带发射变换模块的发射机电路结构中,TXI/Q信号首先调制发射中频,得到发射已调中频信号。这是一级调制,我们把它称为TXI/Q调制。发射已调中频信号在发射变换模块中经处理得到包含发送数据的脉动直流信号。该信号被送到TXVCO电路变容二极管的负极,控制TXVCO输出信号的频率。这实际上又是一级调制。
但在带发射上变频的发射机电路结构中,只有一个TXI/Q信号调制发射中频载波的TXI/Q调制级。发射射频信号则来自RXVCO(或UHFVCO)与发射已调中频信号的差频。
2. I/Q调制电路中的结构
不论发射机的电路结构如何变化,TXI/Q调制电路是基本相似的。它们的区别在于:
I/Q调制电路的载波产生方式不同。在带发射变换的发射机和带发射上变频的发射机中,I/Q调制电路的载波信号由一个专门的发射中频VCO电路产生或由IFVCO电路提供。而直接调制的发射机中,载波信号由RXVCO提供。但不论载波来自哪一种VCO电路,VCO信号都不是直接用于调制。载波信号都是VCO信号分频后得到(多数是VCO信号的2分频,少数为VCO信号的4分频)。图4、图5所示的是GSM手机A408中不同模式下的发射中频VCO信号频谱。


由此带来的结果是,带发射上变频和带发射变换的发射机中的I/Q调制输出的是发射已调中频信号;而直接调制的发射机中的I/Q调制输出的是最终发射信号。图6所示的是GSM手机A408的GSM发射已调中频信号。与图4所示的A408的GSM发射中频VCO信号频谱相对照,可以发现其发射已调中频信号是发射中频VCO信号频率的1/2。

3. TXI/Q信号
TXI/Q信号被称为发射基带信号,与RXI/Q信号相对应,它包含发送数据信息。TXI/Q是一个模拟信号,其频率比较低。GSM的发射基带信号频率是67.707kHz。绝大多数GSM手机的TXI/Q信号波形都一样。
一般来说,TXI/Q信号线路是独立的。但菲利浦手机的TXI/Q信号线与RXI/Q信号是共用的。
GSM手机的TXI/Q信号线大都是4条。每一条信号线上的信号频率都是一样的,但它们的相位不同。用双踪示波器很容易看出4条I/Q信号线上相位的不一样。
4.识别TXI/Q调制电路
TXI/Q信号是从逻辑电路输出,到发射的I/Q调制器去的。所以找到电路图中TXI/Q信号线,就可以找到发射I/Q调制电路。
在手机电路中,发射基带信号通常用TXI/Q来标识。在发射机电路中,TX-I/Q信号线所接的就是TXI/Q调制器。但有些手机电路并不采用TXI/Q来标识发射基带信号,而使用MODQP、MODQN、MODIP、MODIN或其他表示方法,如MOD、MODULATION等。
TXI/Q调制器的载波信号来源各有不同:有的来自一个专门外接的VCO电路,有的则来自基准频率时钟的倍频,有的则来自中频VCO信号的分频,所以,查找相对难一点,但它也有规律可循:
摩托罗拉手机TXI/Q调制器的载波通常来自中频模块的一个外接的发射中频VCO电路,它通常将振荡电路中的主振荡器集成在中频模块内,而外接变容二极管。
诺基亚、三星、松下等手机的TXI/Q调制器使用的载波信号通常是将中频VCO由IFVCO、VHFVCO等分频得到。
对于TXI/Q调制的输出,通常只能通过英文缩写和电路结构图来查找。
5.检查TXI/Q调制电路
检修TXI/Q调制电路时,应注意如下几个方面:
注意检查逻辑音频电路输出的TXI/Q信号;注意检查发射I/Q调制器的载波信号(发射中频VCO信号);注意检查调制器输出的发射已调中频信号。
可用示波器、频谱分析仪等来检测TXI/Q调制电路。万用表则通常被用来检查该部分电路之间是否断线。
(1) 检测TXI/Q信号
用示波器可对TXI/Q信号进行很好的检测。通过对TXI/Q信号的检测可将发射机的故障分为两大部分——发射逻辑音频电路和发射射频电路。
与RXI/Q信号不同的是,不同手机的RXI/Q信号在波形上有比较大的区别。但不同型号、不同品牌手机的TXI/Q信号波形却大致一样。
TXI/Q信号是低频信号,若将示波器调节好,可清楚地看到TXI/Q信号。
若用示波器检测不到TXI/Q信号,则发射机的逻辑音频电路肯定有问题。需检查逻辑音频电路。
在检测TXI/Q信号时需注意:
有些手机由于集成度高,没有TXI/Q信号的测试点。无法检测到TXI/Q信号,如摩托罗拉的V998、L2000等。同时,由于TXI/Q调制电路通常被集成在一个复合芯片中,对TXI/Q调制电路没有太多的检查。
任何手机都是要启动发射机后才能检测到TXI/Q信号。
不论GSM手机还是CDMA手机,开机30s内,发射机都会有一个短暂时间的启动。所以,可以在开机30s内用示波器检测TXI/Q信号是否正常。但有一个前提条件——接收机必须是能正常工作的。
对于一般条件的维修人员来说,给故障机键入“112”,按发射键就可以启动发射机。
(2) 用频谱分析仪检查TXI/Q调制电路
频谱分析仪主要被用来检查TXI/Q调制电路的载波信号是否正常——也就是检查发射中频VCO信号;用来检查TX-I/Q调制电路有无发射已调中频信号输出。
检测发射中频VCO
若调制电路的载波信号来自VHFV-CO(与接收机共用的中频VCO电路),在检查调制电路时一般无须检查载波信号。
若载波信号由一个专门的发射中频VCO电路产生,就需对该电路进行检测。
一般来说,专门用于提供TXI/Q调制电路载波的电路都是由复合射频处理模块中的部分电路及其外围元件构成。而外围元件通常是变容二极管及一些电阻电容。启动发射机后,用频谱分析仪很容易判断出发射中频VCO电路是否工作正常。
首先,设置频谱分析仪的中心频率为发射中频VCO信号频率,将频谱分析仪的探头放在发射中频VCO电路处(变容二极管处),启动发射机即可。若信号不正常,一般检查外围元件是否脱焊、损坏,或更换相应的射频芯片。
检查I/Q调制电路的输出
I/Q调制电路输出的是发射已调中频信号。随着电路集成度的不断提高,并不是所有的设备都能检测到发射已调中频信号。
用频谱分析仪检查发射已调中频信号时,方法与检查发射中频VCO信号的方法基本一样。关键的是能通过电路图找到I/Q调制器的输出端口。对于因为没有电路资料或其他原因不能找到I/Q调制器输出端口的,通过感应检测也许能检查到发射已调中频信号。方法是:
设置频谱分析仪的中心频率为发射中频VCO信号的1/2或1/4,启动发射机,将频谱分析仪的探头在射频处理电路上方缓慢移动。正常情况下是可以感应到发射已调中频信号的。
提醒注意的是,用频谱分析仪能检测到发射已调中频信号并不表示TXI/Q调制电路就完全正常。只能说明调制电路在工作。只有在TXI/Q信号和发射已调中频信号都正常时,才能确定I/Q调制电路是正常的。
用频谱分析仪检查发射已调中频信号时需注意,不同的频谱分析仪所检测出来的发射已调中频信号的频谱外形是有所不同的。
需注意的是,目前的手机大多是双频手机,手机中的发射中频VCO电路通常是GSM与DCS频段共用。相当一部分手机在不同工作模式下的发射中频VCO信号频率是有所区别的。
(张兴伟)