目前,AV功放机的功率放大电路通常都采用OCL(或者BTL)电路,这种电路的功放输出端与音箱系统中的扬声器直接相连,虽然这样可以最大限度地展宽输出频响,但是也有一个致命的弱点:一旦功放电路出现故障,其输出端就会出现较高的直流电压,若无可靠的保护措施,而直接将该电压施加在扬声器上的话,昂贵的扬声器就会因流过过大的直流电流而烧毁,因此,AV功放机中都设置了扬声器保护电路。另外,在开/关机的瞬间,由于功率管状态的不稳定而导致输出点有较大的偏压通过,从而使音箱在开/关机的瞬间出现较大的噪声,所以,AV功放机中也都设置了延时电路使扬声器在功率放大电路工作稳定后再接入电路,以消除这种冲击噪声。以上两种保护电路统称为功放(或者音箱)保护电路。
按照使用的元件类型,功放保护电路可分为分立元件保护电路和集成电路保护电路两种;按照保护点的检测方式来分,又可以分为二极管桥式检测、互补检测以及差动检测等几种;按照保护功能来分,又可以分为开/关机防冲击保护电路,功放输出点直流电压检测保护电路,过流、过压保护电路等电路形式。
下面笔者以实际机型电路为例,介绍常见的保护电路的工作原理。
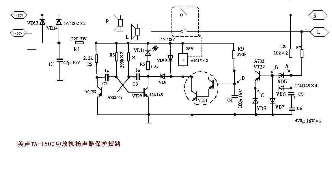
1.美声TA-1500功放机扬声器保护电路
美声TA-1500功放机扬声器保护电路如图1所示。

该机扬声器保护电路采用了由分立元件组成的二极管桥式检测保护电路。图1电路中,R6、R7、C5、C6构成低通滤波器,VD5~VD8构成桥式检测电路,VT32为检测放大管,由两只PNP三极管构成的达林顿管VT31为驱动放大管,通过VT31的导通与否来控制继电器K触点的开闭,从而达到接通/断开扬声器的目的。
C5、C6反相串联后作为一个无极性电容将音频信号全部旁路到地,功率放大器中点输出信号经过R6、R7、C5、C6组成的低通滤波器滤除交流分量后加在A点与地之间,该信号经过VD5~VD8桥式检测电路检测直流电压信号后直接加在B、C两点。当功放输出正常时,A点无直流电压,VT32的b、e极之间也就无偏置电压,VT32截止,VT31在电阻R9的偏置作用下饱和导通,继电器K吸合,常开触点接通,将左右声道音箱接入电路,机器处于正常工作状态。
当功率放大电路出现异常而导致输出中点有正极性或者负极性的直流电压时,A点的直流电压就会偏离零点,经过VD5~VD8构成的桥式检测电路检测后,B、C两点就会有直流电压输出,其方向总是C正B负。当A点电位绝对值高于2.1V时,保护电路便启动,切断扬声器与功放机的连线,保护扬声器不致于过载损坏,例如:当A点有高于2.1V的负极性直流电压时,该电压经过VD5→VT32的b、e极→VD8构成回路,VT32导通,D点电位上升,VT31截止,继电器K常开,触点失电断开,切断扬声器与电路的连接。同理,当A点有高于2.1V的正极性直流电压时,该电压经过VD6→VT32的e、b极→VD7构成回路,VT32导通,D点电位上升,VT31截止,继电器K常开,切断扬声器与电路的连接。
开机静噪电路由R9、C4构成。在未开机时,C4两端电压为0V,开机后,直流电压经过R9对C4充电,约3.9秒(t=R9C4) 后,C4上端电压下降到-2V以下,VT31导通,继电器K吸合,将扬声器接入电路。
图1中VT29、VT30、VD9等元件构成保护电路状态指示电路。在电路正常工作时,VT31饱和导通,VD9导通将VT29的集电极电压钳位在高电平,所以VT29截止,VT29、VT30构成的多谐振荡器停振。在R5的作用下,发光二极管VD11常亮,指示功放机处于正常工作状态;当保护电路动作时,VT31截止,VD9亦反偏截止,多谐振荡器启振,发光二极管VD11闪烁发光,提醒用户功放机处于保护状态。
2.天龙 PMA-780A功放机保护电路
天龙 PMA-780A功放机保护电路如图2所示。该机保护电路由开/关机保护电路、功放输出中点偏移保护电路、输出过流/短路保护电路、功放输出过热保护电路以及保护状态指示电路这几部分电路组成。

(1) 开/关机保护电路
开、关机保护电路由VT305、VT304及其外围元件组成。其中R308、C304、VT305构成开机延时保护电路;R305、R306、R307、VT304、C304构成关机保护电路。
刚接通电源时,+64V电压经稳压器稳压后输出+15.8V电压,该电压通过R308对C304充电,使C304两端电压由0V按指数上升,经过约2秒延时后,C304上的电压达到VT305的正向偏置电压值,VT305迅速由截止转为饱和导通,使VT305发射极电位变为高电位,稳压管VD305、开关管VT307导通,继电器RJ301吸合,其常开触点将扬声器与功放输出端接通,进入正常放音状态,从而避免刚开机时功放管输出的偏移电流对扬声器的冲击(即开机时很响的“咚”声)。
关机时,由于C509的容量较小(100μF), 故VT304基极的负电压在关机的瞬间立即消失,此时由R305提供的正向偏置电压使VT304迅速导通,将C304残存的电荷经过R307、VT304对地放电,VT305由导通迅速进入截止,VT307也截止并使继电器RJ301失电,其常开触点断开,使扬声器迅速与功放的左右声道输出端断开。
(2) 输出过流保护电路
该机的输出过流保护电路主要有过流取样电路、触发电路、自锁电路等几部分组成。在图2电路中,R138、R141、R142、C129构成过流取样电路;VT116、R147、VD301、VT306、R312、R314构成触发电路;单向可控硅BC301、R313构成电子自锁开关电路。
VT113(2SC3857)、VT114(2SA1493)是功放末级输出对管,R138、R139既是功放输出级的负反馈电阻,又是输出级的过载检测取样电阻。R138两端的电压降与VT113的发射极电流成正比,当功放机正常工作时,R138两端的电压降经过R141、R142分压后的电压不足以使VT116导通,此时VT116截止,过载保护电路处于待命状态;电容C129是用于抑制峰值信号对过流保护电路的干扰,使保护电路工作更可靠。R144、VD115组成一个钳位电路,用来防止过高的电压使VT116损坏。VD301、VD302为隔离二极管,将过载检测电路与直流检测电路隔离,以免互相影响。
当功放机过载时,功放输出管VT113的c、e极电流就会大增,此时取样电阻R138上的压降也会剧增,此压降经过R141、R142分压后加至VT116的b、e极,使VT116正偏导通,进而使VD301导通,将VT306的基极电位由高电位拉至低电位,VT306反偏导通,使电流经VT306的c、e极,R312、R314构成回路,形成电流I\(_{C3}\)06。当R314两端电压降达到单向可控硅BC301的触发电压阀值时,BC301导通,将VT305发射极电位强制拉低,VT307截止使继电器RJ301失电释放,断开功放输出端与扬声器之间的通路,有效地保护了功放管不至于过载损坏。由于单向可控硅具有在导通后即使失去触发电压仍能保持导通状态的特性,因此,功放机必须在排除故障后才能再次开机,否则不能正常工作。
(3) 功放输出中点偏移电压保护电路
功放输出中点偏移保护电路由VT301、VT302、C301、R301、R302、R303等元件组成。其中R301、R302、R303、C301构成低通滤波器;VT301构成正电压检测器,VT302构成负电压检测器。功放机正常工作时,中点输出端直流电压成分近似等于零,再经低通滤波器滤除交流成分后,VT301基极的直流电位约为0V,保护电路不动作。
倘若左/右声道出现故障,输出中点电压偏移,使输出端含有正、负直流电压时,VT301基极立即形成一个或正或负的电压。假设输出端输出+3.2V直流失调电压,该电压经R301、R303分压后,在VT301基极得到约0.65V的电压,使VT301因为获得正向偏置电压而导通;若输出端输出-3.2V的直流失调电压,则该电压经R302、R303分压在VT302发射极获得-0.65V的电压,使得VT302由于获得负偏压而导通。此时C304经过R307、VT301或VT302对地释放电荷,使VT305的基极电位下降,VT305由导通转为截止,则VD305、VT307也截止使继电器RJ301失电释放,断开扬声器与功放的连接,从而有效地保护了昂贵的扬声器不被过高的直流电压损坏。
(4) 扬声器短路保护电路
该机为了防止负载短路时而导致输出对管过流损坏,特设置了扬声器短路保护电路。短路保护电路由C509、VD509、VD510、R305、R306、VT304与电源变压器的一组次级绕组等元器件组成。
正常工作时,电源变压器次级的交流电压经VD509、VD510、C509整流、滤波后,在从C509上形成上负下正的电压,该负电压与主电路+64V电压经电阻R305、R306分压后在VT304的基极得到一个负电压。此时VT304反偏截止,保护电路不动作。
当功放供电回路出现短路等严重过流情况时,电源变压器次级绕组的感应电压就会下降,C509两端的电压值也下降,而VT304基极的电位上升(正常时为负值),当VT304基极电压值达到0.6V时,VT304立即饱和导通,从而将VT305基极电位拉低(同时也使C304储存的电荷通过R307、VT304的c、e极对地释放),强制VT305、VT307截止,使继电器RJ301失电释放,断开扬声器与功放输出端的连接。
(5) 输出管过热保护电路
当功放管表面的温度超过最高允许温度时,它的集电极电流就会急剧增大,而集电极电流增大时又会导致集电极结温迅速上升,如此恶性循环,过不了多久,功放管便会烧毁。因此该机中除了为功放管设置大体积的散热片外,还设计了功放管过热保护电路。
在图2电路中VD303、C302、R304、VT303以及紧贴在散热片上的正温度系数热敏电阻RT301构成功放管温度检测保护电路。当功放散热片的温度低于75℃时,R304和热敏电阻RT301构成的分压电路使VD303上端电位低于1.2V,VT303截止,保护电路不动作;当功放散热片的温度高于75℃时,紧贴在散热片上的热敏电阻RT301的阻值将随着温度的升高而变大,在散热片温度达100℃~120℃时,VD303上端电位将高于(或等于)1.2V,这时VT303迅速由截止转为饱和导通状态,将VT305的基极电位拉低,使VT305、VT307截止,则继电器释放而切断功放的负载,功放管温度下降,从而有效地保护了功放管不致于过载损坏。
(6) 状态指示电路
图2中VT405、VT406、VD401、VD801等元件构成保护电路状态指示电路。在电路正常工作时,VT307饱和导通,二极管VD401负极为低电位而导通将VT405的基极电压钳位在0.7V,所以VT405截止,VT405、VT406构成的多谐振荡器停振,在R412的作用下,VT406始终处于导通状态,发光二极管VD801常亮,指示功放机处于正常工作状态;当保护电路动作时,VT307截止, VD401反偏截止,多谐振荡器启振,发光二极管VD801闪烁发光,提醒用户功放机处于保护状态。
3.奇声AV-713功放机保护电路
奇声AV-713功放机保护电路如图3所示。由图3可以看出,该机功放保护电路采用分立元件与集成电路相结合的方式。
VT4、VT5组成直流电流互补检测电路。右声道的直流电压信号由R6衰减,C2、C3滤波后,送往VT4、VT5组成的互补检测电路。当右声道输出端出现较大的正极性失调电压时,电流经R6、VT4的b e结到地,使VT4导通,则VT4集电极输出控制电平信号,并经R8、VD2送至VT7放大后形成RS触发器的触发信号。同样,当输出端有较大负极性失调电压时,电流经R6、VT5的e b结到地,使VT5也导通,经过触发器后,使VT8截止,继电器K失电常开触点断开,保护了扬声器。RS触发器由“或非”门集成电路CD4001构成。
R1、R3、R4、VT3构成功率管过载检测电路。R1两端电压与功率管VT1集电极电流成正比,该电压经R3、R4衰减、分压后为VT3提供发射结偏压,调整R3、R4阻值的比例,使VT3在额定输出功率时不导通。当功放工作异常而使VT1过载时,则流过R1的电流剧增,R1两端压降增大,而产生足以使VT3导通的偏压,使VT3导通,输出的控制信号经VT7放大后使RS触发器翻转,继电器失电常开触点断开,保护扬声器不至于损坏。C1主要用来防止VT3被瞬间的强信号误控导通。VD1、VD2为隔离二极管,避免过载保护与直流检测电路之间互相影响。
R12、C6、VD4、VT8构成开机延时接通电路,刚开机时,由于电容C6两端电位不能突变,使其正端为低电位,VD4截止,VT8不导通,继电器处于释放状态。RS触发器输出端在开机时输出的高电平经R12对C6充电,当C6两端电压充至5.6+0.7=6.3V时,VD4、VT8导通,继电器得电吸合。调节R12阻值或C6的容量可以调整延时的长短,达到开机延时接通的目的,防止开机时大的冲击电流对扬声器的损害。
另外,为了防止VT1、VT2不完全对称导致的在开机时工作点偏差而使输出中点直流电位偏离零点,而误触发RS触发器的现象,特设了VT6来消除这种现象。刚开机时,由于C4两端电压不能突变而使VT6基极为高电平而导通,迫使直流检测输入端(VT4基极)为低电位(接近于零),使VT4、VT5组成直流电流互补检测电路失效,以避免误触发。C4与VT6的be结、R11构成的充电回路,时间常数远大于OCL电路工作点建立的时间常数,保证了电路工作的可靠。
R18、R17、C7和“或非门”c以及“或非门”d组成多谐振荡器,用来指示功放机所处的工作状态。当功放机正常工作时,VT8饱和导通,VD6亦导通,将“或非门”c的反馈电压接地,强迫多谐振荡器停振。由于“或非门”d接成反相器的形式,故此时“或非门”d输出端为高电平,VT9导通,VD7处于常亮状态。当功放保护电路启动后,VT8截止,VD6亦截止,“或非门”c以及“或非门”d组成的多谐振荡器启振,输出方波信号通过VT9驱动发光二极管闪烁发光,指示功放机处于保护状态,提醒用户检查电路。
4.天逸AD-5100A功放机保护电路
天逸AD-5100A功放机保护电路如图4所示。
该机保护电路采用了NEC公司生产的功放机专用保护集成电路μPC1237。该集成电路具有开/关机延时保护、中点偏移电压检测以及功放管过流检测等功能。μPC1237的⑦脚为开机延时时间控制端,接通电源后,+56V电源电压通过R57、R58对C29充电,几秒钟后(t≈R58×C59=4.9s),μPC1237的⑦脚电位上升到1.2V以上,μPC1237的⑥脚输出低电平,继电器K1、K2吸合,将扬声器接入电路中,实现开机延时保护功能。当功放机输出端因某种原因导致输出电位偏离零点(超过+0.7V,低于-0.23V)时,该电压就会通过电阻R55、R56送入μPC1237的②脚,μPC1237内部检测到这一异常的电压后,就会关断⑥脚的输出,继电器K1、K2失电释放,切断扬声器与电路的连接。
VT29、VT30、VT31及其外围元件构成功放机输出管过载检测保护电路。当输出管过载(电流超过8A)时,R67(R70)两端压降将超过2V,此时VT29(VT30)正偏导通使VT31导通,则μPC1237的①脚电位变为高电位,于是μPC1237关断⑥脚的输出,继电器K1、K2失电断开,切断扬声器与电路的连接。
μPC1237的③脚为锁存/非锁存状态控制端,当该脚通过一个0.022μF电容接地时,μPC1237工作在锁存工作方式;当该脚直接接地时,μPC1237工作在非锁存方式。
μPC1237的④脚直接接在电源变压器的交流40V绕组上,通过检测该脚电位的变化,来实现关机静噪目的。当关闭功放机电源开关时,电源变压器次级绕组电压立即下降,μPC1237的④脚电位也随即下降,该变化的电压信号被μPC1237的④脚内部的交流检测电路检测到后,μPC1237就会关闭⑥脚的输出信号,继电器K1、K2失电断开,切断扬声器与电路的连接,有效地消除在关机瞬间由于功放管工作点不稳定而形成的扬声器冲击电流。
5.湖山AVK100功放机保护电路
湖山AVK100功放机保护电路如图5所示。
该机保护电路采用了TOSHIBA(东芝)公司生产的新型OCL功放以及扬声器保护集成电路TA7317P(该芯片详细资料见本期《新型功放保护电路TA7317P原理与应用》一文介绍)。
接通功放机电源后,+55V电压通过3R44、3R43对电容3C8充电,约5s后,TA7317P的⑧脚电压上升到1.3V以上,TA7317P内部开关电路启动,集成电路内部的开关三极管将⑥脚与地相连,为继电器提供工作电压,继电器得电吸合,将音箱与电路相连。
TA7317P的①脚既是功率输出管的过载保护检测端,又是关机静噪电路保护端,在正常工作时,电源变压器次级绕组的交流电压经过3VD11半波整流后,通过电阻3R52、3R51加在TA7317P的①脚,为TA7317P的①脚提供一个负极性电压。关机瞬间,变压器次级感应电压立即消失,负极性电压消失,而主电源电压由于滤波电容较大,不会立即消失,该电压通过电阻3R44、3R41在关机瞬间使TA7317P的①脚出现高电平,TA7317P内部电路检测到这一个变化的电平后,输出端关断,继电器失电释放,切断扬声器与电路的连接,保护扬声器不受关机瞬间因功率输出管工作点不稳定而引起的大电流冲击。
VT16、3VT17构成功放机输出功率管过载检测电路,当功率输出管正常工作时,3R29下端与VT14集电极之间的压降不足以使VT16导通,3VT17在3R35的作用下反偏截止,TA7317P正常工作,当VT14过载时(电流大于5A)时,3R29下端与VT14集电极之间的压降就会超过2V,该电压使VT16导通,随即3VT17导通,将TA7317P的①脚拉为高电平,TA7317P输出端关断,继电器失电释放。
当功放输出端直流偏移电压超过2V时,经过电阻3R40后就会使TA7317P的②脚电压超过0.7V,TA7317P内部保护电路同样会启动,而关闭⑥脚输出,使继电器失电释放,切断扬声器与电路的连接,有效地保护了扬声器。
(赵广林)