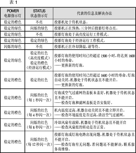
机器面板上设有POWER(电源)和STATUS(状态)两个指示灯(见表1)。
五、三洋公司(以PLC-SP20型投影机为例)
机器面板上没有READY(侍机)、LAMP(灯泡)、WARNENG TEMP(温度告警)和 LAMP REPLACE(更换灯泡)4个指示灯(见表2)。

此机装有两个投影灯泡,机器面板上设有POWER、LAMP1、LAMP2和TEMP4个指示灯(见表3)
(刘频)
机器面板上设有POWER(电源)和STATUS(状态)两个指示灯(见表1)。
五、三洋公司(以PLC-SP20型投影机为例)
机器面板上没有READY(侍机)、LAMP(灯泡)、WARNENG TEMP(温度告警)和 LAMP REPLACE(更换灯泡)4个指示灯(见表2)。

此机装有两个投影灯泡,机器面板上设有POWER、LAMP1、LAMP2和TEMP4个指示灯(见表3)
(刘频)