东芝火箭炮F91SB机芯比较适合我国市场的需求,而且便于国产化,因而国内一些厂家选择了此种机芯,由它派生的机型很多,如北京8340/8360/8361/2931,青岛SR6340、海信TC2518KB、金星C6478/C7428、金凤CT2518/CT2918、黄河HC6418等。此机芯在日常应用中主要发生故障的部位是视频信号通道、行场扫描通道。现将上述故障的排除方法简述如下,敬请同仁参考。
一、视频通道信号流程
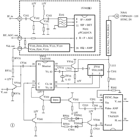
视频通道电路如图1所示。由天线收到的电视信号,在高频头内完成高放、混频后,从IF端子输出中频电视信号,直接由U002板的PJ端子进入中频组件,在U002组件内部经V162、V161缓冲放大,进入声表面滤波器Z101,进行图像、伴音信号准分离,输出的图像中频信号PIF和伴音中频信号SIF分别进入中频处理IC(μPC1820CA)的⑧、⑨、,进行图像中频放大、伴音自动增益控制和同步检波处理。视频信号由输出,经V102、Z103、Z104、V111、V110、V104、Z105、V103缓冲放大、陷波处理后,由U002的PH端子输出。一路进入TV/AV转换IC(TA8777N)的,另一路到机器后端子板的V.out。进入TA8777N的信号由其输出,经VV02射随放大后分为三路:其一经LV01、ZV01、CV72进入其;其二进入3.58M梳状滤波器ZV02(UGL316K)的②脚进行亮/色分离,分离后的C、Y信号分别回到NV01的;其三:一是经L315、C301、R301进入大规模IC(TA8783N)进行同步分离,产生的行、场激励脉冲分别由TA8783N的输出;二是经RA70、VA11、RA15进入NA01(CXP80420-139)SYNC.IN,进行电台识别。在CPU(CXP80420-139)的控制下,TA8777N输入信号经其内部AV开关转换和处理后,从其分别输出亮度、色度信号。输出的亮度信号Y经V221射随放大、D201延迟、V202放大,一路经C201进入TA8783N的,进行图像锐度、对比度、亮度控制以及内部消隐等处理;另一路经C210、C208进入,进行视频放大。TA8777N输出的色度信号C,经V546放大,PAL和NTSC色信号从TA8783N输入进行制式识别。
例1:
一台北京8340牌彩电,收看中无规律地出现蓝屏,震动一下电视机,有时好时坏现象,蓝屏时静噪,无伴音。
[分析与检修]
参见图1。第一步把N501TV/TX.SW接地以取消蓝屏。第二步用500型万用表红笔接地,黑笔分别触及NV01,屏幕噪波点很密,且扬声器有“喀、喀”声,再触及中频组件的PH端子Video.out,现象同上,说明故障在中频组件上或其以前。触及PJ端子IF.in,屏幕无反应。焊下中频组件,用一个IC插座和12条引线(自制)引出中频板,测得PD端子RF-AGC-Out电压为0V(正常2~8V),且PA端子V\(_{CC}\)=11V正常;进一步测得N101(μPC1820CA)②脚电压也为0V(正常2~8V),测得N101外围Z201(6.5M)、Z202(4.5M)公共端电压为4.2V,而电压4.2V时有时无,用放大镜观察N101与电路板焊接不良,补焊后电视恢复正常工作。
例2:
一台青岛SR6340牌彩电,收看中无规律地出现蓝屏,震动震动电视机,有时好时坏现象,蓝屏时静噪,无伴音。
[分析与检修]
参见图1。此机故障现象虽然与上例相同,但出现蓝屏的频率较高,受震动影响较大,靠敲打法已查不出故障区域,笔者只好用信号注入法压缩故障范围。首先把电视信号切换到AV状态,在E1、R1、L1端子板用VCD或录像机输入信号,电视画面质量很稳定;震动电视主板,电视画面也很稳定;说明故障在TA8777N以前。拆下中频组件,用自制引线板引出,12条引线与主板接点一一焊好,把中频组件插到引线板上加电测试,此时无论是震动主板还是敲打中频组件,电视画面质量十分稳定。图声正常时中频组件各端子的测试数据,见表1。把中频组件重新焊回主板后,此机已使用半年多无任何问题。
二、行场扫描通道信号流程
行场扫描电路(见图2)与其它机芯基本相同,在此不赘述。来自N501(TA8783N)的场激励信号经R373注入到N371(TA8739P)内的单稳态触发器,产生脉冲宽度与触发脉冲宽度无关的场频脉冲,经整形后去控制场频锯齿波形成电路,对N371外接的场频锯齿波形成电容C372进行恒流充电,形成场锯齿波。锯齿波的幅度和充电速度受AGC电路控制,以适应PAL制或NTSC制(50/60Hz)的需要。锯齿波形成电路产生的锯齿波电压,分别送到场偏转线性校正电路、S校正电路、抛物波形成电路,经这些校正后,加到高压变化补偿电路,与来自ABL电路的反映高压变化的脉冲信号(高频高压信号经R376、R379、VD308、C379等,调整后输入至N371①脚)相比较,以调整锯齿波相应部分的幅度,校正后的锯齿波电压由N371⑧脚输出,经R333加至N303④脚,经功率放大后,从②脚输出,去激励场偏转线圈V.DY,完成场扫描功能。
例3:
一台青岛牌SR6340彩电,画面时常变为一条水平亮彩线,但伴音正常。
从表中发现,故障就发生在TA8739上,测其各脚电压,发现以下三个脚数据偏差较大,⑥脚4.0V(标称2.9V)、6.6V(标称5.7V)、0.1V(标称3.0V),最明显的问题是当用万用表交流10V挡(内阻200kΩ)测时,图像变为一条水平亮线,更换C373故障不能排除,当更换C372(2.2μF)时,故障排除。
小结:
场幅不定时地变为一条水平亮彩线,场幅收缩且上下出黑边等,在此种机芯中也碰到过几台,关键测试点是TA8739P⑧脚输出信号不正常(场幅变为一条水平亮彩线时,V.DY两脚电压为27V)。这主要是锯齿波形成电容C372变质引起的,其次是因TA8739P质量不稳引起上述故障,只要更换上述元件,便能很快排除故障。
(张建忠 李保奎)


