上期我们介绍了无线电遥控发射器,本期继续介绍相配套的无线电遥控接收器。
图1是一个简单的直接放大式无线电遥控接收器,用来接收发射器发射的遥控指令,但需注意L1与C2的谐振频率必须与发射器发射的高频载波频率相一致。它接收到的高频载波经L2、C3耦合,VT1检波与VT2放大,直接驱动继电器K,完成遥控动作。但电路灵敏度较低,接收距离为几米,只适合在同一室内使用。

为提高接收灵敏度,通常无线电遥控接收器都采用超再生式或超外差式电路,只需一个三极管,接收灵敏度就能达到和超过一级独立本机振荡、一级混频和二级中放的标准超外差式接收器电路水平,所以民用无线电遥控接收器大多采用超再生接收电路。
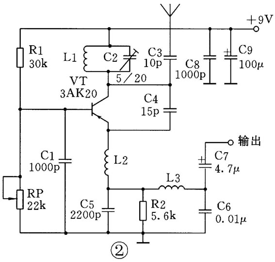
图2是一个典型的超再生接收电路,C4构成正反馈使电路处于强烈再生状态,淬灭频率由高频扼流圈L2及R2、C5决定,其取值大小对接收灵敏度影响极大。L1、C2决定的接收频率必须与发射器一致。超再生检波器解调后的音频调制信号经低通滤波器L3、C6由C7输出。低通滤波器滤除超再生检波器所特有的超噪声。高频扼流线圈L2、L3制作同本刊上期。

图3是另一种超再生接收电路,解调信号是从三极管集电极负载电阻R2上取得,再经R4、C6滤除超再生接收器所特有的超噪声,后经C7输出。该电路接收灵敏度较前者略低。

最后两款与本刊上期中图5、图6相配套的无线电遥控接收器。图4所示电路是与上期图5配套的接收器,VT1构成超再生检波器,当按下发射器发射按钮时,它就接收到来自发射器的电信号,解调后的音频信号由C6输出送至VT2放大。VT2担任音频放大器,VT3、VT4构成继电器开关电路。音频信号经VT2放大后,经T送至VT3的发射结。VT3偏压直接来自T次级线圈的音频信号,该信号经VT3发射结整流后达到0.25V左右,使锗三极管VT3获得正偏置而导通,集电极电流在R5上的电压降作为VT4的基极偏压,VT4也导通,继电器K得电吸合。松开发射器按钮,电路回复到静态,K失电释放。由上面分析可知,只有按下发射按钮,K才吸合,松开发射按钮,K即释放。
如果我们将继电器K改换成ZS-01FS型新型自锁继电器,情况就不一样了。自锁继电器是一种静态不耗电的双稳态继电器,它靠自身特殊结构可完成动作记忆、触点自锁功能。即继电器每通电一次,其状态即被锁定,即使断电,状态也不会变化。再次通电,状态翻转又自锁。所以采用这种继电器后,原来触点打开时,按一下发射按钮,触点即闭合,被控电器通电工作。如果再按一下发射按钮,触点又打开,被控电器停止工作。
L1要求同上期图5电路中的L2,但不需要抽头。L2要求同上期图5电路中的L1。T可用普通晶体管收音机里的小型输入变压器。
图5是与上期图6配套的多通道无线电遥控接收器。VT1构成超再生检波器、VT2~VT4组成音频放大器、VT5则构成选频放大器,有多少个通道就要有多少个选频放大器,图中只画了一个,其他按虚线框依次添加即可。现主要介绍选频放大器的工作过程:L4与C12组成选频回路,其谐振频率应与发射器调制的音频频率相一致,当输入该放大器的解调音频信号等于其选频频率时,该回路呈现最大阻抗,此信号顺利送至VT5基极进行放大,并由集电极输出又经电容C13反馈到接在基极回路里的二极管VD2上进行来复检波,其正半周经VD2入地,负半周使VT5基极电流加强,从而使集电极电流加大,最终使继电器K吸合。选好每个通道里选频回路的电感、电容值,当按下发射器任一通道发射按钮时,就能使对应通道里的选频放大器导通,使继电器吸合。
L4用Φ0.09漆包线在MX-2000、Φ10×Φ6×5锰锌铁氧体磁环上绕制,匝数与选频频率及选配电容C12有关,详见下表。
L2、L3为高频扼流线圈,要求同前。L1与C5决定接收器接收的高频载波频率。RP2调整音频放大器直流工作点,RP3调整全部通道的灵敏度,RP4微调每个通道的灵敏度。
(陈有卿)