降压检修法是指加电检修开关电源时,为确保开关管,厚膜电路及主负载行输出管的安全,用较低的交流电给开关电源供电,经低压供电测试确认电路正常后,再恢复220V交流供电,一般用交流调压器降压。
当开关电源故障为输出电压高(一般高于标称值30V以上)或开机瞬间有电压然后下降为0V,一般用降压法检测较为安全、方便。
用降压法检修,首先进行低压检测,给电视机加50V以下的低压,开机瞬间检测开关电源+B输出端电压值,如无输出或输出低于+B的标准值,可逐渐提高交流调压器的输出值,直到+B端输出电压等于或略高于标准值为止。
按上述操作步骤使+B等于或略高于标称值的情况下,用电压法对开关管及推动管各极电压进行测试,并将测试结果与图上标准值或正常值进行比较,看其相对值是升高了还是下降了,然后根据三极管的结构分析这个变化值是令三极管导通能力增大,还是降低,进而推出它对开关电源输出电压的影响,从而找到故障所在。
长虹C2965型彩电出现三无故障,经初步检查为交流保险管、电源开关管、行输出管损坏。行输出管、开关管同时损坏多是由于开关电源输出电压过高所致。为安全起见,在更换保险管、开关管后,在+130V输出端接入假负载的情况下,用交流调压器将电视机的工作电压调低,并测量+130输出电压,结果当将电视机交流工作电压调低到65V时,+130V输出电压就高达+140V,这足以说明开关电源输出电压过高。
在交流65V供电的情况下,测量开关电源稳压电路中各级三极管的电压,以判断故障在稳压电路的哪个部分,有关电路见图1。测量结果是V812基极为负压,V813基极为4.2V,发射极为4.4V, 测量结果说明比较放大管V813处于截止状态而引起本机输出电压过高。按V813的供电结构分析,V813截止的原因是发射极电压降低。V813发射极电压由V816、R817、C820对开关电源T803的开关脉冲进行整流滤波获取直流电压,然后经V814降压而得。先测量C820上端电压,仅为8V,而正常时应为20V,这说明故障不在V814而在C820、R817、V816三个元件中的某个元件。根据经验,C820损坏的可能较大,焊下C820测试,正反向电阻均为500kΩ,显然已严重漏电。将C820更换后故障排除。
此机原为全无故障,初步检查为保险管断,开关管击穿,在路测量行管,稳压电路各三极管无明显击穿、断路的情况,更换保险管、开关管后,本想测量开机瞬间+B电压,结果开关管又击穿。对于长虹C2965型彩电,根据经验连续烧开关管的有两种可能:一种可能是开关电源输出电压过高所致;另一种是开关电源输出电压正常,但开关管集电极保护电路不起作用,造成开机瞬间高电压脉冲吸收不了而击穿开关管。为了保证开关管的安全,用交流调压器将交流电压调低为50 V,检测+B输出电压为130V,然后,将交流50V调为65V时,发现输出电压上升为160V。说明本机屡烧开关管的原因是由于开关电源的输出电压过高所致,也说明输出电压过高的原因是稳压电路未对振荡电路启控。在65V交流供电的情况下,参照图1,进一步测量稳压电路各三极管的各极电压,发现V811发射极比基极电压高2.7V,显然是V811有问题。焊下V811测量,发现其bc结漏电。更换V811以后故障排除。
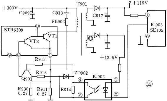
例3:康佳T2506型彩电全无故障, 无光栅、无伴音、无字符显示,面板上的红指示灯不亮。
康佳 T2506型彩电,无光栅、无伴音、无字符显示,面板上的红色指示灯不亮。说明开关电源未产生一定幅度的工作电压。有关电路见图2。
开机测量开关电源+115V输出电压,瞬间有电压然后下降为0V。由此判断开关电源启振,但由于过载进入保护状态。
本机的保护有过压和过流两种,先关机测量易损件行输出管集电极对地电阻,结果近于0V。说明保护是过流所致。测量行管已击穿。为查明行管击穿的原因,不安装行管而在C917两端并入假负载,测量+115V输出端开机瞬间电压高达200V。用交流调压器将市电调低到50V,测量+115V输出端电压为150V,测量STR6309⑨、⑧脚电压,分别为-8.9V 和0.2V,而正常时分别为-7.5V和-0.6V。按稳压原理分析,⑧脚为比较电压输入端,输出电压高时,此脚电压应下降。而本机的⑧脚在输出电压高的情况下比标准状态下测量电压高,说明⑧脚与+115V之间电路有问题。进一步测量Q901各极电压,集电极为负,其它两极为正,而正常时3个极均为正电压,说明Q901的导通角不够,原因是基极不具备导通电压,测量IC902的①、②脚电压为2V,据经验此两脚电压最高不过1.1V,因此判断IC902有问题,焊下发现已裂为两部分。更换后+115V输出端电压下降为110V,继续调高交流电压至65V,+115V电压又上升为+125V,说明稳压电路仍有问题,再测量IC902的①、②脚电压,发现②脚电压高。从电路分析②脚电压是由IC903对+115V输出电压取样而产生的,由此判断IC903有问题,更换后输出电压恢复正常。将市电调为220V均保持不变,更换行输出管和恢复电路,电视机正常工作。
(牛百齐 胡连柱)

