声雅SA-93/SP-993前后级全平衡甲类功放是中山市声雅音响公司一年前推向市场的新产品,采用全平衡放大电路,可有效消除在信号传输过程中的各种噪声干扰,使音质清纯明亮。该机面板的设计具有流线形,且面板布置十分简洁,仅保留着一些必要的键钮,具有典型的欧美风格。SA-93/SP-993还引入了单片机中央程控、多功能荧光显示及全功能红外遥控功能,使传统的高保真功放带上了数码控制的时代特色。
前级放大器电路
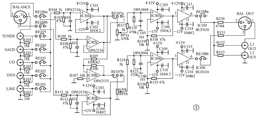
SA-93前级放大器电路如图1所示。该机具有一组平衡输入端(BALANCE)及五组不平衡输入端(TUNER、SACD、CD、DVD、LINE),可适应各种音源信号的输入。高性能运放IC101a、IC101b组成不平衡-平衡转换电路,IC102a、IC102b为平衡输入的缓冲电路。经音量电位器RP1a、RP1b分压调控后的信号再由IC103a、IC104a进行5倍放大。IC105、IC106为甲类输出的大电流缓冲电路(BUF634),该缓冲器的性能极为优秀,因此SA-93前级放大器具有强大的输出驱动能力,便于与后级轻松搭配,为创造出优美音质提供了有利条件。放大后的信号由平衡端(BAL OUT)输出。

后级功率放大器
SP-993后级功率放大器电路如图2所示。SP-993后级放大器为两个独立的单声道放大器构成的全平衡传输功率放大器,由于全平衡电路的噪声干扰极小,抗干扰能力极强,失真极低,因此已在高级音响产品中得到广泛使用,但这种电路对元器件的要求较高,要求配对误差极小。下面以一个放大器为例进行分析。
1. 输入级
输入端具有两组端子(一组平衡输入端,另一组不平衡端),平衡输入端用于与前级SA-93搭配,不平衡输入端可适用于其它用途,便于与其它不平衡输出的前级搭配试听。信号输入级由场效应管VT301~VT305构成的共源-共栅差分放大电路组成,其中VT301构成电流源,输入级电路具有输入动态范围宽、失真低、稳定性好等特点。
2.电压放大级
VT309、VT310组成差动电压放大器,VT307、VT308等组成电流源负载,该级电路的增益较大,工作稳定可靠,抗噪声干扰能力强。
3.推动及输出级
VT403~VT408组成达林顿式推动级,其中VT405~VT408为两对并联工作的互补推动管。VT413~VT420为四对并联工作的末级输出管。这种设计方式颇有些像日本名机——金嗓子A-100的思路,由于末级采用密集的功率管阵列分摊功率输出,因此非线性失真大大降低,其输出功率的储备很大,在甲类时为50W×2(8Ω),甲乙类时达200W×2(8Ω)、400W×2(4Ω)、700W×2(2Ω)。
4.其它
SA-93/SP-993在元件选用方面也是投入了大手笔,打开机箱可见大量的精品、补品元件。运放为美国BB公司的顶级产品,小容量电容均为音响专用的MKP顶级电容,电阻是清一色的五色环精密低噪声金属膜电阻,晶体管均为日产名品。左右声道的电源使用了1500VA巨型低漏磁环形变压器,并且除末输出级的±45V电源外,其余电路的供电均由并联型精密稳压电源供应。
该机的布局也是经反复推敲试验而确定,设计时吸收了SA-91/SP-991的成功之处。前级机壳结构采用在面板上安装两个独立金属盒,右边为L、R声道放大电路和并联稳压电源及荧光显示器盒,左边小金属盒内有L、R声道的两个环形变压器,这种做法可有效屏蔽电磁干扰引起的麻烦。面板中央为切削的非常光滑流线形的铝合金板,配上高清晰度的荧光显示屏,令人赏心悦目。左边一大一小两个键钮为360度旋转式输入信号选择旋钮及电源开关,右边一大一小两个键钮为音量控制旋钮及静音开关,它们均布在两侧,显得和谐对称。后级采用框架式坚固金属结构机壳,两侧巨大散热器有助于提高散热效果。为了减少1500VA变压器工作时产生的振动及噪音干扰,整个变压器由环氧树脂充填并带屏蔽盒,大大提高了整机的信噪比。后级滤波电容的总容量高达120000μF。后级的面板中央安装有大型的荧光显示数字式峰值功率表,令人感到数字时代的气息也熔进了传统的Hi-Fi功放中。
5.音质评析
SA-93/SP-993的音质细腻,高中低各频段量感的分布与控制上,极高频延伸得很自然,高频与中高频处带有软质的细,中频与低频的量感并不很饱满突出,但对低频与极低频的控制力相当好。由于它的个性比较趋向温和软调,音场表现深度比宽度要更大一些,音场的高度则相当适中。它在表现小提琴时的质感与光泽十分诱人,加上它在极高频的延伸非常好,因此任何乐器的空气感都非常好。
6.主要性能指标
SA-93
频率响应:20Hz~20kHz(±0.5dB)
谐波失真:≤0.1%(1kHz,1V)
信噪比:90dB(1kHz,6V)
输入灵敏度:200mV
输入阻抗:47kΩ
额定输出电压:2V
SP-993
频率响应:20Hz~20kHz(±0.5dB)
谐波失真:≤0.1%(1kHz,1W)
信噪比:90dB
输入灵敏度:1V
输入阻抗:47kΩ
甲类输出功率:50W×2(8Ω)
额定输出功率:200W×2(8Ω)
(周兴华)