许多摄影爱好者已不满足于负片摄影而转向反转片的拍摄,并用35mm幻灯机观赏创作效果。现代幻灯机已不只是手工插片放映的装置,遥控换片、自动放映、自动对焦型的幻灯机已成主流。
这里介绍一种遥控型自动对焦幻灯机电路,供摄影爱好者和电子爱好者参考。
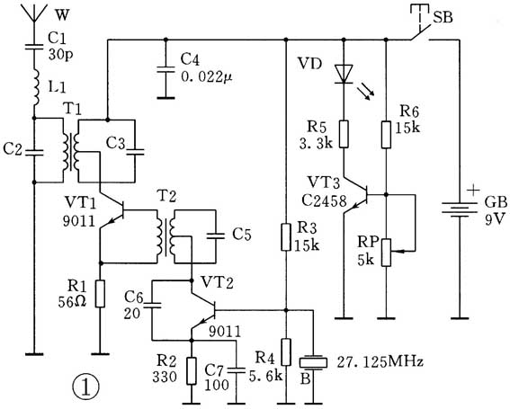
发射机电路
图1是幻灯机手持遥控无线电发射机电原理图。图中,VT2是晶体控制主振级,工作于27MHz业余无线电频段,稳定的等幅振荡经T2耦合到功放级VT1,VT1工作时无固定偏流,工作于效率较高的丙类放大状态,功放后的射频信号经T1耦合到天线,发射到空间。

VT3组成电源状态指示灯电路,当电源充足时,VT3的偏流电阻R6提供足够偏流使VT3导通,VD发光,当电源容量不足时,R6提供的偏流不足以使VT3导通,VD熄灭。通过调节RP可设定VD熄灭的阈值,可调节RP使叠层电池GB的电压在低于7.5V时VD熄灭。
接收机及控制电路
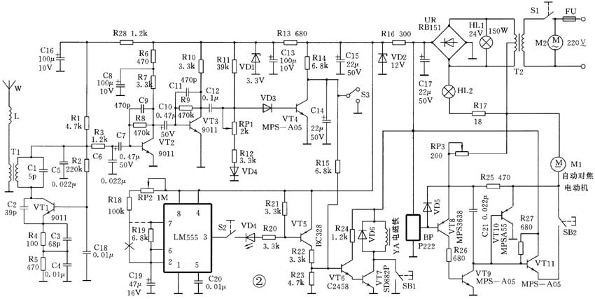
图2是幻灯机主机中的控制电路电原理图(其中包括无线电遥控接收电路)。下面分别介绍各部分电路的原理。

1. 接收机电路原理
遥控接收机电路由VT1组成典型的超再生式接收机电路,超再生式接收机的灵敏度高,但音质并不太好,有特有的“沙沙”噪声。本机并不接收音频信号,反而是利用超再生噪声进行工作,具体工作过程如下:
当天线未接收到射频信号时,在VT1的负载电阻R1上,超再生噪声电压经VT2和VT3两级电压放大,再经VD3整流使VT4导通,VT4的集电极电压近似为零。不会对后面换片电路产生影响。
当短暂按动遥控发射机上按钮开关SB一次时,遥控接收机天线接收到等幅射频信号,T1的次级谐振于27MHz高频振荡,超再生噪声得到抑止(即静噪),VT2和VT3两级无噪声电压放大,VT4截止,VT4的集电极为高电平,电源电压通过R14和R15使VT6和VT7导通,24V换片电磁铁YA得电吸合,幻灯机将向前换片,短暂按动遥控发射机上按钮开关SB一次,换片一张;如长时间按住SB不放开时,接收机的换片电磁铁YA将一直吸合,通过机内换片机械结构,改成向后换片,向后换片结束时放开按钮开关SB即可。
2. 手控换片装置
主机上有一个有线手控盒,盒内有一按钮开关SB1和一单刀双掷开关S3。
SB1的作用与遥控发射机中的按钮开关SB的作用相同,短暂按动时向前换片,较长时间按住为向后换片。
S3的作用是:当拨动S3使VT4集电极对地短路时,遥控换片的功能将失效,因为此时遥控接收机即使收到射频信号也无法使换片电磁铁吸合。
3. 自动换片功能
当不用遥控换片和机上手动换片按钮开关SB1操作时,可选用本机的自动换片功能,自动换片功能是利用555电路IC接成长周期多谐振荡器,如图2中所示部分电路,熟悉555电路的读者会发现,R18的接法有问题,确实如此,根据原件测绘的图如图2中实线所示,但实际上未能发挥应有的作用,后将图中“×”处切断,改连成虚线所示位置即可,当RP2阻值调为零时,根据图中R18和R19的数值可计算出多谐振荡器产生的方波占空比大于94%,所以555电路的③脚大部分时间为高电平,只有极短的时间为低电平,当与带开关电位器RP2联动的S2闭合时,555电路③脚的低电平,使电源电流流经R21、R20、VD4流入555电路③脚使VD4发光的同时,VT5导通,然后带动VT6、VT7导通,换片电磁铁吸合,换片机械向前换片,等下一周期的低电平到来时,又将换片一次,当旋转RP2时,换片间隔时间将发生变化,RP2的阻值从最小变到最大时,换片时间间隔将由5秒到45秒之间逐渐变化,可以根据观众的要求调节换片时间间隔。只是该自动换片功能不能向后换片。不需要自动换片可切断S2。
4. 自动对焦电路
本电路的功能是:在放第一张幻灯片时,旋转镜头螺口,将放映图像调清楚,只要放映银幕及幻灯机位置没有变化,所有后面放的幻灯片将会自动对焦。它的原理是:将灯HL2发出的光利用会聚镜头照到幻灯片上,再利用传感器BP接收反射信号,BP有三个引脚,外形与热释红外线传感器类似,中间引脚为信号引出端。
当信号引出端为低电平时:VT8导通使VT9亦导通,VT10导通,VT11截止,电流自电源变压器T2次级中心抽头出发,经调焦电动机M1流过内部机械接点开关SB2的上端,再经VT10到地。
当信号引出端为高电平时:VT8截止,VT9亦截止,VT10截止,VT11导通,电流从桥式整流器输出端24V高压经VT11通过SB2反向流过调焦电动机M1,再流回电源变压器T2次级中心抽头。调焦电动机M1的正反转动使镜头焦距发生变化,直到电路平衡,成像清楚为止。自动对焦电路的工作点由RP3调整。
由于有中心抽头的变压器再经桥式整流器整流后,输出高压端为24V,中心抽头处为高压的一半电压12V,介于24V和0V之间,所以M1应采用12V直流电动机,
5. 其他电路
在使用幻灯机时,将电源插入市电插座后,交流罩极式电动机M2首先启动冷却风扇,打开电源开关S1后,24V/150W溴钨灯泡HL1发光,所有电路电源均接通,准备工作。将插有36格或50格幻灯片的片架插入槽内,即可放映,使用完幻灯后,必须先关断电源开关S1,让冷却风扇再运行几分钟,使幻灯机冷却后再拔电源插头。
(姜立中)