无线电遥控电路是利用无线电信号作为遥控指令来完成各种指定动作,按规定,业余频段有28.0~29.7MHz、50~54MHz、144~148MHz和420~448MHz等,频率愈高对器件的要求也就愈高,本文先介绍在28.0~29.7MHz范围内采用分立元件组成的无线电遥控单元电路。
无线电遥控电路由无线电发射器与接收器两大部分组成,发射器按调制方法分类可以分为无调制式、调幅式、调频式和调相式等。接收器按接收方式来分,可以分为直接放大式、超再生式和超外差式等。本文介绍无调制式与调幅式无线电遥控发射器,以后介绍无线电遥控接收器的单元电路。
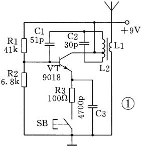
图1是一个最简单的电感三点式无线电遥控发射器,振荡频率由L2与C2决定,L1、L2绕在同一个Φ8有磁芯的线圈管上,L2绕10匝,在第2匝抽头接三极管VT集电极,L1为5匝。该电路为无调制式,按下按钮SB,电路即起振,天线就向空中辐射高频载波。该电路发射功率仅几十毫瓦,遥控范围可达几十米。VT为截止频率200MHz以上的超高频管,如9018、3DG12型等,

图2是基极接地的电容三点式振荡器,用它作为无线电遥控发射器,电路工作稳定,振荡频率可以做得较高,但电路输出功率略小。L2与L3为高频扼流线圈,可用Φ0.1漆包线在阻值1MΩ以上电阻上乱绕50匝,然后将两线头焊在电阻两引脚上即可,设置高频扼流线圈的目的可有效减小人手按动开关SB时所造成的人体感应现象。该电路也为无调制式。

图3是一个输出功率较大的推挽式无线电遥控发射器,输出功率可达几十至几百毫瓦,遥控距离可达数百至上千米,它也是无调制式,直接利用高频载波作为遥控指令。为使电路良好工作,要求VT1与VT2两只管子的特性尽可能一致。L2可用Φ1漆包线间绕6匝,线圈直径12~15mm,采用无骨架绕制,中心抽头至电源,线圈两端直接焊在瓷介微调电容器C2的两焊片上,L1用同号线绕2匝,间绕在L2之间。

图4是一个采用石英晶体稳频的无调制式无线电遥控发射器,电路特点是起振容易、频率稳定度高、结构简单等。B采用28.750 MHz铝壳封装的石英晶体。上述各电路的发射天线均可采用晶体管收音机用的拉杆天线,长度在0.6~1.5m均可,长度不同的天线对发射距离略有影响,最佳长度为高频载波波长的1/4。

下面将向读者介绍两款实用的带音频调制(均为调幅式)的无线电遥控发射器。图5是一个单通道无线遥控发射器,可装在塑料烟盒内,勿须发射天线,直接利用线圈L2向周围空间辐射电磁波,当配用超再生式无线电遥控接收器时,可自由遥控室内电器的开与关。

VT1构成电感三点式高频载波振荡器,为提高发射效率本机振荡频率选择在144~148MHz业余频段内,发射功率不大于10mW。VT2为调制器。VT3与VT4组成自激多谐音频振荡器,改变R3(或R4)可改变振荡频率,C4与C5容量不等,目的是使VT3的截止时间比导通时间长一些,因这种调制信号有利于接收器的接收,可提高接收灵敏度。
电路工作过程是按下发射按钮SB,VT3与VT4起振,即交替导通与截止,当VT3导通时,调制管VT2也导通,VT1起振,L2即向外发射;当VT3截止时,VT2也截止,故VT1停振,所以该电路能完成对VT1发射的高频电磁波进行开关式幅度调制。
L2用Φ1漆包线在Φ15的圆木棒上间绕5匝,然后脱胎,将其拉长到10mm,在中心引线作为抽头。线圈两头直接焊在瓷介微调C1的两焊片上固定。L1为高频扼流线圈,可用Φ0.1漆包线在阻值1MΩ以上、1/8W电阻上乱绕30匝。GB用3节7号电池,SB为微动开关。由于本电路工作在脉冲状态,3节电池可使用半年以上。
图6是一个多通道无线电遥控发射器,图中虽然只画出3个通道,但依次类推可以扩充到任意路,所以它可以遥控多组电器工作。
VT1、VT2组成推挽式高频振荡器,振荡频率由L2、C1与C2决定,L3为高频扼流线圈。VT3为调制管以完成对高频振荡器的开关式幅度调制,其工作过程与前者相同。VT4与VT5组成自激多谐音频振荡器,其振荡频率由C6、C7、R4、R5及RP1~RP3决定。
S1~S3为3只微动开关,它们是用来选择不同调制频率,同时也是三个通道的发射按钮。当这些按钮都不按动时,即图示位置时,VT4与VT5因无基极偏流,均处于截止态,VT3也截止,电路处于静态,整机不耗电。当按下任一个按钮开关,如按下S1(S1转向1),电源经RP1、R4、R5向VT4、VT5注入偏流,电路即起振,因RP1阻值调得最大,此时调制频率最低,亦即天线向空中发射的电磁波搭载的音频频率最低;若按下S2,电源则通过RP2等向VT4、VT5注入基极电流,因RP2阻值调得较小,其调制频率稍高;若按下S3,因RP3阻值调得最小,所以此时发射的电磁波搭载的音频频率最高。所以本电路可以发射3种调制频率(但其高频载波是一样的),以实现3路遥控控制。
(陈有卿)