LM4810是一种单电源、双通道音频功率放大器。其特点是外围元件少;工作电压范围2~5.5V;静态电流典型值1.3mA,最大值3mA;有关闭控制(高电平有效),此时耗电<2μA;在V\(_{DD}\)=5V,THD+N=0.1%、f=1kHz、R\(_{L}\)=16Ω时每通道输出功率可达105mW,若R L=32Ω时,输出功率为70mW;有开机“咔哒”声抑制电路;单位增益稳定;内部有过热关闭保护;8管脚MSOP封装;工作温度-40℃~+85℃。
它适于蜂窝电话、话筒前置放大器、耳机放大器及PDA等。
LM4810的管脚排列如图1所示:V\(_{IN1}\)、V\(_{IN2}\)为输入端;V\(_{OUT1}\)、V\(_{OUT2}\)为输出端;V\(_{DD}\)为电源;GND为“地”;SHUT-DOWN为关闭控制、高电平有效;Bypass为1/2V\(_{DD}\)偏置电压旁路电容连接端,可抑制开机噪声。

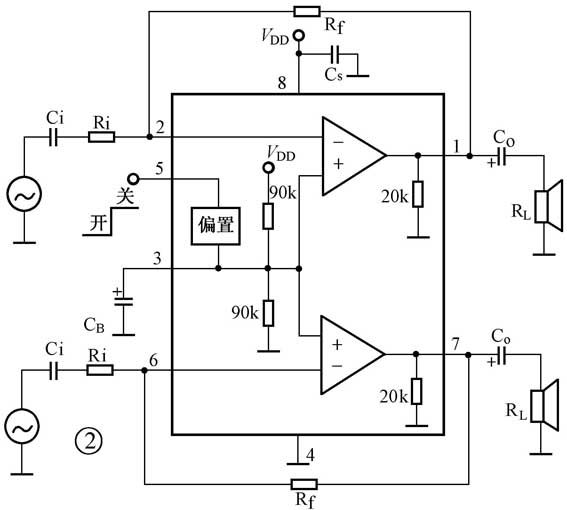
LM4810的内部结构及外围元件如图2所示。它内部有两个相同的单电源反相放大器组成,由两个90kΩ电阻组成分压器,中点接入放大器同相端,故无输入信号时输出为1/2V\(_{DD}\),波形如图3所示。内部偏置电路与5脚(SHUTDOWN)相连,加高电平时使两个放大器都关闭,此时耗电<2μA。外围元件功能如附表所示。



基本计算公式
C\(_{i}\)=1/(2πR\(_{i}\)f\(_{o}\))(1)
C\(_{o}\)=1/(2πR\(_{L}\)f\(_{o}\)) (RL为负载阻抗)(2)
2. 放大器的增益A\(_{V}\)
A\(_{V}\)=-R\(_{f}\)/R\(_{i}\),其负号表示输出信号与输入信号反相。同时,根据定义有:
A\(_{V}\)=V\(_{o}\)/V\(_{I}\)≥\(\sqrt{P}\)\(_{o}\)R\(_{L}\)/V\(_{I}\)≥V\(_{orms}\)/V\(_{irms}\)(3)
由已知输入信号电平可求出A\(_{V}\),然后,根据已知的R\(_{i}\)来确定反馈电阻R\(_{f}\)
A\(_{V}\)=-R\(_{f}\)/R\(_{i}\)(4)
3. 输出功率Po与电源电压VDD关系
V\(_{opeak}\)=\(\sqrt{2R}\)\(_{L}\)P\(_{o}\)(5)
V\(_{DD}\)≥2V\(_{opeak}\)+V\(_{ODTOP}\)+V\(_{ODBOT}\)(参见图3)(6)
LM4810的上、下压差V\(_{ODTOP}\)和\(_{VODBOT}\)与R\(_{L}\)及电源电压有关,如图4所示。
应 用 举 例
用LM4810设计一个双耳机放大器,指标为:每通道输出功率P\(_{o}\)=70mW;负载电阻R\(_{L}\)=32Ω;输入电平V\(_{I}\)=1V\(_{rms(max)}\);输入阻抗R\(_{L}\)=20kΩ;最低输入频率f\(_{o}\)=20Hz。
1. C\(_{i}\)及C\(_{o}\)的计算
按公式(1)、(2)有
C\(_{i}\)=1/(2π×20kΩ×20Hz)=0.397μF
C\(_{o}\)=1/(2π×32Ω×20Hz)=249μF
根据电容系列取C\(_{i}\)=0.39μF,取C\(_{o}\)=330μF。
2. V\(_{DD}\)的计算
根据公式(5)可计算出V\(_{opeak}\),查图4可找出在R\(_{L}\)=32Ω时的V\(_{ODTOP}\)及V\(_{ODBOT}\),则代入(5)式可求出V\(_{DD}\)
V\(_{opeak}\)=\(\sqrt{2R}\)\(_{L}\)P\(_{o}\)
=\(\sqrt{2×32Ω×7}\)0mW
=2.1V
根据图4,V\(_{ODTOP}\)及V\(_{ODBOT}\)为0.3V,代入(6)式
V\(_{DD}\)=2V\(_{opeak}\)+V\(_{ODTOP}\)+V\(_{ODBOT}\)
=2×2.1+0.3+0.3
=4.8V
V\(_{DD}\)取5V。
3. 增益A\(_{V}\)的计算
A\(_{V}\)≥\(\sqrt{P}\)\(_{o}\)R\(_{L}\)/V\(_{IN}\)
=\(\sqrt{7}\)0mW×32Ω/1V=1.49
取增益A\(_{V}\)=1.5,则
R\(_{f}\)=A\(_{V}\)×R\(_{i}\)=1.5×20kΩ=30kΩ
另外,CS取0.1μF,CB取4.7μF(C\(_{B}\)取值大对消除开机“咔哒”声有好处)。全貌见图5。关闭控制⑤脚的接法见图6,供选择。
(戴维德)
编者注:
有关LM4810更详细的原厂资料可上网查询www.national.com/ds/LM/LM4810.pdf。
