利用微型无线电遥控发射、接收头T630/T631制作遥控装置,电路简单,调试方便,只要安装无误即可取得正常工作。
电路原理
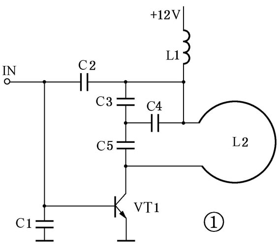
无线电遥控发射头T630是一种内藏天线未经信号调制的微型发射机,发射频率为265MHz,电源电压为12V时,遥控距离约为100m、工作电流约4mA,体积是22mm×12mm×10mm。
无线电遥控发射头T630的电路图如图1所示。由发射三极管VT1与外围元件C1、C2、L1、L2等组成超高频发射电路,频率为265MHz,通过环形天线L2向空间发射。天线L2采用镀银线或1.5的漆包线。

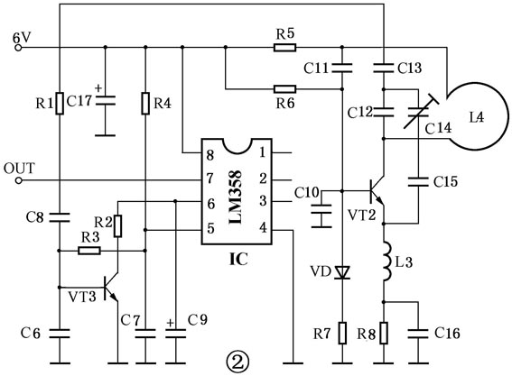
无线电遥控接收头T631是一个内藏天线的接收、解调器,典型工作电压为6V,守候工作电流为1mA,接收频率是265MHz,其体积为31mm×23mm×6mm。
无线电遥控接收头T631的电路如图2所示。图中,三极管VT2与集成电路IC等组成接收电路。其中三极管VT2、电容C12、C14及电感L4等组成超高频接收电路,C14用来调整接收频率,使其确保265MHz。

当天线L4收到经调制后发射的超高频无线电信号时,经三极管VT2调谐放大,检出低频成分,再由三极管VT3进行前置放大,送至IC进一步整形,由IC⑦脚输出,去控制执行电路。
电路元器件参数
IC:集成电路为LM358或1358
VT1:NPN型三极管、BE414或2SC3355
VT2:NPN型三极管,BE415或2SC3355
VT3:NPN型三极管,9013
VD:1N4148型二极管
R1、R4:10kΩ;R2、R6:100kΩ;R3:2.2MΩ;R5:18kΩ;R7:7.5kΩ;R8:1kΩ。
C1:2pF;C2:2.3pF;C3、C5:22pF;C4:10pF;C6:470pF;C7、C10、C16:2200pF;C8、C9:1μF;C11:18pF;C12、C13:15pF;C14:2~7pF;C15:1.5pF;C17:10μF。在制作时,应选用高频电路板。
应用和调试
1.制作遥控单稳态电路
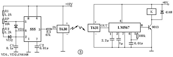
用无线电遥控发射、接收头制作的单稳态电路,如图3所示。图中,时基集成电路IC555组成1kHz的方波振荡器,调制T630无线电遥控发射头,T631接收头收到指令信号经放大后送入LM567译码,在LM567⑧脚输出高电平,K吸合;当T630停止发射时,LM567⑧脚输出低电平,继电器K释放。此电路适用于脉冲触发电路或短时间工作的控制装置,如电动闸门、防盗报警及高级电动玩具等。

2.制作多路遥控器
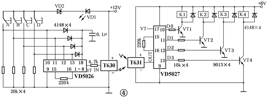
多路遥控器的电路如图4所示。

图中,发射机采用VD5026编码器作脉冲数码调制。它具有8位四态地址编码,并有四位数据输入。发射机上的按键A、B、C、D,分别对应接收机上解码器VD5027的D0、D1、D2、D3数据输出端。当按下A键时,T631接收头收到编码信号后,经内部解调放大器整形,由OUT端输出,经VD5027进行解码处理。当编码指令信息与VD5027所设定的数据一致时,解码有效端VT与对应的数据输出端D0均输出高电平,三极管VT1导通,继电器K1吸合,将被控电器电源接通,使被控器工作。D0端锁存保持高电平,VT是脉冲电平。某按键被按下时,所对应的继电器即吸合,四路输出可同时工作,也可单独工作,因此,多路遥控器可同时控制四种不同电器或同一种电器的不同工作状态等。
通电后,一般在近距离即可进行调试。用无感起子微调T631接收头上的可变电容C14,使接收频率调谐在265MHz,与发射频率一致。如果无高频频率计,可在现场逐步拉开发射器与接收器的距离,同时用无感起子微调T631遥控接收头的可变电容C14,使两者距离为最远即可。
(劳祖深)