声控开关是利用声波信号作为遥控指令,但由于周围环境存在着各种频谱的声音信息,要使声控开关可靠工作,首要解决各种杂声的干扰,以确保声控开关不受外界噪声信号影响而发生误动作。本文向读者介绍两款抗干扰能力极强的声控开关电路。
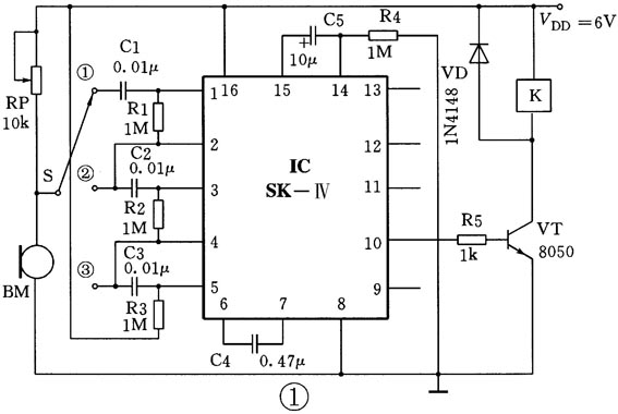
图1是一个利用SK-Ⅳ型专用声控集成电路制作的声控开关,集成电路的特点是:(1)在特定的时间内(0.1~10 s可调)需要连续发声三次后才能使电路输出端⑩脚电平发生翻转动作;(2)在特定的时间内连续发声三次后,其附加输出端可得到一个特定宽度(0~10min可调)的高电平输出用于负载延迟控制。

图中BM为驻极体电容话筒,用来拾取控制的声波指令。S为声控灵敏度选择开关,当拨向①端时,声控指令经C1输入芯片的①脚,此时采用芯片内三级反相放大器,声控灵敏度最高,但容易产生自激;拨向②端,则用了芯片内两级反相放大器,灵敏度和稳定性均较好;拨向③时,只用了芯片内一级反相放大器,虽然声控灵敏度最低,但稳定性最好,读者可根据需要选择。电阻R4与电容C5决定电路的特定时间的长短,阻容值大,特定时间长,反之就短。如电路在特定的时间内使用人连续击掌三次,⑩脚就由原来的低电平突变为高电平,VT导通,继电器K得电吸合,其常开触点闭合,接通被控电器的电源,使其通电工作;如果在特定时间内再连续击掌三次,电路又翻转,⑩脚输出低电平,VT截止,K失电释放,被控电器停止工作。由于本开关采用特定时间内连续发声三次,电路才翻转动作,否则开关毫无反应,所以显著提高了电路的抗干扰性能。
利用SK-Ⅳ型专用声控集成电路也可以制作一个声控延迟开关,方法是采用芯片的附加输出端。具体电路如图2所示,当电路在特定时间内连续接收到三次声波控制信号后,附加输出端即可输出一个宽度为0~10min可调的正脉冲以供控制使用。本电路用这个正脉冲控制三极管8050的导通与截止,图中R、C用来设定输出脉冲的宽度,RC时间常数愈大,脉宽愈长,反之就短。

SK-Ⅳ型集成电路的调整要点是要求输入端电平略高于电源电压的1/2,即调整RP阻值使S点电平略高于1/2VDD就可以了,见图1。
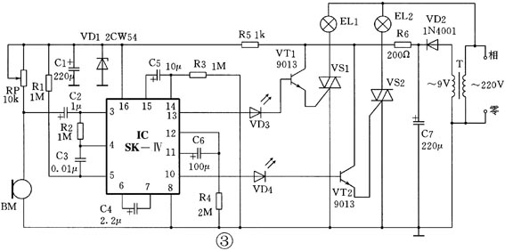
图3是一个采用SK-Ⅳ型集成电路制作而成的实用声控开关。集成电路工作电源由变压器T降压、VD2半波整流、VD1稳压和C1、C7滤波供给,声控信号由BM拾取,经集成电路内部两级反相放大器放大,以获得合适的声控灵敏度与工作稳定度。灯EL1处于延迟工作方式,EL2为双稳工作方式,在电路设计的特定时间内连续击掌三次,集成电路的⑩脚与都输出高电平,发光管VD3、VD4发光,VT1、VT2导通,VS1与VS2均转为开通态,灯EL1与EL2点亮。EL1点亮时间受电路R4与C6时间常数控制,延迟时间一到,恢复低电平,VD3熄灭,VS1关断,EL1也随之熄灭。但EL2则始终点亮发光,要关闭EL2,必须在特定时间内再击掌三次,才能使开关动作。因电路与220V交流电源相连接,在调试时需注意安全。

图4是一个采用通用集成电路制作而成的声控开关,电路主要设置了L与C2选频网络来提高电路的抗干扰性能。
本开关是利用18kHz声波作为遥控指令,人耳听觉范围虽然是20Hz~20kHz,但18kHz声波已在可闻声波高端的边缘,接近超声波范围,人耳对此听觉已很迟钝,采用这种高端声波作为遥控指令,既不会影响别人,也不会造成对电视机等其他家用电器的干扰。它的另一个特点是发射器是无源的,使用时,只要用手捏一下发射气囊,插在插座X的电器就通电工作,再捏一下发射气囊,被控电器就停止工作。发射气囊可取用市售声控玩具汽车里所带的发声橡胶球。
集成电路IC为双D触发器CD4013,分别组成一个单稳态电路和一个双稳态电路。单稳态电路主要用于控制信号进行脉冲展宽整形,保证每次控制动作可靠。当接收到一次声波信号时,经VT放大由C4送入集成电路1CP端,单稳电路翻转,其1Q端输出高电平,经送入2CP端使双稳态电路计数翻转,其2Q端电平高低发生一次改变,若原来是低电平,现变为高电平,VS由R6获得正向触发电流而开通,插在X里的电器通电工作。若再发射一次声波信号,双稳态电路又翻转一次,2Q端变为低电平,VS失去触发电流,当交流电过零时即关断,X停止对外送电,使被控电器断电停止工作。
声波接收电路由话筒BM和三极管VT等组成,BM接收到18kHz声波信号后即输出相应的电信号,经C1加到VT的基极进行放大。VT的集电极回路里接有L、C2选频网络,因L、C2谐振在18kHz频率上,所以非18kHz信号,它无输出,因而不会有误动作。只有18kHz的遥控指令信号,它才有输出通过C4加到IC的1CP端。本开关笔者已使用了数年至今,主要用于夜间开关灯控制,一直工作正常可靠,人的谈话声、组合音响播放的音乐声以及街道上行驶的汽车 声甚至打雷声对它都不会造成误动作。
本电路的调试要点是选频网络,由于各人使用的发声橡胶气囊来源不同,所以发声频率也会有差异。此时可调整电容C2的容量,使与发声频率谐振。读者可多备几个容量不等的电容器,逐个替换C2,最后选定一个接收灵敏度最高的接入电路即可。L可采用市售色码电感器。
(陈有卿)