工作原理
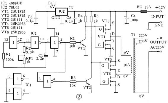
这里采用六反相器CD4069构成方波信号发生器。电路中R1是补偿电阻,用于改善电源电压的变化引起的振荡频率不稳。电路的振荡是通过电容C1的充放电完成的。其振荡频率为f=1/(2.2RC)。图示电路的最大频率为:f\(_{max}\)=1/(2.2×3.3×10\(^{3}\)×2.2×10\(^{-}\)6)=62.6Hz;最小频率fmin=1/(2.2×4.3×10 3×2.2×10-6)=48.0Hz。
方波信号发生器输出的最大振幅为0~5V,这里用VT1、VT2将振荡信号电压放大至0~12V,如图4所示(只画了一只管子)。
这是该装置的核心,场效应管栅极没有加电压时,在源极与漏极之间不会有电流流过,此时场效应管截止。当有一个正电压加在N沟道的MOS场效应管栅极上时,此时N型半导体的源极和漏极的负电子被吸引出来而涌向栅极,但由于氧化膜的阻挡,使得电子聚集在两个N沟道之间的P型半导体中,从而形成电流,使源极和漏极之间导通。我们也可以想像为两个N型半导体之间为一条沟,栅极电压的建立相当于为它们之间搭了一座桥梁,该桥的大小由栅压的大小决定。P沟道的MOS场效应管的工作原理不再赘述。
下面简述一下用CMOS场效应管组成的应用电路(见图5)。电路将一个增强型P沟道MOS场效应管和一个增强型N沟道MOS场效应管组合在一起使用。当输入端为低电平时,P沟道MOS场效应管导通,输出端与电源正极接通。当输入端为高电平时,N沟道MOS场效应管导通,输出端与电源地接通。在该电路中,P沟道MOS场效应管和N沟道MOS场效应管总是在相反的状态下工作,其相位输入端和输出端相反。通过这种工作方式我们可以获得较大的电流输出。同时由于漏电流的影响,使得栅压在还没有到0V,通常在栅极电压小于1到2V时,MOS场效应管即被关断。不同场效应管其关断电压略有不同。也正因为如此,使得该电路不会因为两管同时导通而造成电源短路。
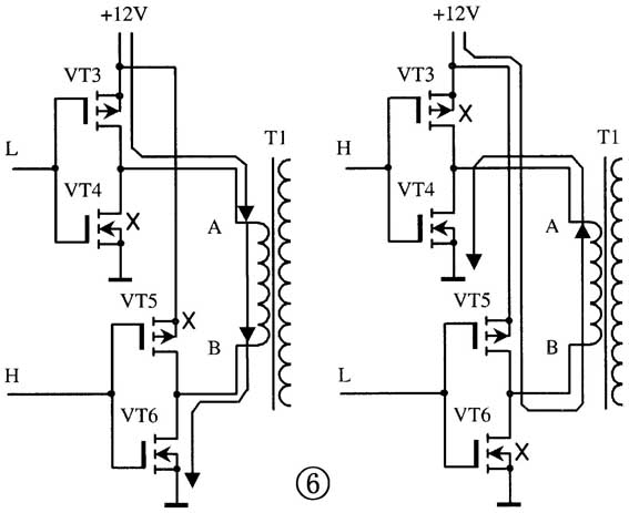
据此可以画出图2中MOS场效应管电路的工作过程(见图6)。这种低电压、大电流、频率为50Hz的交变信号通过变压器的低压绕组时,会在变压器的高压侧感应出高电压,完成直流到交流的转换。这里需要注意的是,在某些情况下,如振荡部分停止工作时,变压器的低压侧有时会有很大的电流通过,所以该电路的保险丝不能省略。

制作要点
电路板见图7。所用元器件可参考图8。逆变器用的变压器采用次级为12V、电流为10A、初级电压为220V的成品电源变压器。P沟道MOS场效应管(2SJ471)最大漏极电流为30A,在场效应管导通时,漏-源极间电阻为25mΩ。此时如果通过10A电流时会有2.5W的功率消耗。N沟道MOS场效应管(2SK2956)最大漏极电流为50A,场效应管导通时,漏-源极间电阻为7mΩ,此时如果通过10A电流时消耗的功率为0.7W。2SJ471的发热量约为2SK2956的4倍,所以在设计散热器时应注意这点。图9为本文介绍的逆变器场效应管在散热器(100mm×100mm×17mm)上的布局和接法。
逆变器的测试
测试电路见图10。这里测试用的输入电源采用内阻低、电流大(一般大于100A)的12V汽车电瓶,可为电路提供充足的输入功率。负载为普通的电灯泡。测试的方法 是通过改变负载大小,并测量此时的输入电流、电压以及输出电压。其测试结果见电压、电流曲线关系图(图11a)。可以看出,输出电压随负荷的增大而下降,灯泡的消耗功率随电压变化而改变,并且输出电压、电流也不是正弦波,所以这种计算只能看作是估算。以60W的电灯泡为例:假设灯泡的电阻不随电压变化而改变。因为R\(^{灯}\)=U\(^{2}\)/P=210\(^{2}\)/60=735Ω,所以在电压为208V时,P=U\(^{2}\)/R=208\(^{2}\)/735≈58.9W。由此可折算出电压和功率的关系。通过测试,我们发现当输出功率约为100W时,输入电流为10A。此时输出电压为200V。逆变器电源效率特性见图11b。图12为逆变器连续100W负载时,场效应管的温升曲线图。图13为不同负载时输出波形图。

(傅劲松)




