前置处理电路的主要作用就是将信号源输入的信号进行电压放大,并对音频信号进行一些预处理,使之更符合后级功放电路的要求。通常,前置处理电路由音量、音调、电压放大、左右声道平衡、等响度等电路组成。
音量控制电路的主要电路形式就是采用由电位器组成的信号衰减电路,通过调节电位器中间滑臂的位置来调节信号的衰减量,改变功放电路的输出功率,从而实现音量控制的目的。根据所选用的元件,音量控制电路主要有电位器式、数字集成电路式、波段开关式这三种电路形式。
音调控制电路的作用就是使听音者根据自己的需要对声音的某些频率段进行提升或者衰减,使重放的声场更符合听音者的听觉习惯。普及型功放中,通常只设有高、低音两个音调调节旋钮,根据其在电路中的位置,这种音调电路又可分为衰减式、负反馈式、混和式。而在中高级功放机中通常都采用多频段音调电路来使校正的频响更细致,效果更出色。
由于从音源选择电路送来的音频信号幅度较小,不足以推动后级功放电路,故AV功放中大都加入了电压放大电路,对从信号源输入的音频信号电压进行放大(通常为5~10倍),以满足功放电路对推动功率的需求。前置放大电路主要有集成运算放大器和分立元件组成的甲类放大两种电路形式。
左右声道平衡电路是通过调节左右声道音频信号的增益,来调节左右声道的音量,从而来校正因左右声道音量不一致引起的声像偏移(或称声像定位不准)现象。
本文以一些常见机型的具体电路为例,介绍前置处理电路的工作原理。
1.奇声AV-757DB功放机前置处理电路
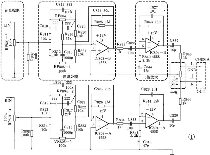
奇声AV-757DB功放机前置处理电路如图1所示。通过图1可以看出:该机前置处理电路主要由音量控制电路、音调电路、5倍电压放大电路、左右声道平衡电路组成。下面以左声道电路为例,分析该电路的具体工作原理。

(1) 音量控制电路
图1中电位器RP801-3、RP801-4分别组成左右声道的音量控制电路,通过旋转电位器的旋钮,来改变对音频信号的衰减,从而对音量进行有效的控制。
(2) 音调处理电路
图1电路中,R811、R812、R816、R820、R821、R825、C812、C815、C818、C820、C824、RP804-1、RP805-1组成左声道(右声道与之相同)的负反馈高低音调节音调电路。由于该电路具有信噪比高、调试方便等优点,目前大多数普及型功放都采用这种电路形式。
RP804-1为低音调节旋钮,RP805-1是高音调节旋钮。当进行低音调节将RP804-1滑臂调至最左端时,低音信号经R811、R816直接送入运算放大器,输入增益最大,而放大器输出的负反馈信号中的低音部分则经过R820、RP804-1、R816负反馈进入运算放大器输入端,负反馈量最小,因而低音提升量最大。当调节RP804-1滑臂至最右端时,则低音信号输入增益最小,负反馈量最大,提升量最小。由于C818、C820对低音信号的容抗很大,近似于开路,而对高音信号则可近似为短路,所以,无论怎样调节RP804-1的滑臂,只会对低音信号有影响,而不会对中高音信号有任何影响。
当进行高音调节将RP805-1滑臂调节到最左端时,高音信号经过R812、C815直接送入运算放大器,输入增益最大,而放大器输出的负反馈信号中的高音部分则经过R821、RP805-1、C815负反馈进入运算放大器输入端,负反馈量最小,因而高音提升量最大。当将RP805-1滑臂调节到最右端时,则高音信号输入增益最小,负反馈量最大,提升量最小。由于C815容量较小,对中低音信号可视为开路,因而,无论怎样调节RP805-1的滑臂,只会对高音信号有影响,而不会对中低音信号有任何影响。
(3) 5倍电压放大电路
图1的电路是采用双运算放大器IC804构成5倍电压放大电路。该电路不但具有电路简洁、增益易控制、调试方便等优点,而且输入阻抗高易与负反馈式音调电路结合,输出阻抗低易于驱动后级电路等特点,故被大量应用在普及型AV功放上。R843、R840、C827、C844构成负反馈网络,R843为负反馈电阻,C844为隔直流电容,放大器的增益近似由R843、R840决定,增益(放大倍数)约为1+(R843/R840)。调整R843与R840的比值即可改变放大器的增益。
(4) 左右声道平衡电路
图1电路中,线性电位器RP806为声道平衡调整电位器。当RP806滑臂位于中间位置时,左/右声道输出信号幅度相等(设输入信号幅度一致),左右声道插入损耗均为3dB。当RP806滑臂滑向任一顶端时,该声道的信号幅度就变得很小,甚至为零,而另一声道的强度就上升3dB,从而实现左右声道平衡的调整。目前,一些高级功放机的声道平衡调整电路采用了TDA7449、LM4610等集成电路,限于篇幅,在此不再介绍。
2.绅士AM50功放机前置放大电路
该机前置放大电路采用音质优美的甲类放大电路。电路如图2所示。
C5、R18为输入耦合元件,对输入信号起到一定的缓冲作用。由于输入级电路中的场效应管VT1、VT2输入阻抗较高,所以,整个前置放大电路的输入阻抗就近似为R20的阻值33k。C15对输入信号中的超高频信号起旁路作用,将高于20kHz的超高频信号滤除。由于输入级的差分对管VT1、VT2既与整机音质息息相关,又关系到整机工作的稳定性,因此本机选用了音质温暖淳厚、性能稳定的东芝名管K389、J109。VT1、VT2之间通过RP3互为负载,这就可以省去一般电路中的恒流源电路,简化了电路。由于结型场效应管工作电压较低,不能直接在高电压(43V)下工作,因此采用了由VT11~VT14组成的渥尔曼电路,将VT1、VT2工作电压限定在安全范围内。R15与R17,R13与R19分压为VT11~VT14基极提供约±32V的基准电压,于是VT1~VT4实际工作电压为±11V左右,R7、R8、R14、R16是VT11~VT14的集电极负载电阻。另外,R7、R16上的压降又为下一级放大电路VT15、VT16提供偏置电压。
在信号负半周, VT16 、VT7导通,在信号正半周,VT15、VT6导通,对信号进行放大。调节RP20可以改变VT6、VT7的静态工作点。R9、C16、R23、RP5构成前置放大电路的大环路直流负反馈网络,电路总增益约为1+[ R9/(R23+RP5)],C16是高频旁路电容,用于抑制超音频信号对放大器的干扰。R21、R22是VT6、VT7发射极电流负反馈电阻,用于稳定放大器的静态工作点和改善放大器的交流动态性能。C1、C2是高频退耦电容,它们能够明显降低电源的高频内阻,消除VT6、VT7在高频时的自激振荡。
(赵广林)