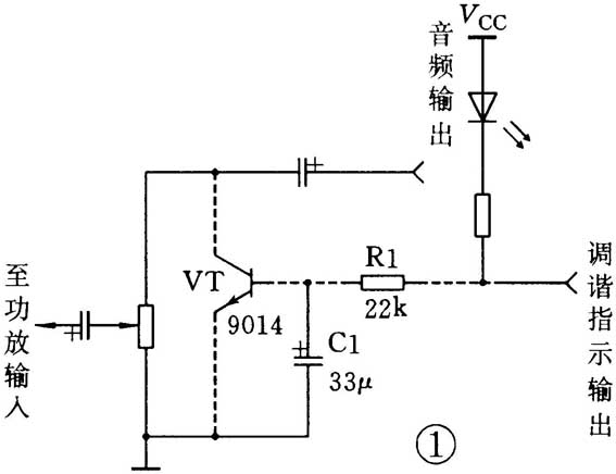
许多收音集成电路都具有调谐指示功能,却没有静噪功能,如TA2003、TA7640等。我利用原调谐指示引脚的功能对电路进行了改进,如图1所示。当没有收到电台信号时,调谐指示输出为高电位,VT饱和导通,使噪声信号短路入地,不能进入功放级。如果没有收到电台信号时,调谐指示输出为低电位,可以再加一级反相器,如图2所示。若调谐指示输出的低电位不低于0.6V,可以在VT的基-射极间并联一个电阻,以保证VT能够有效地通、断。


(覃源涛)
许多收音集成电路都具有调谐指示功能,却没有静噪功能,如TA2003、TA7640等。我利用原调谐指示引脚的功能对电路进行了改进,如图1所示。当没有收到电台信号时,调谐指示输出为高电位,VT饱和导通,使噪声信号短路入地,不能进入功放级。如果没有收到电台信号时,调谐指示输出为低电位,可以再加一级反相器,如图2所示。若调谐指示输出的低电位不低于0.6V,可以在VT的基-射极间并联一个电阻,以保证VT能够有效地通、断。


(覃源涛)