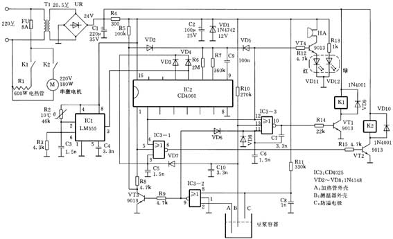
豆浆机是家用小电器的新品种,它具有将浸泡过的黄豆等食品进行预热、粉碎、过滤、煮浆、延煮和断电报警等功能。豆浆机的电原理图如附图所示。

一、单元电路原理
电路的控制核心是IC2,选用CMOS电路CD4060,内部带有振荡器,是14级二进制串行计数器/分频器,内部增量计数是在时钟脉冲的下降沿作用下进行的,它有10个计数引出端,本电路中仅用了3个引出端:Q9、①脚Q12、②脚Q13,是根据延迟时间长短的需要而选定的。
整个电路的时间基准是由内部振荡器的外接电阻R7、电容C9的大小决定的,振荡周期:T0=K×R7×C9
K因电压的不同在1.4~2.2之间,本电路图中T0=0.066\(_{s}\),Q9的输出周期为T0的2\(^{9}\),即T9=512×0.066\(_{s}\)≈34\(_{s}\)。
CD4060的为一个公共清零端,只要在加上高电平或一个正脉冲,就可使所有输出端为低电平“0”,并迫使振荡器停振。要使电路工作只需使为低电平即可。
2. 逻辑控制电路
逻辑控制电路由另一块CMOS电路IC3提供,IC3是CD4025,内部有3个三输入端或非门。从真值表可以看出:只有输入端全为低电平L时,输出端才会是高电平H。对或非门电路说,多余的输入端应连到低电平(如IC3-2的①、②脚)。
3. 用电器的控制
IC3-3⑩脚通过VT1控制继电器K1的吸合,K1的常开触点去控制600W电热管R1对豆浆加热。
IC3-1⑥脚通过VT2控制继电器K2的吸合,K2控制180W串激式电动机M对浸泡过的黄豆等食品进行粉碎加工。
4. 温度控制电路
IC1是构成触发器的LM555电路,热敏电阻R2浸于水中,当温度为10℃时,R2约为46kΩ,IC1②脚电压低于1/3电源电压时,③脚为高电平;当水温接近沸腾时,R2阻值减小,使⑥脚电平高于2/3电源电压,③脚立即下降为低电平,控制IC2进入工作状态。
5. 控制电极
豆浆机有三个控制电极A、B、C,它们与机身通过绝缘工程塑料连成一体:电极A即电热管的不锈钢外壳;电极B为温度探头热敏电阻R2的不锈钢外壳;A、B内部电热丝和热敏电阻与外壳之间只有热量传递,电气上是绝缘的,电极C单独安装,位置接近容器的最高端边缘,称防溢电极,防止电热管加热过快,豆浆沸腾后溢出容器。
二、电路工作原理
220V交流市电经T1降压为20.5V,由桥堆整流变为24V直流电,供继电器电路使用,再经R4、VD1稳压至12V,为各集成电路供电,并通过R13使双色发光二极管中绿灯VD12发光,作为电源指示。
热敏电阻R2因温度较低而阻值变大,IC1③脚、IC2、IC3-1③脚均为高电平,IC2清零,①、②脚为低电平,IC3-3为低电平,因R10上拉为高电平,故⑩脚为低电平,电热器R1不加热(R1如不浸入水中将烧毁)。
电动机M的逻辑控制电路IC3-1④、⑤脚因与IC2的②、①脚相连,均为低电平,但③脚为高电平,故输出端⑥脚为低电平,电动机M不工作。辅助控制电路IC3-2①、②脚虽然接地,但⑧脚被R11上拉为高电平,输出⑨脚为低电平,故IC3-3为低电平。
当机身浸入水中时,电极A、B经水而导通,IC3-3降为低电平,这样IC3-3的所有输入端均为低电平,则⑩脚为高电平,VT1导通,启动电热管加热冷水或温水(为缩短豆浆制作时间,可加入70℃左右温水),当水温上升接近沸腾时,触发器IC1翻转,IC1③脚低电平使IC2为低电平,IC2起振,计数开始,IC3-1③脚前半周期为低电平,这样IC3-1所有输入端均为低电平,⑥脚为高电平,VT2导通,电动机M转动,进行粉碎加工。经过17s后,IC2Q9进入下半周期高电平时,通过VD3使IC3-1③亦为高电平,⑥脚为低电平,电动机停转17s,等IC2Q9又进入低电平的半周期时,电动机又启动17s,周而复始,与电动机轴相连的螺旋桨式刀片间歇粉碎豆类成浆。当电动机M转动时,加热停止,电机停止转动时,加热又重新开始。从电动机第一次开始工作约120s,粉碎工作进行4次后,IC2①脚升为高电平,IC3-1⑥脚为低电平,电动机M一直停转,加热继续进行,本来VT3集电极虽由R5上拉又因R8存在而为低电平,但当IC2①脚为高电平时,也升为高电平,通过VD2使IC2的振荡器暂时停振、计数,当电热管加热豆浆至沸腾,豆浆泡沫上升至防溢电极C端时,IC3-2⑧脚降为低电平,⑨脚为高电平,通过VD6使IC3-3为高电平,加热停止,沸腾也停止,泡沫下降,于是加热又将开始,由于C6和C7的存在,可使加热过程滞后数秒钟。
IC3-2⑨脚的高电平又使VT3导通,集电极降为低电平,IC2的振荡器恢复振荡、计数,这个反复加热过程称之延煮,所经历时间因环境温度而有所变化,但总加热时间基本不变,约3分钟。当积累加热时间满足后,IC2的②脚上升为高电平时,通过IC3-1的④脚和IC3-3的使IC3-1和IC3-3输出端均为低电平,同时通过R12使VT4导通,蜂鸣器HA发声,红灯VD11发光,发出告警信号,说明豆浆已经做好,可以切断电源。
IC2的②脚的高电平也通过VD5使振荡器停振,就不会因告警时间太长而使电动机M和电热管R1恢复工作。
(姜立中)
