XJZ-6是北京鑫嘉智科技中心生产的主动式红外线感应控制模块。它具有体积小、功耗低、抗干扰性能强等特点,感应距离可调,可广泛应用于各种红外线感应开关及报警设备。
XJZ-6模块分为A、B两个系列,A系列用于外供电式开关,B系列用于以干电池为电源的红外线开关。有反射式、透射式两种不同工作模式的产品。
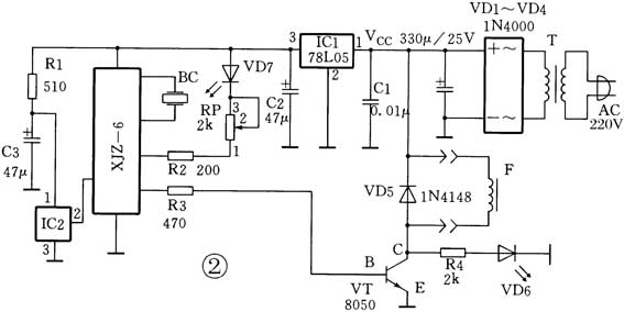
模块的主要技术参数见附表;方框图见图1;工作原理见图2;用A型模块制作的感应水龙头线路板图见图3。




A型模块工作原理
V\(_{cc}\)为外供电的12V电源,经IC1三端稳压器78L05稳定成5V电压,向模块供电;C1、C2为滤波电容;R1和C3组成退耦电路向三端红外线接收器IC2供电;VD7为红外线发光管,用R2和RP组成的串连电路调整感应距离;VD6为工作指示灯;模块输出的驱动信号经R3送到VT的基极,经放大后推动电磁水阀F。
电路工作时,模块发出38kHz信号,经VD7转变为红外线脉冲定向发射,由于VD7与IC2之间被隔离,所以这时IC2不能接收到VD7所发射的红外线信号。此时,VT的基极为低电平,VT关断,其集电极为高电位,指示灯VD6发光。电磁阀F失电释放。
当手伸到水龙头下方时,VD7发射的红外线部分被手反射回来,IC2接收到这些反射信号,将它们送入模块进行抗干扰处理并与所发射的信号进行比较,如无误则送出高电平,经R3限流后送入VT的基极,VT导通,VD6熄灭,F得电启动,自来水从龙头中流出。
一旦人手离开了红外线感应区,IC2得不到相应的反射信号,模块便会自动关断电磁阀,VD6又重新点亮,水流停止。如果有物体进入感应区,5分钟后,仍不离开,则模块的超时功能会自行启动,关闭电磁阀F以达到节水的目的。
由于模块内部设有独特的编码系统,所以工作不受其他红外线信号的干扰,整机的工作非常稳定。
元器件选用
T为220V、50Hz/14V、3VA的低功耗变压器。它与整流电路、滤波电容(330μF/25V)装在一个带插头的电源适配器盒内,用一条2m的软线向龙头供电。电阻均为1/16W碳膜电阻。C2、C3为16V小体积铝电解电容,C1为瓷片电容。VT选用β≥160以上的8050中功率晶体管。BC为455kHz双端陶瓷振荡器。IC2为脉冲输出状态不保持式的38kHz红外接收头。VD6为3红色发光二极管。VD7为发射半角θ<10°的红外线发光管。RP为微调电阻,当需要精细调节感应距离时,可选用多圈式的微调电阻。VD5为电感性负载F的储能释放二极管,可选1N4000系列。F是DC12V低压电磁水阀,型号为F-X12;其VD6、VD7、IC2均用环氧树脂浇注在F的底座上。底座用黄铜制造并配有防水上盖,整机表面进行了镀铬处理,美观、抗腐蚀。
组装与调试
线路板焊好后,仔细检查无误,即可固定在F的引脚上,连接好V\(_{CC}\)、V\(_{SS}\)、VD6、VD7、IC2的连线,并将F底座与V\(_{SS}\)连接,通电后VD6应发光。V\(_{DD}\)电压为5V,用示波器可以在BC两端观测到455kHz振荡波形。R2上的脉冲波形见图4。将RP调整到3端此时感应距离最近,用手逐渐接近F底座上的红外线辐射孔,可以听到电磁阀吸合时的“嗒”声,同时VD6熄灭。将感应龙头安装在自来水管上,反复调整RP,当手距离出水口120mm左右时龙头出水,手离开后水自行关断。把配套的上盖口内螺纹抹上一层防水硅胶(俗称玻璃胶)后旋紧,此时整机组装完毕即可投入使用。
注意事项:
(1)VD5一定要焊牢,防止F关断时的自感脉冲击穿VT及模块。(2)模块为CMOS型电路,焊接操作时要注意防静电。(3)水龙头出水口距下方的水槽要有300mm以上的距离。(4)F入水口处的过滤网在安装中不要丢失。(5)组装时机芯与上盖不要短路。
有关XJZ-6模块及相关配件邮购方法见本期第71页。
(傅国迎)