本文介绍的无功耗触摸开关,平时不耗电,只有在开关时才消耗一些电能。
工作原理
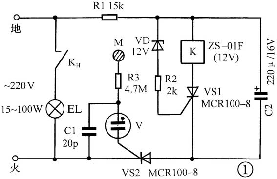
图1是工作原理图。在没有触摸M时,220V市电虽然通过R1加到单向晶闸管VS1和VS2上,但由于没有触发信号,VS1、VS2均不导通,电路不工作。当用手触摸M时,就有微小电流通过C1、R3和人体,C1得到一定的电压使氖管V点燃并触发VS2使其导通。同时,经R1向C2充电,C2的电压达到12V时,稳压管VD导通,VS1也被触发而导通,C2上的电荷通过自锁继电器K而释放,K的触点KH接通,灯EL点亮。这时C2上的电压迅速降为零,VS1阻断,灯EL熄灭。第二次操作时只要再次触摸M即可。

元器件选择
R1用3W的碳膜电阻。稳压管VD用1W、12V的。继电器K用12V型号为2S-01F。晶闸管VS1和VS2均为MCR100-8。电容C1用20p的瓷片电容。氖管V用启辉电压60V的。触摸片M用直径25mm的压电片敲去陶瓷代替。其他元器件无特殊要求。
制作方法
按图2腐蚀成线路板。元器件焊接无误后接上市电,触摸M,氖管V应能发光,同时继电器应吸合。如氖管不亮,可能是氖管损坏或火线与地线接反了,如V亮,但继电器不吸合,可能是晶闸管或继电器损坏。正常工作后,找一只大小合适的塑料外壳将线路板固定在壳内并引出引线。同时在外壳的面板上将触摸片M用万能胶粘上。为了使电路工作可靠,电阻R3直接焊在触摸片上并在电阻上套一只热缩管,再用软线焊到线路板上,这样触摸开关就做成了。实测开关时间不大于0.5s。

(俞虹)