在这次无线电小组的活动中,同学们使用集成运算放大器组装了矩形波发生器(图1)、三角波发生器(图2)和锯齿波发生器(图3)。制作调试完成后,在老师的指导下,大家座谈了有关集成运算放大器非线性应用方面的有关问题。



同学:
我们曾经学过用晶体管、555时基集成电路和集成电路与非门组成的矩形波发生器,请问您用集成运放组成的矩形波发生器有什么特点呢?
老师:
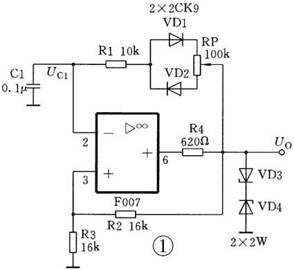
好,我先给大家讲讲。请看这个电路图(图4),这是一个1kHz的方波发生器,运算放大器在这里工作在电压比较器的工作状态,正反馈网络中的电阻R1、R2对输出电压U\(_{O}\)分压后,作为同相输入端的基准电压U\(_{+}\),反相输入端的电压U\(_{-}\)取自R1、C1组成的积分电路上C1两端的电压。U\(_{-}\)与U\(_{+}\)进行比较,决定着输出电压U\(_{O}\)电平的高低。设刚一接通电源的瞬间,电容器C1两端的电压U\(_{-}\)=U\(_{c1}\)=0,这时,输出电压U\(_{O}\)是正值U\(_{0}\)max还是负值U\(_{0}\)min完全是随机的。假如此时U\(_{0}\)=U\(_{0}\)max,那么同相输入端的电压U\(_{+}\)=U\(_{P}\)=U\(_{0}\)maxR3/(R2+R3)。同时,U\(_{0}\)将通过R1对C1充电,C1两端的电压逐渐升高,当U\(_{cl}\)上升到U\(_{p}\)时,比较器的输出就要发生跳变,U\(_{0}\)由U\(_{0}\)max变为U\(_{0}\)min,相应地同相输入端的电压U\(_{+}\)也将由U\(_{p}\)跳变到U\(_{v}\)=U\(_{0}\)minR3/(R2+R3)。于是,C1原来充上的电压值U\(_{c1}\)=U\(_{p}\),将通过R1向运放输出端放电,并被反方向充电,使U\(_{c1}\)逐渐降低,当降低到U\(_{c1}\)=U\(_{V}\)时,U\(_{O}\)又将由U\(_{0}\)min翻转到U\(_{0}\)max。由于C1不断地在正反两个方向充电和放电,使U\(_{0}\)不断地在正的U\(_{0}\)max和负的U\(_{0}\)min之间翻转,在输出端就会得到一定周期和频率的方波信号。我再画出U\(_{0}\)和U\(_{C1}\)的波形图(图5)就可以一目了然了。


同学:
您刚才谈到由电阻R1、电容C1和运放组成了积分电路,什么是积分电路呢?
老师:
积分电路是运算放大器的一种基本运算电路(图6),它很像大家熟悉的反相放大电路,只是用电容器C代替了反馈电阻R\(_{f}\)。当输入电压U\(_{i}\)给电容器C充电时,由于电容器上的电压不能突变,只能慢慢上升,U\(_{O}\)也随之慢慢上升,这就是“积分”的概念。如果U\(_{i}\)是方波,那么U\(_{O}\)就是三角波。具体的运算关系,因为牵涉到高等数学,就不细说了。咱们还是回到矩形波发生器的电路(图1)。哪位同学说说电路里的稳压管、二极管和电位器各起什么作用呢?

同学:
这种电路我们好像学过。电阻R4与稳压管VD3、VD4组成简单双向稳压电路,用来稳定U\(_{0}\)max和U\(_{0}\)min。利用电位器RP可以改变积分电路中的正反向充放电时间常数。二极管VD1、VD2分别构成正向和反向充放电回路。这样,就可以得到宽度可调的矩形波。
老师:
分析得很好。这是一个占空比可调的矩形波发生器。我先画出它的波形图(图7),矩形脉冲的宽度T1和脉冲周期T的比值称为占空比。从电路图上来看,电位器RP向上移动时,脉冲宽度T1变窄;RP向下移动时,T1就变宽。
同学:
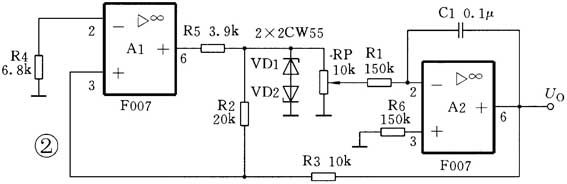
利用积分电路把方波变换成三角波的过程我们已经了解了。结合今天制作的三角波发生器(图2),我认为运算放大器A1是一个电压比较器,它输出的是方波信号;运算放大器A2组成的是积分电路,输出三角波。整个电路可以同时得到方波和三角波两种波形,您说对吗?
老师:
你说得很对。我画出三角波发生器的原理电路(图8),大家一看就清楚了。A1是一个基准电压为零的电压比较器,A2是一个典型的积分电路。U\(_{0}\)1输出的是方波,U\(_{0}\)2输出的就是三角波。在应用电路(图2)中,增加了稳压管VD1、VD2和电位器RP等元件,哪位同学说说它们的作用?
同学:
我认为两个稳压管VD1、VD2与电阻R5组成的稳压电路是用来稳定比较器A1输出的正负方波电压幅度的,克服电源电压波动对它的影响。电位器RP可以使积分电路A2的输入电压可调,用以改变输出三角波的频率。
老师:
不错。可以看出同学们阅读与分析电路图的能力在不断提高。大家了解了三角波发生器的电路原理,就很容易掌握锯齿波发生器的工作原理了。
同学:
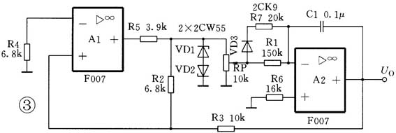
老师,什么是锯齿波,它跟三角波有什么不同呢?
老师:
锯齿波的应用是十分广泛的,例如示波器和电视机的扫描信号用的就是锯齿波。大家知道,三角波的上升边沿和下降边沿是对称的,锯齿波的上升边沿是锯齿波的工作部分,称为正程,又叫扫描期;锯齿波的下降边沿称为逆程,又叫回扫期,一般要求逆程越短越好(图9)。为了得到锯齿波,就要使积分电路的充放电时间常数不相等,所以,在三角波发生器的电路里,给积分电路(图3)增加了一条由二极管VD3控制的输入回路,利用二极管的单向导电特性,改变电容器C1的充电与放电时间常数。积分电路输入为正时,时间常数为(R1∥R7)C1;输入为负时,时间常数为R1C1,此时U\(_{O}\)输出的就是锯齿波。
(宋东生)