电气工作者和无线电爱好者在焊接工作中使用着各式各样的电烙铁,但它们的性能和效果总是不够理想,主要表现在以下几个方面:
(1) 需较长时间预热,由于预热时间长,大多数使用者为了有限的几次使用,不得不让电烙铁长期通电,以备使用。因此电烙铁成了能耗大、利用率低、易损、易出事故的工具。传统的快速电烙铁预热时间虽然比较短,但温升太快,温度波动太大,很难操作。
(2) 电烙铁要求烙铁头温度大致稳定。为实现恒温,人们创造了很多自动控温方法。但是作为自动控温必需的温度传感器,目前还无法直接安装在发热部位—电烙铁头上。这就使那些自动控温电烙铁的电烙铁头温度变化与传感器感知的温度变化,有较长的一段滞后时间,实际使用效果欠佳。
(3) 焊接时温度高些,焊接质量好、速度快,但易损坏元件、线路板和电烙铁;焊接时温度低些,焊接困难、易假焊虚焊,速度也慢,但元件、线路板不易损坏,电烙铁寿命长。两者难以兼顾。这是传统电烙铁无法解决的难题之一。
(4)大量应用的贴片元件耐热性能差,用贴片元件组装的电器检修时,一般电烙铁处理困难。
(5)由于结构原因,一般电烙铁接地并不可靠,因而安全焊接CMOS类电路成了一般电烙铁工作的难点。
理想的电烙铁应当满足以下要求:(1)无需预热,拿起可用,放下即断电。(2)耗电少。(3)工作头温度基本恒定,并能随意调整,无需等待。(4)具备“瞬间升温”功能,以解决焊接时温度高与低之间的矛盾,使工作高效、快速、优质、安全。(5)通用性强,能适应电器、电子工业高速发展的需要,安全地钎焊各种不同类型电子产品,如MOS电路、贴片元件等。(6)自带助焊剂,免去必需依赖带助焊剂芯的焊锡丝和双手操作的麻烦。
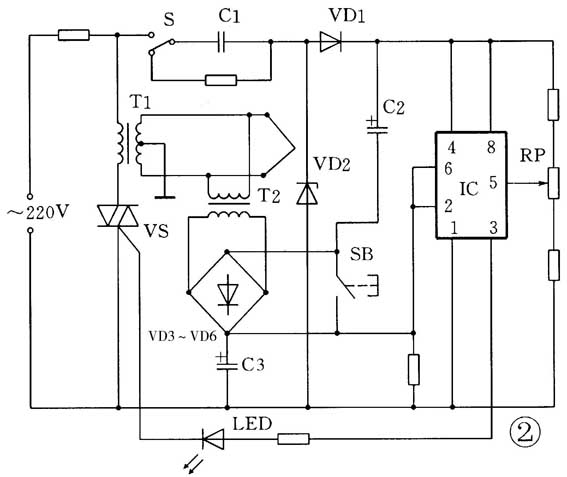
本文介绍的新型恒温快速电烙铁,结构见图1。

图2是该产品的控制线路。它的工作原理如下:电源开关S未合上时,555时基电路IC无电不工作,晶闸管VS截止,主变压器T1无电,工作头无电。操作者使用时,按下电源开关S,电源通过降压电容C1降压,稳压管VD2稳压,整流二极管VD1整流,滤波电容C2滤波后为IC提供适当的直流工作电压,“555”开始工作。工作刚开始时由于信号电压滤波及延时用电解电容C3无电压,“555”并联的②和⑥脚处于低电位,③脚输出高电平,该电平通过发光管LED送入晶闸管控制端,晶闸管导通,主变压器T1得电,工作头升温,互感器T2因此输出温度信号电压,该电压经桥式整流电路VD3~VD6整流及C3滤波,送至“555”的②和⑥脚。随着加热时间的增加,工作头温度上升,其电阻变大,工作头电流随着减少,具有陡降外特性的主变压器次级输出电压相应上升,互感器输出信号电压也上升。当②和⑥脚电压上升到由温控电位器RP设定的复位电压时,“555”复位,③脚处于低电位,晶闸管截止,主变压器失电,工作头停止加热,互感器无电压输出,“555”靠C2、C3残存的电压维持一段时间的低电位输出。当C3上的电压逐渐降低至②脚触发电平时,电路重复上述过程,恒温快速电烙铁开始新一轮加热。工作头温度因此被恒定在调温电位器预先设置的温度。上述信号获取无滞后现象。

在工作过程中,如操作者需强加热,可按下强加热开关,短路了互感器输出信号,迫使“555”的②和⑥脚长期处于低电位,③脚长期输出高电位,晶闸管全导通,电路不再受温度信号控制,工作头全功率工作。因工作头的热惯性很小,所以升温很快,电烙铁因此达到了瞬间强加热的目的。
由以上分析可以看出:
(1) 因“恒温快速电烙铁”具有恒温功能,所以预热时间可设计得很短,约为0.5s,一般操作人员从按下开关到开始焊接,需1~2s准备时间(比如寻找焊点、准备材料等),而0.5s在准备时间之内,故称无预热时间,因而“恒温快速电烙铁”解决了长期困扰焊接工作者的电烙铁预热难题。
(2)“恒温快速电烙铁”能瞬间强加热,使长期困扰钎焊领域的钎焊时温度高与低之间的矛盾得以解决。操作者以低温开始焊接,之后快速按一下强加热开关(约0.5s,根据焊点大小而定),焊点瞬间可升高温度100℃左右。趁热量还未传入元器件,线路板胶层未遭破坏,焊锡与铜箔的冶金反应还未达到有害程度前,强加热结束,这样操作可极大提高焊接质量和速度,又无损元器件及线路板。需要指出的是“瞬间强加热”必须是在极短时间内的合理快速升温,否则效果将适得其反。
(3) “恒温快速电烙铁”具有可随时操作的强加热及快速、任意调节温度的功能,因而它能方便地以低温预热贴片元件,预热充分后,再强加热至熔锡温度,从而达到方便、无损的拆卸贴片元件的目的。
(4) “恒温快速电烙铁”有可靠的接地构造,工作头上除了峰值在1V以下的工作电压外,不可能再产生其他异常于地电位的任何干涉脉冲电压。因此该电烙铁具有安全、不断电钎焊各种类型电路元件的能力。
(5) “恒温快速电烙铁”其工作头材料由电阻温度系数大、不易氧化、焊锡浸润性好并不易与焊锡产生互融冶金反应的材料制成。为通用目的和适合贴片元件操作,工作头选用直径Ф0.8~Ф1.5mm的多种规格,并配有双U型贴片元件专用工作头和微型产品专用尖顶工作头。
(6) 由于恒温快速电烙铁有快冷快热特征,所以本产品可先让工作头粘上适量焊锡,再利用余热熔上适量松香再焊接。这样操作无需带助焊剂芯焊丝,焊后松香基本不变色、不变质,并可单手操作。这是传统电烙铁无法办到的。它使某些场合的操作变得非常方便。
(7)该电烙铁体积为3.5cm×2.3cm×8cm,重量也轻至300g左右。体积虽小却能长时间连续工作于大功率输出。
有关本文的供货消息请参见本期第69页广告。

(董一伟)