故障现象:
一台TCL2568型电视机在打开电源后,听到机内有高压启动声,约3秒钟电视机处于待机状态,无光栅、无伴音、无图像,待机指示灯亮。再按遥控器开机,待机指示灯灭而屏幕无任何反应。
分析与检修:
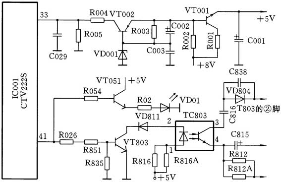
从故障现象来看,判断机内有元件损坏,造成保护电路动作。拆开机壳,清除电路板上元件灰尘,直观检查没有发现元件异常现象,用表测行输出管VT421(2SD2539)的集电极对地电阻,正向3k、反向12k基本正常。为了快速判断故障,就用烙铁焊开R417(短路线),在+B的滤波电容C820两端引出两根线,接上一个220V/40W的灯泡,接通电源后灯泡不亮,说明电源电路有问题。接着对电源电路各元件进行检查,还是没有发现故障根源。参照附图,用万用表测微处理器IC001(CTV222S)的脚电源控制端电压,在接通电源之后,该脚电压从0V缓慢上升到5.4V,此时待机指示灯亮,电视机处于待机状态。从电路图分析,IC001的脚电源控制端电压输出高电平,三极管VT051导通,使待机指示发光二极管VD01亮,该电压还使三极管VT803导通,把集成块IC803的②脚电位拉低,其内部的光电二极管发光,光电三极管接收到光信号后导通,使开关电源的振荡电路工作在低频间歇振荡状态,从而使开关变压器T803的次级绕组输出电压降低,+B电压不足以使行扫描电路工作。根据这种情况,断开电阻R026,三极管VT803的基极无正偏电压而截止,但故障依旧,使检修工作进入盲区。接着对微处理器IC001的各脚电压进行测量,发现其脚电压为0V,而复位电压不应为0V,测其脚对地正反电阻均为0Ω,随后对其外接元件进行检查,发现电容C029(103p)已呈短路状态,用一电容代换后,接通电源灯泡亮,用万用表测其两端电压为稳定的145V,关机后用烙铁把R417(短路线)恢复,拆除灯泡引线,检查没有问题后开机,电视机启动正常,图像、声音良好,故障排除。

检修小结:
由于微处理器IC001的脚复位端外接电容C029短路,致使该脚复位电压为0V,从而导致了微处理器工作失常,所以在检修电视机电源故障时,不光对电源控制端的电压进行检查,还要对其复位端电压进行测量。
(韩军春 汪兴中)