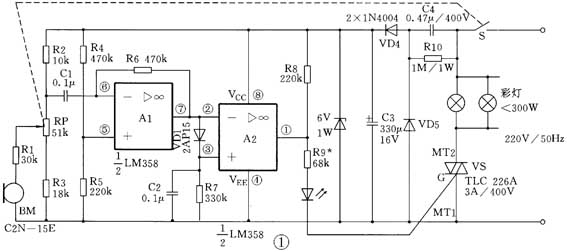
春节即将来临,为了给节日增添欢乐气氛,无线电小组的同学们组装了“声控彩灯”电路(图1)。在制作中,大家第一次使用集成运算放大器,老师解答了同学们提出的问题,并组织大家进行了热烈的讨论。

同学:您在介绍运算放大器时,管它叫“万能器件”,用它不但可以组成放大电路、振荡电路、调制与解调电路,还能用在脉冲电路中。我想问您,为什么称它为运算放大器?它和晶体管放大器有什么不同呢?
老师:集成运算放大器内部是一个多级直接耦合放大电路,从它的方框原理图(图2)可以看出,整个电路由输入级、中间级和输出级组成,电路结构与晶体管分立元件放大器没有什么不同,只是它的电压放大倍数很高,放大器的性能更好。早期的运算放大器主要是用作模拟计算机的基本运算部件。目前,除了高频大功率电路,凡是由晶体管组成的线性电路和部分非线性电路都能用以集成运算放大器为基础的电路来组成,所以人们才称它为万能器件。

同学:集成运算放大器有两个输入端和一个输出端,怎样把它接成放大电路呢?
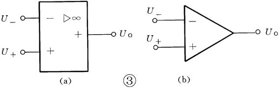
老师:运算放大器的两个输入端U\(_{-}\)和U\(_{+}\),分别称为反相输入端和同相输入端(图3)。如果从U\(_{-}\)端输入信号电压U\(_{i}\),输出信号电压U\(_{o}\)与U\(_{i}\)的极性相反;若在U\(_{+}\)端输入信号电压U\(_{i}\),则U\(_{o}\)与U\(_{i}\)的极性相同。一般通用运算放大器的电压增益很高,电压增益就是电压放大倍数,在几万倍到几十万倍范围,但实际应用并不需要这么高的增益,因此,在接成放大电路使用时,都要加入负反馈电路构成闭环放大电路。大家还记得放大器加入负反馈以后对放大电路的性能有哪些影响呢?

同学:您曾经给我们分析过,放大器加入负反馈以后电压放大倍数会减小,正是通过牺牲电压放大倍数作代价,换来放大器多方面性能的改善。主要体现在电压放大倍数的稳定性提高了,非线性失真改善了,通频带展宽了,输入电阻和输出电阻也有了改变。
老师:对。运算放大器接成线性放大电路时,所加的负反馈都是深度负反馈。深度负反馈的特点是闭环电压放大倍数A\(_{f}\)完全由反馈网络元件的参数决定,与放大器本身的特性几乎无关。
同学:集成运算放大器怎样引入负反馈呢?您能给我们画出它的原理电路吗?
老师:反馈网络一般都是由外接的电阻元件构成的。通过反馈网络把输出信号的一部分引回到集成运放的反相输入端,就成了负反馈放大器。我先画一个同相输入方式的负反馈放大器(图4),输入信号U\(_{i}\)加在运放的同相输入端,R\(_{f}\)和R1构成反馈网络,在电阻R1两端取得反馈电压U\(_{f}\),构成了电压串联负反馈。根据理论分析,这种同相输入负反馈放大器的闭环电压放大倍数近似等于A\(_{f}\)≈R\(_{f}\)/R1+1。再画一个反相输入方式的负反馈放大器(图5),可以看出,这是典型的电压并联负反馈,它的闭环电压放大倍数近似为A\(_{f}\)≈R\(_{f}\)/R1。显而易见,只要改变R\(_{f}\)与R1的比值,就可以得到不同的闭环电压放大倍数。


同学:能不能把输出信号通过反馈网络引回到集成运放的同相输入端呢?
老师:当然可以,只不过这种反馈不再是负反馈而是正反馈了。
同学:今天我们组装的声控彩灯电路,集成运放A1接成了反相输入负反馈放大器,集成运放A2没有接入负反馈,是开环的,它在电路里起什么作用呢?
老师:好,需要再给大家讲讲。声控彩灯电路所用的是一块双运放集成电路LM358,A1和A2各自独立。A1接成了反相放大器,A2接成了一个反极性电压比较器,也叫信号幅度比较器。我只画出它的原理图(图6),这个电路的作用是把一个模拟量的信号电压U\(_{i}\)跟一个参考电压UR进行比较。当Ui与UR的差值为正,即Ui>UR时,输出端U\(_{o}\)为低电平U\(_{L}\);当U\(_{i}\)与U\(_{L}\)的差值为负,即U\(_{i}\)<U\(_{R}\)时,输出端U\(_{o}\)为高电平U\(_{H}\)。画出输入与输出关系的波形图(图7),大家就一目了然了。声控彩灯电路中,运放A2同相输入端C2、R7上的电压为参考电压,利用二极管VD1的反向特性提供比较电位,当A1⑦脚输出的信号电压瞬时值低于A2的参考电压时,VD1截止,A2的①脚输出高电平脉冲,经R9限流后再经发光二极管VD2直接触发双向晶闸管VS导通,与VS串接的一组彩灯点燃发光。音乐声越大,VS的导通角越大,彩灯越亮;没有音乐时,VS因没有触发电压而关断,彩灯熄灭。这样,伴随着音乐的节奏,彩灯就会频频闪亮。
同学:声控彩灯控制电路所需要的6V直流电源是直接把220V交流电经过电容C4降压、二极管VD4半波整流、电容C3滤波及VD3稳压后获得的,不知对不对?另外,电阻R10的作用是什么呢?
老师:你的分析很正确。需要提醒大家,这个电源电路为了缩小体积,降低成本,没有使用电源变压器,所以整个电路与交流电源公共端相连,在调整和使用时一定要注意安全!电阻R10是为了给电容C4提供泄放电流回路而接入的大阻值电阻。
(宋东生)
编者注:
有关LM358更详细的原厂资料可上网下载:www.national.com/ads-cgi/viewer.pl/ds/LM/LM158.pdf。