光控开关在自动控制装置中应用十分广泛,本文介绍几种简单的光控开关电路,它们分别是亮通开关、暗通开关、光控延迟开关、双敏感器光控开关和单敏感器光控开关,希望读者能举一反三将其扩充推广。
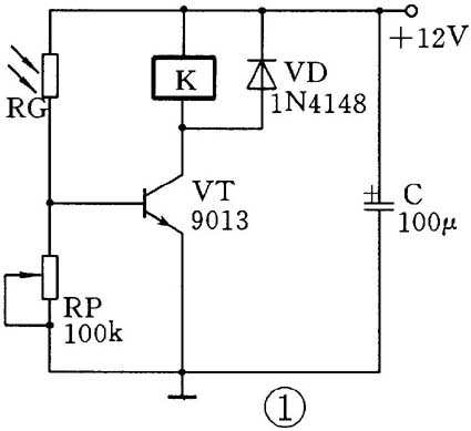
图1是一个简单的亮通开关。RP为光控阈值调节电位器,通过它可调节光控灵敏度(下面几个电路均相同)。白天光线较强,光敏电阻器RG呈低阻值,三极管VT导通,继电器K吸合,其常开触点闭合,接通被控电器工作。夜间,光线较暗,RG呈高电阻,VT截止,K释放,被控电器停止工作。

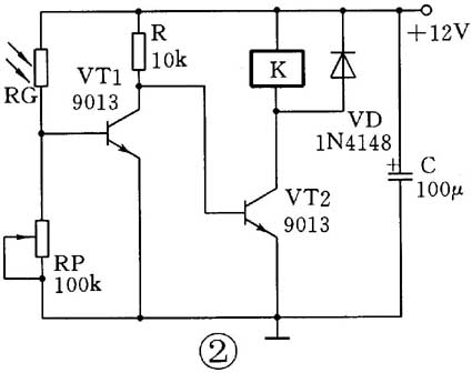
图2为典型的暗通开关,它利用VT2反相原理将原来的亮通改为暗通。白天RG呈低电阻,VT1导通,其集电极输出低电平,故VT2截止,K不动作。当夜间光线较暗时,RG呈高电阻,VT1截止,其集电极输出高电平,VT2导通,K吸合动作,从而实现暗通的操作。

上述两电路,如果将光敏电阻器RG与电位器RP位置互换,则亮通就变为暗通,暗通则变为亮通。
图3是一个实用的光控延迟开关,工作条件是:需要为RG外面制作一个遮光筒,这样平时无论外面光线强弱如何,只要无直射光线射入遮光筒,RG均无强光照射而呈高电阻。图3~图5电路均有此要求。电路工作过程是:平时RG为高电阻,VT1截止,VT2也同样截止,K不动作。当用手电筒或激光笔对准遮光筒里的RG照射一下,RG立刻呈低电阻,VT1导通,因VT1导通时其等效电阻很小,C1很快充满电荷,VT2也导通,K吸合,被控电器工作。停止光照后,VT1虽恢复截止,但C1所储存的电荷可通过R向VT2发射结放电,仍能维持VT2保持导通态。C1电荷随放电逐渐减少,当不足以维持VT2导通时,VT2即截止,K释放,被控电器停止工作。电路延迟时间主要由R与C1放电时间常数决定,但VT2的β值对延迟时间影响很大,若β值较小,就限制了R的取值,故要求β值在200以上,VT2最好能采用达林顿复合管。

图4为双敏感器光控开关,RG1为“关”敏感器,RG2为“开”敏感器。电路工作过程为:用电筒或激光笔照一下RG2,VT2立刻导通,K吸合,其常开触点之一K-1闭合对电路自锁,另一个常开触点可使被控电器通电工作。需要关机时,只要再照射一下RG1,使VT1迅速导通,VT1的导通就将VT2的基极电位下拉迫使VT2截止,K释放,被控电器停止工作。VD2的作用是抬高VT2在导通时的基极电位,有利于照射RG1的关机操作。VD2如改用发光二极管,还能起到开关机状态指示。

图5是单敏感器光控开关,用激光笔或电筒照射时能实现点按一下“开机”,长按一下“关机”的操作。工作过程是:对RG短暂照射一下,VT1导通,电流一路经VT1、VD1、R2注入VT3基极,使VT3迅速导通,K动作吸合,其一个常开触点K-1闭合对电路自锁,另一个常开触点可使被控电器通电,实现“开机”操作。电流另一路经VT1、R1向C1充电,使C1两端电位上升,但由于RG受光照射时间很短,C1两端电位不可能上升到VT2的开门电平,故对电路无影响。需要关机时,只要照射RG的时间稍长些,使C1两端电位升至0.65V左右,VT2即导通,使VT3的基极电位下拉,迫使VT3截止,K释放,所有常开触点跳开,从而实现“关机”操作。VD3的作用与图4中的VD2相同,也可用发光二极管代替。

上述所有电路中的敏感元件RG均可采用MG45型光敏电阻器。敏感元件也可采用光敏二极管或光敏三极管,电路不必改动。
(陈有卿)