故障现象:
通电检查发现光栅上下稍微向屏幕中间凹,左右向屏幕中间凹的比较严重。
检查过程:
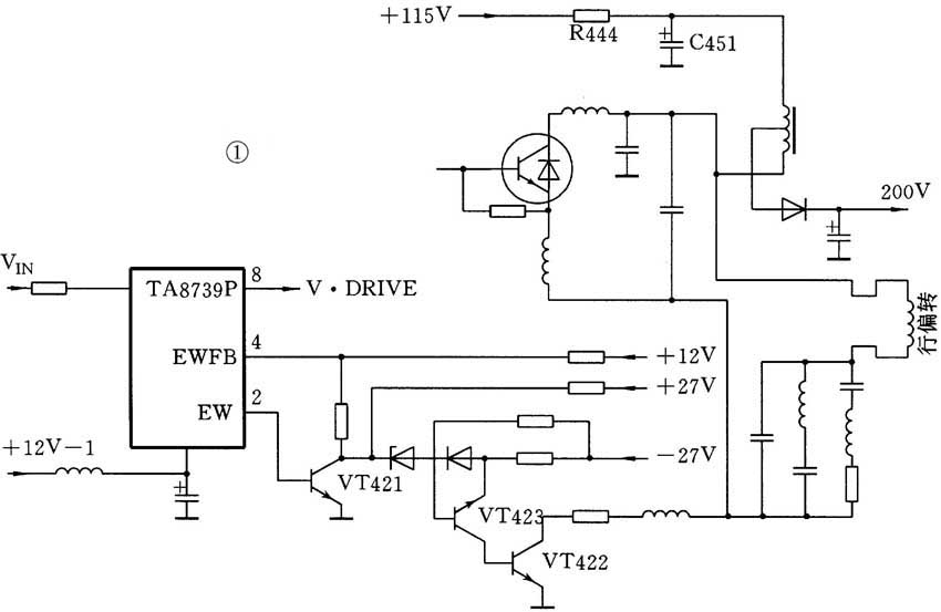
根据故障现象,认为可能是枕形失真校正电路出了故障。开机对有关电路进行检查。图1为枕形失真校正电路简图。其中TA8739P为场锯齿波形成和东西失真校正电路,VT421、VT422、VT423为有源枕形失真校正电路。测量±27V电压在±19V左右,+12V电压在9.7V左右。

更换部分电解电容和VT421~VT423,故障未变,当测+115V电压时,发现只有89V,测给伴音功放供电的+24V也只有15V。推断是电源稳压电路有问题。断开R444,在C451两端并接100W灯泡,开机测量电压还是89V左右,说明枕形失真是由于电源供电不足引起,图2为电源和伴音功放简图。该电源只提供伴音功放+24V电压和行+115V电压,其他电压由高压包次级提供,+115V下降为89V左右,说明有可能是负载重,或是稳压电路不良。由于行负载已去除,所以应检查稳压电源和伴音功放,当断开伴音功放+24V供电支路时,看到灯泡亮度增加,再测行电压结果恢复为+115V,空载测伴音供电电压为+27V,这说明伴音功放损坏。再去除灯泡接入行负载,结果光栅正常、图像良好。为进一步证明故障是伴音功放损坏引起的,再接入伴音功放+24V供电,结果原故障重现,+115V和+24V又分别下跌至89V左右和15V左右,在很短的时间内手摸伴音功放散热器片非常烫手。更换伴音功放块TA8218H,电视机恢复正常。

(景学祯)