圣诞节快到了,您是否也想做一个节日彩灯来庆祝一番呢?下面介绍两款简单、易制的圣诞彩灯,相信会使您的节日增色不少。
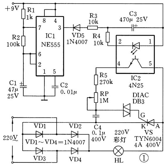
图1是一款极具吸引力的圣诞节彩灯。当接通电源时,彩灯HL会逐渐变亮,当它达到最亮时,会自动逐渐变暗,等亮度达到最暗时,又会自动逐渐变亮,如此不停循环。整个变化过程平滑。

彩灯HL的亮度变化过程取决于电容C3的充电放电。当IC1(NE555)的③脚输出为高电平时,电容C3开始放电,通过IC2(4N25)的光电隔离,彩灯HL的亮度开始下降。IC1在这里设置为无稳振荡器,其频率由R1、R2和C1决定。在制作时,您必须注意,当改变IC1的振荡频率时,需同时改变R3和R4的阻值以获得最佳的效果。彩灯HL最暗的亮度可由RP来调节。如果彩灯HL的亮度(由暗到亮或反之)不能达到一定的调节范围,或是彩灯HL一直保持在最亮的状态(观察1分钟),这时候可以适当增加RP的电阻。但如果RP的阻值太高,彩灯HL可能会在最暗时有些闪烁,或者彩灯HL会全黑很长一段时间。如果这样,可适当减小RP的阻值,直到整个亮度变化循环都十分平稳。当电源电压改变时,您必须像上面一样对RP做适当调节。
该装置的元器件的选择请参照图1。VS可根据实际使用的彩灯功率及电源电压情况选择合适的双向晶闸管。同时在调节RP时应当注意,避免电击。
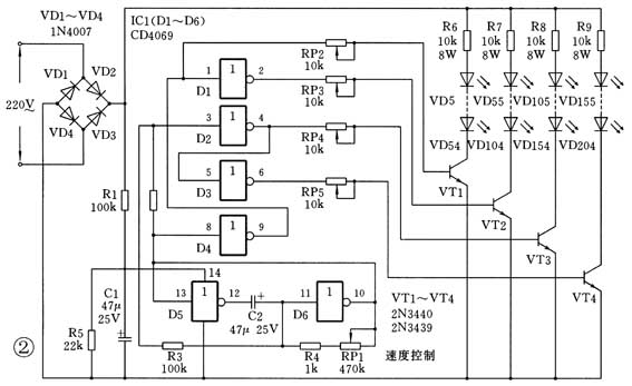
图2是利用简单、廉价的CMOS六反相器CD4069为主构成的圣诞彩灯电路。它可控制4个回路共200只发光二极管(每路50只)。并且直接由220V电源驱动,无需电源变压器。

电源电压经VD1~VD4桥式整流后,通过R1、R5的分压及C1的滤波,在C1的两端获得约6V直流电压供IC1(CD4069)使用。门D5和D6构成低频振荡器。其振荡频率可由RP1来调节。其输出经过D1至D4的组合反相整形来控制4个高反压三极管(2N3440/2N3439)VT1~VT4。VT1~VT4每通道有50个发光二极管为彩灯负载。RP2~RP5用来调节VT1~VT4的工作状况以适应不同的彩灯负载。
为保证振荡器的输出效果,制作时注意C1应选择低漏电、高质量的电容。VT1~VT4可根据实际使用情况选择合适的高反压三极管。
(傅劲松)