[例1]
一台长虹C2592彩电刚开机时一切正常,3~5分钟后开始出现枕形失真,且越来越严重,约半小时后自动关机。热机直接无法启动。
分析与检修:
通过故障现象分析,造成故障的原因可能与下列因素有关:(1)开关电源稳压性能不良,引起+B过压保护;(2)行扫描电路异常,引起枕形失真及停机保护(切断220V)。基于上述分析,首先在C822两端并接万用表通电监测,参见图1。刚开机时+B电压130V正常,以后+B电压慢慢上升,速率1.5V/分钟。当+B上升到140V时,开始出现枕形失真。当+B升至175V时,出现停机保护,此刻起保护晶闸管VT819的G极确实出现0.7V的高电位,V\(_{A}\).K为0V,使电源开关管VT806b极电压通过R814、VT819A-K极到热地,从而使VT806 b-e结失去偏置电压而截止。为确定+B电压升高是开关电源本身引起的,还是负载变化引起的?断开L806,在C822两端并接60W的灯泡,通电测试+B电压为135V很稳定,且调节RP801,+B电压能在100~150V内线性变化,说明开关电源系统是好的,故障在行扫描部分。用万用表依次测VT406c极和b极、VT403c极和b极电压,VT403c极电压有较大摆动,VT403b极电压很稳定,怀疑VT403或C403有热击穿故障,用同型号元件更换后故障仍旧出现。当用烙铁对T401加热时,故障越发明显,更换T401后,故障排除。

[例2]
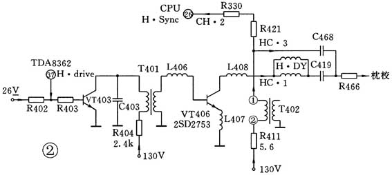
一台长虹C2592A彩电,屏幕中间出现一条垂直彩色亮线,伴音正常。
分析与检修:
据现象分析,问题很可能是无行偏转电流(参见图2)。从行输出变压器T402①脚输出的行脉冲电流分三路:CH.1输出至行场偏转线圈;CH.2通过R421、R330接至CPU(PCA84C841)的脚H.SYNC;CH·3通过C468、R466接至枕校电路。重点检查CH.1支路,发现插头XS402①端子与主电路板结合部烧焦,焊好后故障排除。

该故障的根本原因就是插座根部焊接不良出现松动,造成打火引起的。
(崔笑东)