电视机自动关机故障大都是随机性的,有的是开机一段时间后自动关机,有的是刚一开机,屏幕未亮就自动关机了。究其原因,主要是保护电路动作。检修时,要首先确定是保护电路本身有问题,还是被保护的电路有问题。大屏幕电视机中有多种保护电路,如出现这类故障,检查起来比较麻烦。
厦华XT6698T彩电除了有X射线保护、开关电源本身的过压过流保护外,还设有电源的开路、短路保护电路,如附图所示。

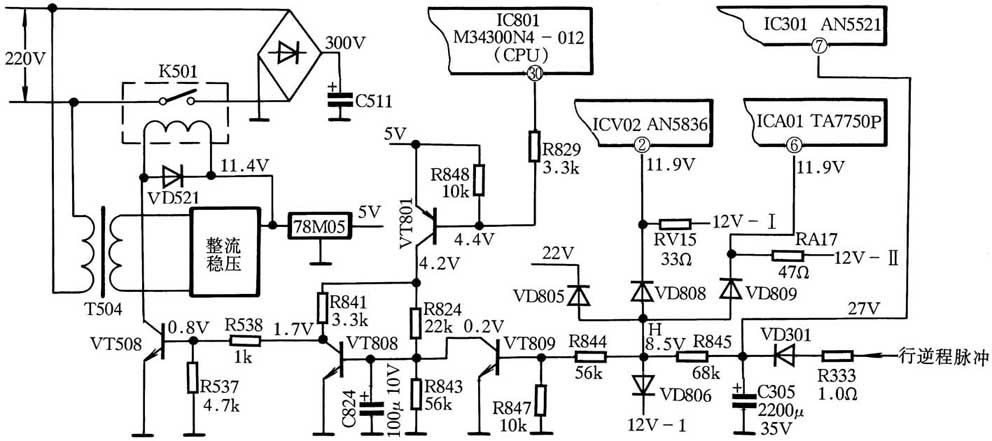
图中,行逆程脉冲由VD301整流,在C305上形成约27V电压,给场输出IC(AN5521)供电,并经R845降压,到H点只有8.5V。与H点相接的4只二极管VD805、VD806、VD808、VD809的负端分别接到22V、12V-I、ICV02②脚、ICA01⑥脚。在正常开机情况下,4只二极管截止,VT809饱和导通,使VT808截止。此时,VT508的导通与否(也即继电器K501是否吸合)仅与微处理器IC801的电源控制脚电平有关。从图中可知,当H点接的4只二极管负端电压低于额定值甚远(如电源负载短路、连接断路)或者27V电压严重下跌,都会使H点的电压降低,使VT809截止,VT808饱和导通,VT508截止,电视机就会自动关机,进入待机状态。同时也可看出,只要把R824断开,VT808就会截止,这部分的保护功能被全部取消,由此得出快速检修自动关机故障的步骤如下:
(1) 测IC801电压,确定自动关机时未出现高电平。
(2) 测开关电源输出的143V和22V这两组电压,观察自动关机前后的变化情况,如电压始终正常,说明电路良好,且负载无过流故障。如果电压偏高,则是开关电源的过压保护电路动作(保护晶闸管导通),如果偏低,则是负载过流或开关电源本身有故障。
要特别提醒维修者注意的是,当确定行输出和开关电源有故障时,都需要断开R824才能开机测试,否则就无法进行。因为图中的22V和12V-II由开关电源输出,27V和12V-I由行逆程脉冲整流而来。只要有一个电压丢失,便会自动关机。
(3) 测色解码块IC201(TA8659)的X射线保护脚的电压,正常值为0.3V,它上升到约1.2V时,IC201停止行扫描输出信号,随后自动关机。只要再测视放末级电源电压180V是否偏高,便可确定是X射线保护电路故障还是行输出电压确实偏高而引发保护。
(4) 在确定开关电源输出电压正常和X射线保护未动作后,断开R824,再开机,依次测VD805、VD806、VD808、VD809的负极电压和27V电压,便可很快发现故障部位。
说明:
按上述步骤检修自动关机故障,不仅快捷,而且安全。不能一开始就断开R824,后开机测试,这样做,很可能扩大故障,甚至产生意想不到的恶果。
例1:
故障现象:开机一段时间后,图声消失,稍后自动关机。
分析:
只有图声公共通道工作异常,才会出现无图无声故障,但又自动关机,于是决定从保护电路开始查找。
故障处理:
由于能正常开机一段时间,所以在确定开关电源正常且无X射线保护动作后,并未断开R824,而是开机后观测VD805、VD806、VD808、VD809的负极电压和27V电压的变化情况。在观测VD809的负极电压时发现,开机一段时间后,它从11.2V变为8.2V时图声消失,稍后自动关机,说明和VD809相接的负载电路有问题。开始以为是ICA01存在软击穿,但再次开机测RA17一端的12V-II电压时,一直无下降的趋势,故判断RA17的另一端到ICA01⑥脚的连线上有虚焊点。在印制板上找到其间有一根跳线的一端焊点虚焊,经补焊后,故障排除。
例2:
故障现象:不能开机。按下电源开关,电源指示灯闪亮一下后即灭,随之待机灯亮。
故障分析与处理:
经多次开机测开关电源输出电压,无异常发现,又测IC201电压,确定X射线保护电路未动作,于是断开R824开机测试。断开R824后开机,只有一条水平亮线。由图可知,可能是27V电源,有问题使AN5521(场输出IC)不工作。测27V电源结果只有10V,且不稳定。断电后,对有关元件一一检查,发现R333由标称值1.0Ω升到52Ω,细查原因是该电阻一端虚焊而引起它过热所致。更换R333后故障排除。
(李志煜)