两线制、4~20mA智能信号处理器MAX1459
应用领域:4~20mA变送器、压阻式压力传感器及加速度传感器、工业压力传感器、电桥式传感器、应变片及温度传感器等。
主要特点:
可将各种传感器组成两线制的4~20mA变送器;将传感器的误差用校正系数储存在EEPROM中,它可消除激光修正及电位器的需要;可补偿失调及失调温度系数,满量程输出温度系数及满量程线性误差;可为传感器激励提供可编程电流(0.1~2mA);快速信号通路时间(≈1ms);接受传感器的输出灵敏度从1mV/V到40mV/V;内部或外部温度基准补偿;对内部EEPROM的数据安全有写保护。
封装形式:
20引脚SSOP封装。
应用电路:
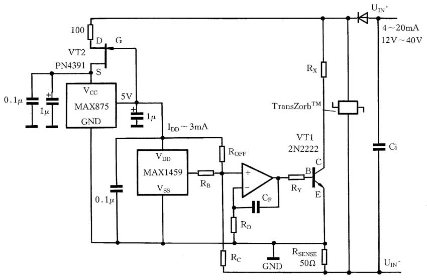
两线制、4~20mA变送器电路图如附图所示。MAX875为5V精密基准电压源,TransZorbTM为一种压敏电阻的公司商标。图中末示出传感器与MAX1459的连接。
硅压力传感器MPXM2053系列
应用领域:
0~50kPa范围内的压力测量。
主要特点:
该压力传感器内部有温度补偿及经过激光标准(温度补偿范围0℃~85℃);满量程输出电压为40mV(典型值);采用表面贴装的封装形式(有两种结构,有接管咀及无接管咀结构);输出电压与压力成正比,(线性度好)。
生产厂商:
MOTOROLA公司(www.motorola.com)。
最简单的锂离子充电器MIC79050-4.2
应用领域:
手机、个人数字助理(PDA)、掌上电脑、便携式电子仪器等灵巧型电子产品。
主要特点:
MIC79050是一个3引脚的器件,仅需外接一个4.7μF的电容器,所组成的充电器在业界是最简单的,尺寸也是最小的(它可以装入产品中);它仅需一个限流的插头式电源(或称墙式适配器)即可工作;它可以为单节4.2V终止电压的锂离子电池充电;输出电压4.2V±0.75%,充电安全,不会过充;内部有750mA的限流电路及过热保护电路;充电温度在-5℃~+60℃范围内。
封装形式:
3引脚SOT-223封装。
应用电路:
应用电路如附图所示。输入电压最大值为16V(但一般为5V)。目前常用插头式电源作输入电源(它是一种不稳压的AC/DC变换器)。充电电流主要取决于插头式电源的输出特性,最后以4.2V恒压充电到充满,不会过充。
振动马达驱动器MAX1749
应用领域:
手机、寻呼机振动马达驱动器。
主要特点:
1.25V固定电压输出或1.25V~6.5V可调电压输出;低价位;过热保护;输出电流限制;电池反装保护;设有关闭驱动器控制,在关断状态时,耗电典型值为0.1nA(比电池漏电流远小);全负荷工作时耗电80μA。
封装形式:
5引脚SOT23封装。
应用电路:
典型应用电路如附图所示。
超小尺寸封装的模拟开关MAX4684/4685
应用领域:
专门为蜂窝电话、局域网和各种新一代便携式电子产品设计,用作精密信号路由及切换。
主要特点:
双单刀双掷结构;MAX4684及MAX4685的差别是导通电阻R(ON)不同,前者为0.5Ω,后者为1Ω;工作电压1.8V~5.5V;切换速度快,tON典型值50ns,tOFF典型值30ns。
封装形式:
管芯式封装,其尺寸仅为1.5mm×2mm。NS国丰公司称为“焊球微SMD封装”,是一种与GBA封装相似的3×4凸球阵列。
生产厂商:
MAXIM公司(www.maxim-ic.com.cn)。
1.2MHz/2.2MHz DC/DC电压反转器LT1931/LT1931A
应用领域:
硬盘驱动器、数码相机、LCD显示器的偏置电压、GaAs FET的偏置电压、低噪声及低内阻的负电源。
主要特点:
可以用1.2MHz/2.2MHz的频率工作;很低的噪声,输出纹波电压1mVp-p;在5V输入时,输出-5V/350mA;在5V输入时输出-15V/150mA;全部采用小尺寸贴片式元器件,占印制板尺寸很小;输入电压范围宽,从2.6V到16V;有关闭电源控制,在关闭状态时耗电小于1μA;与LT1611的引脚相同,可输出更大的功率;在输出电流在100~350mA时,其效率大于75%。
封装形式:
5引脚SOT封装。
生产厂商:
线性技术公司(www.linear.com.cn)。
新型电压比较器LMVT219
应用领域:
便携式及电池为电源的系统、扫描器、机顶盒、高速差动线接收器、窗口比较器、过零检测器、高速采样电路等。
主要特点:
在电源电压为5V,TA=25℃时,其特点有:传播延时7ns;工作电流1.1mA;输入共模电压低于地200mV;工作电压范围2.7~5.5V;内部有滞后,保证开关干净利落;上升及下降时间快(1.3ns)。
封装形式:
5引脚SC70及SOT-23封装。
生产厂商:
NS公司(www.national.com)。
PWM功率输出级真数字音频放大器TAS5100
应用领域:
DVD接收器、家庭影院、车用音频放大器及便携式装置等。
主要特点:
TAS5000加上TAS5100组成TDAA系统——高质量数字音频放大系统;93dB动态范围(TDAA系统);THD+N<0.08%(1kHz,1~30W RMS,6Ω内);在8Ω负载内功率效率大于90%;在4Ω到8Ω负载时连续功率可达30W RMS;安全保护设计;3.3V数字接口;采用建议的系统设计时EMI可屈从的。
封装形式:
低剖面贴片式32引脚“功率PAD”封装。
生产厂商:
德州仪器公司(www.ti.com)。
单电源、低功耗、1024位置的数字电位器X9119
应用领域:
可代替机械式电位器及可变电阻器,可应用于参数控制与调节及信号处理。
主要特点:
有1024个滑臂位置,10位分辨率;采用两线制串行接口;滑臂电阻在5V供电时典型值为40Ω;内有4个非易失寄存器;备用状态时耗电小于3μA;工作电压范围2.7V~5.5V;电位器电阻值为100kΩ;数据可保存100年,每个寄存器数据变化可达100000次。
封装形式:
14引脚TSS09封装。
生产厂商:
XICOR公司(www.xicor.com)。
精密温度传感器LM135/235/335系列
应用领域:
工业过程控制(石油、化工、医药、食品、化纤等)环境温度控制、冷冻及冷藏库、蔬菜及水果保鲜、低温恒温箱、干燥箱等。
主要特点:
输出温度直接与绝对温度成正比;精度可达±1℃;工作电流从400μ~5mA,不影响输出精度,动态阻抗小于1Ω;容易校正;工作温度范围宽(最高可达200℃);低成本。具体工作温度范围:LM135(-50℃~+150℃)、LM235(-40℃~+125℃)、LM335(-40℃~+100℃);后缀有A者精度高一些。
封装形式:
TO-46封装,LM335有TO-92封装。
生产厂商:
NS公司(www.national.com)。
带线性稳压器的电荷泵LTC1928-5
应用领域:
蜂窝电话中的压控振荡器电源、双向寻呼机、无线PCMCIA卡、便携式医疗仪器、低功耗数据采集系统、遥控发送器、白色LED驱动器及GaAs开关等。
主要特点:
低输出噪声(100kHz带宽时为90μVRMS);输入电压2.7~ 4.4V,输出固定电压+5V;输出电流可达30mA;开关频率550kHz;工作电流低,典型值为190μA;有关闭控制,在关闭状态时耗电小于8μA(典型值为4μA);内部有过热关闭及电流限制;使用小容量陶瓷电容(无需电感)。
封装形式:
6引脚SOT-23封装。
生产厂商:
线性技术公司(www.linear.com.cn)。
超低功耗、满幅值输入的低电压比较器LMV7251/7255
应用领域:
移动通信、PDA、电池供电的电子产品、通用低电压电子产品等。
主要特点:
工作电压低,最低为1.8V,最高为5.0V;超低工作电流,典型值为1μA;输入偏置电流低,典型值为14nA;输入失调电流低,典型值为220pA;输入失调电压低,典型值为 0.3mV;输入共模电压超过电压幅值范围0.1V。
LMV7251与LM7255的差别是,前者是推挽输出级而后者是开漏输出级(要外加一个上拉电阻)。
封装形式:
5引脚SOT-23或SC-70封装。
生产厂商:
NS公司(www.national.com)。
欢迎刊登新器件信息!
欢迎索取英文资料!
联系电话:010-67134095-18


