目前,通信市场上推出一种新型带DSP全固态留言免提电话机,该机除具有普通免提扬声电话机功能外,还具有16s的留言信息。主人有事外出,对方来电,振铃4~5次后立即启动告知对方留言内容。该机比传统磁带式录音电话机便宜、轻便,不仅便利了用户,又可使电话局的接通率达到100%。下面笔者就留言部分的原理叙述如下。
一、 基本电路原理
语言的储存,就是将语言信号转换成相应的音频电流,然后经放大及模数转换,将连续变化的语言模拟信号变换成“0”和“1”为代码的二进制数字信号,最后将这些数字信号存入动态存储器中。
语言处理技术的关键是将连续变化的模拟信号转换为数字信号。数字化以后的信号,被输入动态存储器相应的地址中保留下来,这是写入过程。读出时,控制逻辑电路给动态存储器发出一个指令信号,将动态存储器中保留下来的数字信号输入数模转换(D/A)电路,将数字信号还原成模拟信号,经放大后由扬声器放出,即为读出过程。
二、 电路工作原理
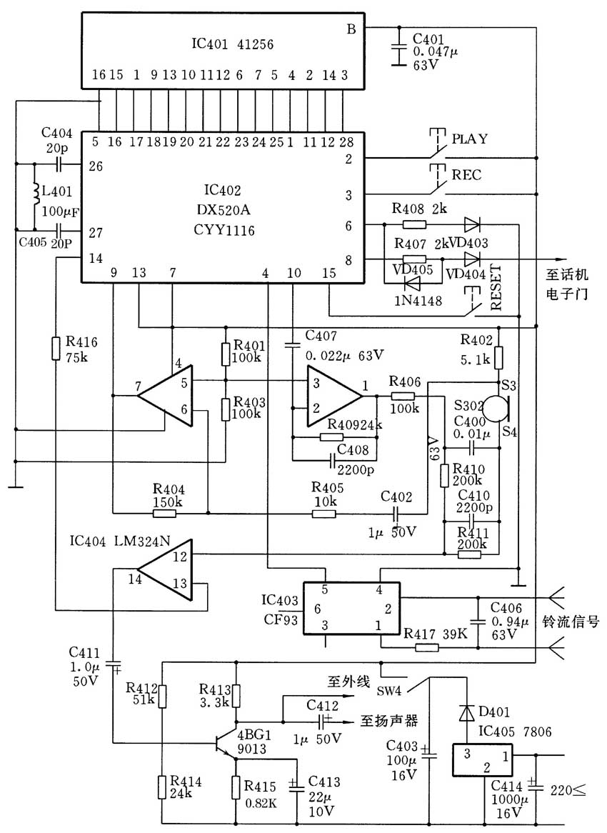
目前,市场上自动应答电话机应答部分主要由语言处理集成电路DX520A、动态存储器41256、运算放大器LM324及送话器、扬声器等部分组成。DX520A的③脚是录音脚,触发一下REC录音键,即给③脚一高电平,话机进入录音状态(见原理图)。此时,对着麦克风S302讲话,讲话的声音经麦克风转换成音频电流,通过电容C402、电阻R405耦合到LM324的⑥脚,经放大后,输入到DX520A的⑨脚,处理后的信号被存放在动态存储器41256中。录音时间的长短取决于L401、C404、C405,当L401=100μH,C404=C405=20pF时,录音效果最佳,此时,录音时间为16s。DX520A的②脚为放音脚,触发一下PLAY放音键,即给②脚一高电平,就可以把存储在动态存储器41256中的内容读出一次。读出信号经DX520A的⑩脚输出,经C407耦合至运算放大器LM324的②脚,放大后从LM324的①脚输出,经LM324的脚、脚、脚组成的射极跟随器电流放大后,由C411耦合至三极管4BG1,经4BG1电压放大后分成两路。一路至扬声器发出声音以便检测留言,一路经叉簧开关送至外线。当本机留言或录音时,会发出一提示音。其原理为:当给DX520A的②脚或③脚一高电平时,DX520A的脚即发出一信号经LM324的脚、脚、脚组成的射极跟随器电流放大后,经4BG1电压放大后分成两路。与放音同理,一路至扬声器,一路送至外线。

自动应答状态时,呼叫铃流信号经R417限流、C406隔直、加到光电耦合器CF93的②脚、①脚之间。当铃流信号达到4~5次后,由于CF93内部光电耦合作用,其⑤脚输出一低电平至DX520A的④脚,则其脚输出留言信号,一路至扬声器,一路至外线。与此同时,DX520A的⑥脚、⑧脚跳变为高电平,则DX520A的工作指示灯亮,DX520A的⑧脚经R407、D404至话机电子门,控制话机电子门导通,话机处于摘机状态,留言信号送至电话外线。放音完毕,DX520A的⑥脚变为低电平,指示灯灭,DX520A的⑧脚经二极管D405拉低,电话回路关闭。话机处于下一个应答工作状态。
三、故障检修
1. 无录音
(1) 检查DX520A的供电脚⑦脚的电压是否为45V,否则检查外接电源开关SW4是否打开,D401是否开路,否则稳压集成块7806损坏。
(2) 如DX520A供电正常,检查其②脚是否为高电平,否则检查PLAY按键是否断路。若DX520A的②脚为高电平,则其⑥脚应为高电平,即回路指示灯应亮,否则DX520A损坏。
(3) L401,C404,C405有损坏或断路。
(4) 麦克风S302两端应有3V左右的直流电压,若为0或过低,一般为R402变值或接触不良,否则S302损坏。
(5) 录音输入电路开路。检查C402、R405是否开路,虚焊。检查LM324是否正常工作。
2. 无放音
(1) 同故障1的1、2两项,检查稳压集成块7806及DX520A及其外围电路是否损坏。
(2) 若DX520A工作正常,而其⑩脚无信号输出,则其动态存储器41256损坏。
(3) 放音输出电路开路。
3. 铃流信号不能触发留言
(1) 电阻R417变值或开路。
(2) 光电耦合器CF93损坏。
4. 留言播放后,拨号音不断
D404损坏或断路,DX520A不能控制话机电子门关断。
(顾光旭)