三相异步电动机接通电源后,转子从静止状态开始转动,转速逐渐上升,最后达到稳定转速的过渡过程,称为电动机的启动过程。电动机启动时最明显的特征就是启动电流很大,一般可达额定电流的5~7倍。为什么会有这么大的启动电流呢?启动电流对供电线路和电动机自身会有什么影响呢?怎样才能减小启动电流?这些都是使用者应该了解的实际问题。
三相异步电动机的启动特性
电动机接通电源瞬间,定子电流就产生了旋转磁场,这时转子还没有转动(n=0),旋转磁场将以同步转速n\(_{0}\)切割转子导体,所以转子绕组中产生的感应电动势和电流都会很大。
根据互感应的原理,转子电流的增大,必然导致定子电流相应增大,此时的定子电流就是三相异步电动机的启动电流。例如,Y132M-4型电动机的额定电流为15.4A,启动电流与额定电流之比为7,可以算出它的启动电流为7×15.4=107.8A。
随着电动机转速不断增加,转子中的感应电动势和电流就随之减小。电动机从不转到转速稳定所经历的时间,称为电动机的启动时间。一般小型电动机的启动时间只有1~3s,大型电动机可达十几秒到几十秒。对于启动不太频繁的电动机,在短暂的启动时间内发热量并不多,启动电流对电动机本身影响并不大。如果电动机频繁启动,热量就会迅速积累,造成电动机严重发热,会大大减少电动机的使用寿命。
需要重视的是,过大的启动电流会在短时间内使配电线路上产生很大的电压降,造成负载端电压降低,不仅会使电动机自身的启动转矩大大减小(转矩与电压的平方成正比),接在同一配电线路上的负载(电灯、电动机、家用电器等)也会因电压不足而影响正常工作。为此,供电部门对直接启动的电动机进行了必要的限制:三相异步电动机的最大功率不大于配电变压器容量的20%,允许直接启动;由公用低压网络供电时,功率在10kW及以下者可以直接启动;由小区配电室供电者,功率在14kW及以下的可以直接启动;由专用变压器供电者,电压降不超过10%的可以直接启动。不符合上述直接启动条件的大型电动机,必须采用降压启动。
电动机直接启动的控制电路
图1是三相异步电动机直接启动的控制电路,它由组合开关Q、交流接触器KM、控制按钮SB、热继电器KH及熔断器FU等低压电器组成。整个电路可以分成主电路和控制电路两大部分:从A、B、C三相电源线经由组合开关、熔断器、交流接触器和热继电器向电动机供电的、通过全部负载电流的电路叫主电路;用来控制主电路中交流接触器接通和断开的电路,即图中控制按钮SB1、SB2、交流接触器的电磁线圈KM、热继电器接点等并联在两根相线上的这条支路,称为控制电路。

启动电动机时,先将组合开关Q闭合,这时接触器线圈KM尚未通电,电动机与三相电源仍是断开的。按下常开启动按钮SB2(又叫启动铵钮),接通了接触器线圈的供电回路,线圈产生的磁场,吸引电磁铁的动铁心,带动接触器触头闭合,将电动机接入电路,电动机就进入了启动过程。当松开SB2时,在弹簧的作用下它的常开触点又恢复到断开位置。在SB2断开后,怎样保持接触器线圈继续通电呢?大家注意到在接触器上设置了一副与主触头联动的辅助触头,它并联在控制按钮SB2两端,在主触头闭合后,辅助触头也同时闭合,所以在松开SB2后,辅助触头将代替SB2维持KM线圈继续通电,使接触器的主触头保持闭合状态。这个辅助触头称为自锁触头。如果要使电动机停机,只需按下常闭控制按钮SB1(又叫停止按钮),使电磁线圈断电,动铁心在弹簧作用下释放,主触头和辅助触头断开,电动机断电停机。
图1所示的控制电路,除了用来接通和断开电动机外,还能够对电动机实施短路保护、过载保护和零压保护。熔断器FU在主电路发生短路时,熔丝将迅速烧断,切断电动机的电源;热继电器KH是过载保护元件,当电动机长时间过载运行时,它的热元件发热,热量积累到一定程度时,会使热继电器的常闭触点断开,使接触器线圈断电,电动机被迫停机;零压保护是指电源电压过低或电网突然停电时,自动切断电动机的电源,因为电压为零或过低时,电磁线圈产生的磁力不足以吸持动铁心,在弹簧的拉力下动铁心释放,断开了主电路,避免电压恢复正常后电动机自行启动造成事故。
怎样看电动机控制原理图
图1所示的控制电路是按照各个电器元件的实际位置绘出的,比较直观,体现了各个部件的控制功能,也便于安装和检修。但是,当线路比较复杂或组成电路的电器较多时,画起来就比较麻烦,也不容易看得清楚。因此,在工程上应用的是一种电气控制原理图,它的特点是组成电路的各种电器元件都用国家标准统一规定的图形符号来表示,并把主电路和控制电路清楚地分开。
图2是三相异步电动机直接启动的控制原理图(电工常称它为展开图)。由图可见,同一电器的各部件(如交流接触器的电磁线圈、主触头和辅助触头)是分散的。为了便于识别,它们都用同一文字符号标出。
在电动机不同的工作阶段,各个电器的动作也不相同,但在原理图中只能给出一种状态,因此,规定了在控制原理图上,所有电器的触头及触点都处于不通电的起始状态。例如,交流接触器是在动铁心未被吸合时的位置;控制按钮SB1未按下时触点是闭合的,称为常闭触点或动断触点;SB2未按下时触点是断开的称为常开触点或动合触点;热继电器KH的触点也是动断触点;组合开关Q的触点在电动机停机时是断开的,利用它把电动机和接触器与电源隔离,一方面为了检修时的安全,另一方面可以防止有人按下按钮SB2使电动机启动运转造成事故。
控制原理图中常用的电器元件电路符号示于附表,它们的结构和工作原理将在本刊下一期详细介绍。

电动机的正反转控制
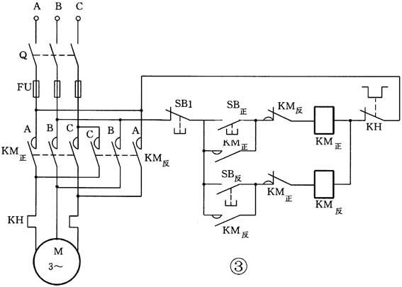
有些生产机械的运动部件,需要在正反两个方向交替运动。例如,起重机的提升与下降,机床工作台的前进与后退,主轴的正转与反转,等等。这就需要对电动机进行正反转控制。大家知道,要使三相异步电动机反转,只需把引入电动机的三根电源线中任意两根的接线位置对调即可。为此,控制电路中使用两个交流接触器就能实现这个要求,如图3所示。当控制正转的接触器KM\(_{正}\)接通时,电动机正转;当控制反转的接触器KM\(_{反}\)接通时,由于调换了两根电源线的接线位置,电动机反转。必须指出,控制电路必须保证两个接触器不能同时接通,否则会造成电源短路!

为了做到在同一时间里两个接触器只可能有一个接通,正反转控制电路必须具有联锁功能。为此,在图3中把正转接触器KM\(_{正}\)的一个常闭辅助触头(当接触器吸合时它就随之断开,属于动断触头)串接在反转接触器KM\(_{反}\)的线圈回路中;把反转接触器KM\(_{反}\)的一个常闭触头串接在正转接触器KM\(_{正}\)的线圈回路中。这两个常闭触头称为联锁触头。闭合组合开关后,当按下正转启动按钮SB\(_{正}\)时,正转接触器线圈通电,电动机正转,与此同时,联锁触头KM\(_{正}\)断开,切断了反转接触器KM反的线圈回路,即使再按下SB\(_{反}\),反转接触器也不可能吸合。当电动机正转运行中需要改为反转时,应先按下停止按钮SB1,让联锁触头都处于闭合状态时,再按下反转启动按钮SB\(_{反}\),电动机即反转运行。
(司徒梅生)