本文介绍的RF705无线智能卡开关电路,是将高新科技非接触式智能卡(又称感应IC卡)和单片机控制技术有机地融合在一起,从而构成免接触方式操作的智能化开关电路,其特点是:1.操作安全,可替代任何手动或遥控开关;2.开关加密,未经主人授权的智能卡属非法卡,无法登录系统;3.使用灵活,卡片信息交易点与开关执行点可以分离,亦可集合为一体;4.卡片不用电池,为无源式永久使用。5.可靠性高,用途广泛。特别是需要管理或限制开启电源的场合,例如配电柜、高档电器、电脑等。
RF705智能卡开关配有4张智能卡,其中2张为主机工具卡——欢迎卡和删除卡。欢迎卡用来命令主机输入用户卡相关信息,即欢迎卡具有允许用户卡在系统注册和登录系统的功能,未经欢迎卡允许的用户卡即为非法卡。删除卡用来删除系统中某个甚至全部已注册用户卡相关信息,使之成为不能登录系统的非法卡。
用户卡通常为用户随身携带、内藏IC芯片、由谐振线圈与电容(它们谐振于标准125kHz读卡电路的发射频率上)构成的收发天线、形如名片状的电脑智能卡。
有关智能卡的内部原理,本刊今年第2期曾作过介绍,这里不再赘述,本文重点介绍由智能卡操作控制的电源开关原理与应用。
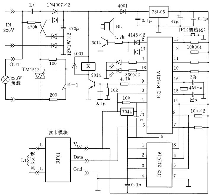
附图是读卡开关电路原理:220V市电经降压整流滤波,78L05稳压等相关电路处理后,输出稳定的+5V电压供整机使用。单片机IC1的接有4MHz的时钟晶振,该时钟频率严格地引导着系统的正常工作,⑥脚Data数据线与RF01读卡模块进行数据通信,其结果由⑨脚送出。当IC1加电时,蜂鸣器传出Bi声,同时,①脚输出一跳变电平,LED发出红光,表示整个电路处于守候状态。

将智能卡片靠近RF01读卡模块的发射天线L1时,智能卡内接收线圈在高频电磁场的谐振感应作用下,取得电能启动芯片工作,继而向RF01模块辐射含有用户数据的高频信号。
该信号经RF01模块内部解调、带通滤波和整形放大等处理后,亦通过Data数据线将用户卡信号送入IC1⑥脚;同时还将从IC2存储器中调出储存在其内部的用户登录信息和用户输入的数据进行比较鉴别。若接收到的用户信息与主机存储器内的信息一致时,电路开关接通,再刷卡一次则开关关断。当用户信息与主机内存不一致时,开关电路即视该用户为非法的,则IC1⑨脚保持低电平,开关电路不工作。
由于智能卡和读卡模块之间的数据信息交换是在瞬间完成的,其内部独有的防冲突机制,能有效防止卡片之间出现数据干扰,因此刷卡交易速度快,还由于读卡模块采用双向验证机制,未被管理卡引导注册和系统认证的用户卡均为非法卡,根本无法进入系统。因此,该智能卡开关的安全性、保密性是相当好的。
RF705智能卡开关,除两张管理卡(欢迎卡和删除卡各一张),另配置有两张用户卡。该系统可根据用户的需求配备1~240张用户卡。
RF705智能卡的使用方法非常简单,管理者将欢迎卡靠近RF705读卡模块,蜂鸣器发出Bi-Bi两声,LED显示橙色,RF705进入识别登记状态;再将用户卡靠近RF705,蜂鸣器发出Bi单声,LED闪绿转橙光,则用户卡信息已存入电路,可连续存入240张用户卡,最后再刷一次欢迎卡结束登记状态。删除卡的使用亦同上过程相似,只不过用删除卡替代欢迎卡去控制用户卡注册状况。
注意事项
1. 本系统直接使用220V市电供电,属非隔离方式,接线或检查主机时,请先切断输入电源。
2. 控制负载电流应小于5A。如属电感负载,电流应减半使用。当应用在输入与输出端需要隔离,或者负载电流大于5A时,应加接中间继电器。
3. 主机附带的两张“欢迎卡”、“删除卡”,是该开关系统管理员的操作工具,需妥善保管好。在添加或删除用户时,需要使用。
中山市达华电子厂供:
RF705智能卡开关含卡4张190元/套。另购卡每张6元,千张起批3.6元。地址:广东中山市小榄镇逢春街42号,邮编:528415,电话:0760-2252518。
(蔡凡弟)